80S-20电路图 - 第525页

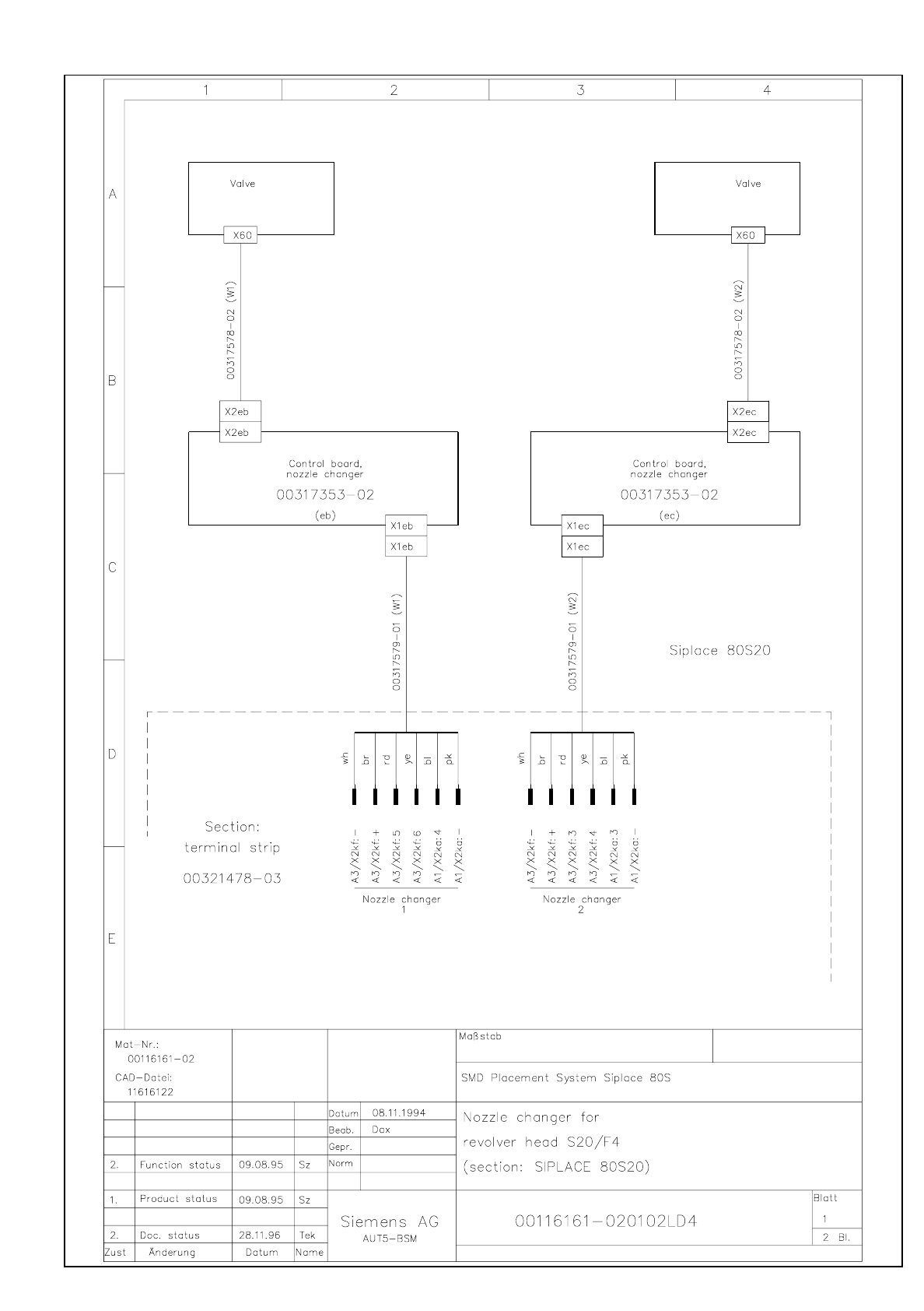
OPTION S Nozzle c hanger fo r revol ver head (Si place 80 S) (Sh. 1 o f 2) 9.1 - 1 9.1 N ozzle ch anger for re volver he ad (0 0116161- 02) Nozzle cha nger f or rev olver he ad (S iplace 8 0S) (S h. 1 of 2) 1161612a .dwg…

100%1 / 679
9 - IV OPTIONS
Drawing No. Designation Chapter/Page
Contents SIPLACE 80S-20/OPTIONS Circuit Diagrams
Edition 07/97
OPTIONS Nozzle changer for revolver head (Siplace 80S) (Sh. 1 of 2) 9.1 - 1
9.1 Nozzle changer for revolver head (00116161-02)
Nozzle changer for revolver head (Siplace 80S) (Sh. 1 of 2)
1161612a.dwg
00116161-020102LD4 Nozzle changer for revolver head S20/F4 (Siplace 80S20) (Sh. 1 of 2)
9.1 - 2 Nozzle changer for revolver head (Siplace 80F) (Sh. 2 of 2) OPTIONS
Nozzle changer for revolver head (Siplace 80F) (Sh. 2 of 2)
1161612b.dwg
00116161-020102LD4 Nozzle changer for revolver head S20/F4 (Siplace 80F4) (Sh. 2 of 2)