80S-20电路图 - 第250页
3.6 - 28 Cable Servo un it - co nversion board ( motor/tach o z-Ach se SP/IC1 he ad) SIPLACE 80S -20 Cable Servo un it - conv ersion b oard ( motor/ta cho z-Ac hse SP/IC 1 head) 3215412 1.dw g 003215 41-02 0101LD4 Cab le…

SIPLACE 80S-20 Cable Servo unit - conversion board (motor/tacho dr axis SP/IC1 head) 3.6 - 27
Cable Servo unit - conversion board (motor/tacho dr axis SP/IC1 head)
C0562L01.dwg
1710470-C0562-000-01-L-01-4 Cable Servo unit - conversion board (motor/tacho dr axis SP/IC1 head)

3.6 - 28 Cable Servo unit - conversion board (motor/tacho z-Achse SP/IC1 head) SIPLACE 80S-20
Cable Servo unit - conversion board (motor/tacho z-Achse SP/IC1 head)
32154121.dwg
00321541-020101LD4 Cable Servo unit - conversion board (motor/tacho z axis SP/IC1head)

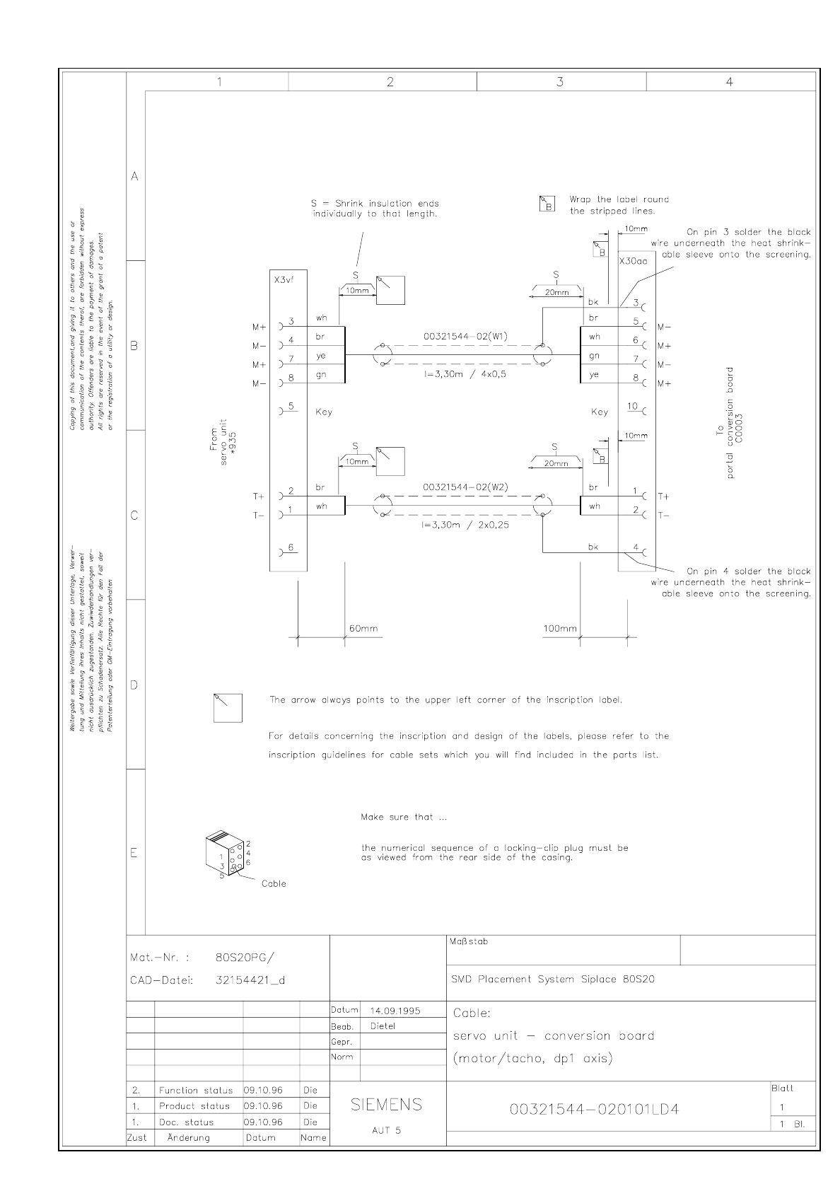
SIPLACE 80S-20 Cable Servo unit - conversion board (motor/tacho dp1 axis) 3.6 - 29
Cable Servo unit - conversion board (motor/tacho dp1 axis)
32154421.dwg
00321544-020101LD4 Cable Servo unit - conversion board (motor/tacho dp1 axis)