80S-20电路图 - 第278页
3.8 - 2 Cable Cover switc h (left hand side ) SIPLACE 80S-20 Cable Cover swit ch (le fthand side ) C0604 L01.d wg 171047 0-C0 604-000- 01-L- 01-4 Cable Cov er switch (left hand side)

SIPLACE 80S-20 Cover switch (lefthand side) 3.8 - 1
3.8 Cover switch (00321416-01)
Cover switch (lefthand side)
C0413L08.dwg
1710470-C0413-000-01-L-01-4 Cover switch (lefthand side)

3.8 - 2 Cable Cover switch (lefthand side) SIPLACE 80S-20
Cable Cover switch (lefthand side)
C0604L01.dwg
1710470-C0604-000-01-L-01-4 Cable Cover switch (lefthand side)

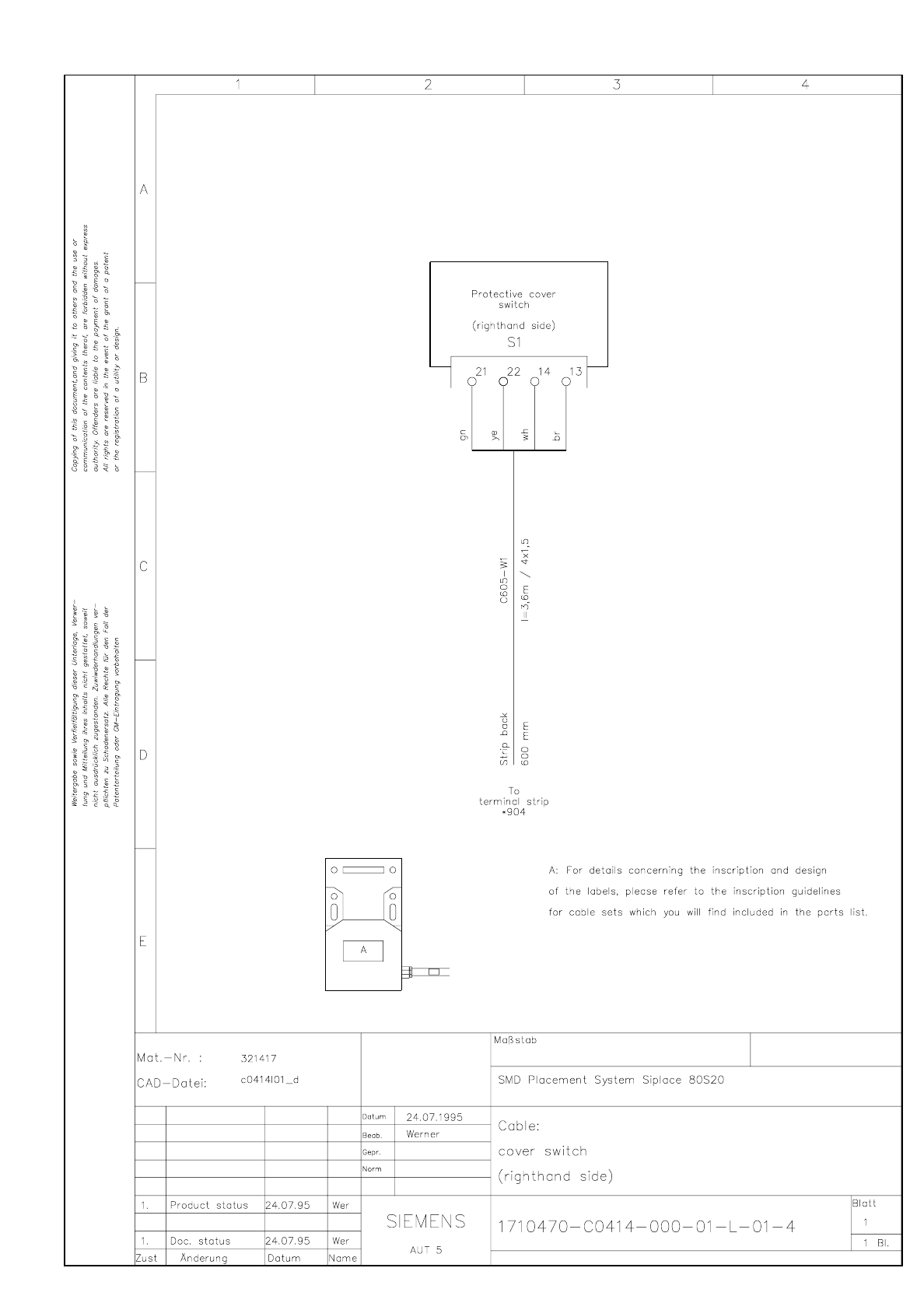
SIPLACE 80S-20 Cover switch (righthand side) 3.8 - 3
Cover switch (righthand side)
C0414L01.dwg
1710470-C0414-000-01-L-01-4 Cover switch (righthand side)