80S-20电路图 - 第333页
3.11 - 30 SIPLACE 80S-20

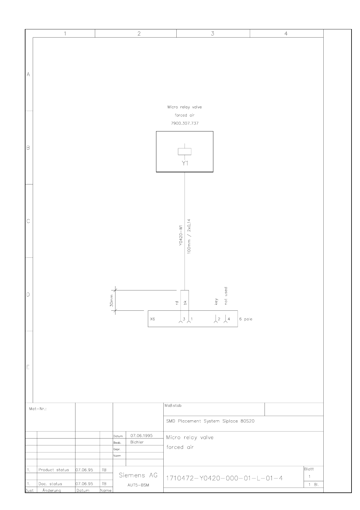
SIPLACE 80S-20 Micro relay valve forced air 3.11 - 29
Micro relay valve forced air
Y0420L01.dwg
1710472-Y0420-000-01-L-01-4 Micro relay valve forced air

3.11 - 30 SIPLACE 80S-20

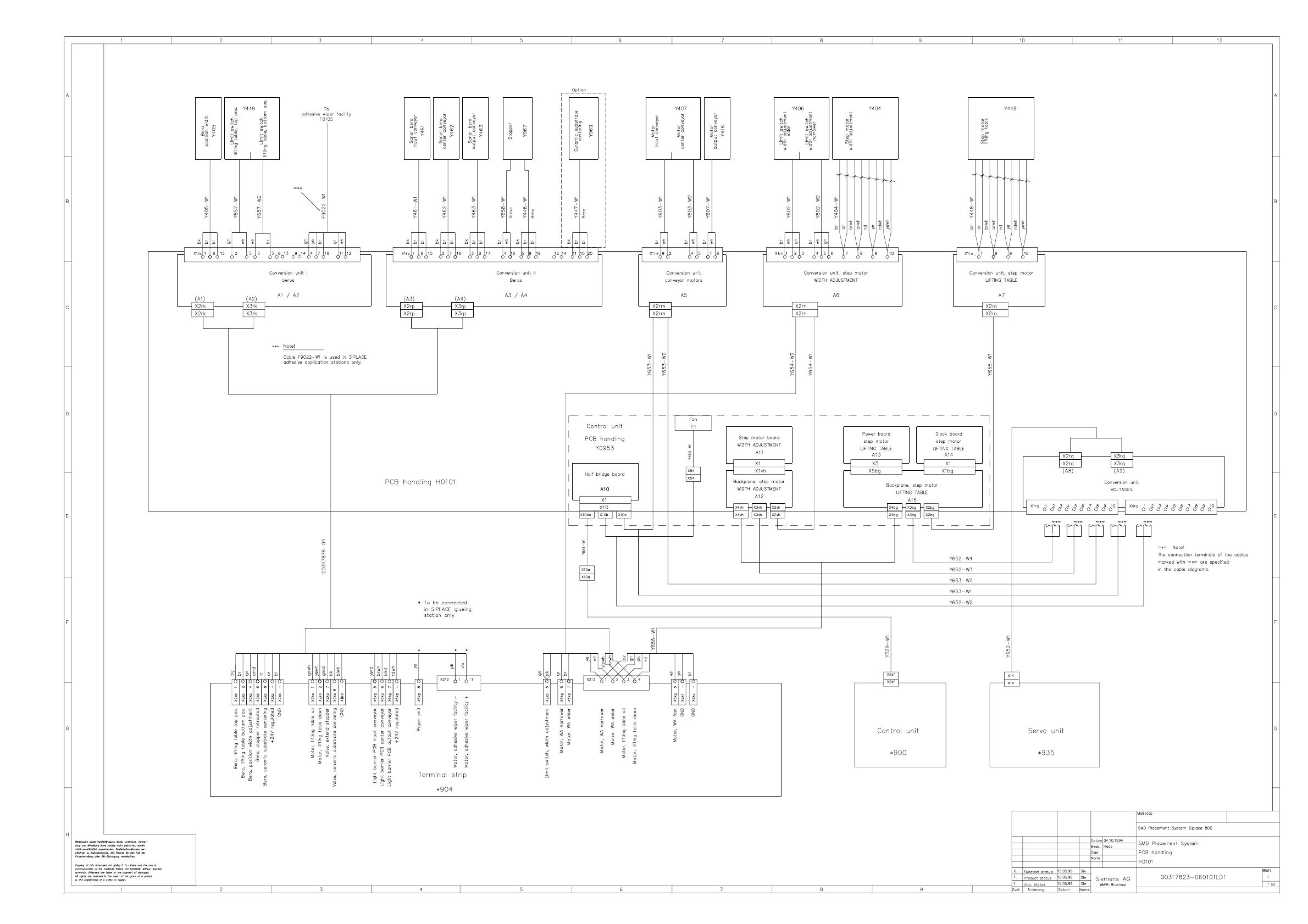
SIPLACE 80S-20 PCB handling (overview diagram) 3.12 - 1
3
.
12 PCB
h
an
dli
ng, overv
i
ew
di
agram
(00317823
-
06)
PCB handling (overview diagram)
31782361.dwg
00317823-060101LD1 PCB handling (overview diagram)