80S-20电路图 - 第394页
SIPLACE 80S-20 H ead board SP 6_12 (Sh . 6 of 11) 3.16 - 17 Head bo ard SP 6_12 (S h. 6 o f 11) C0005L 7f.dwg 00321214 -0701 01LD3 He ad board SP6_12 (Sh. 6 of 11)

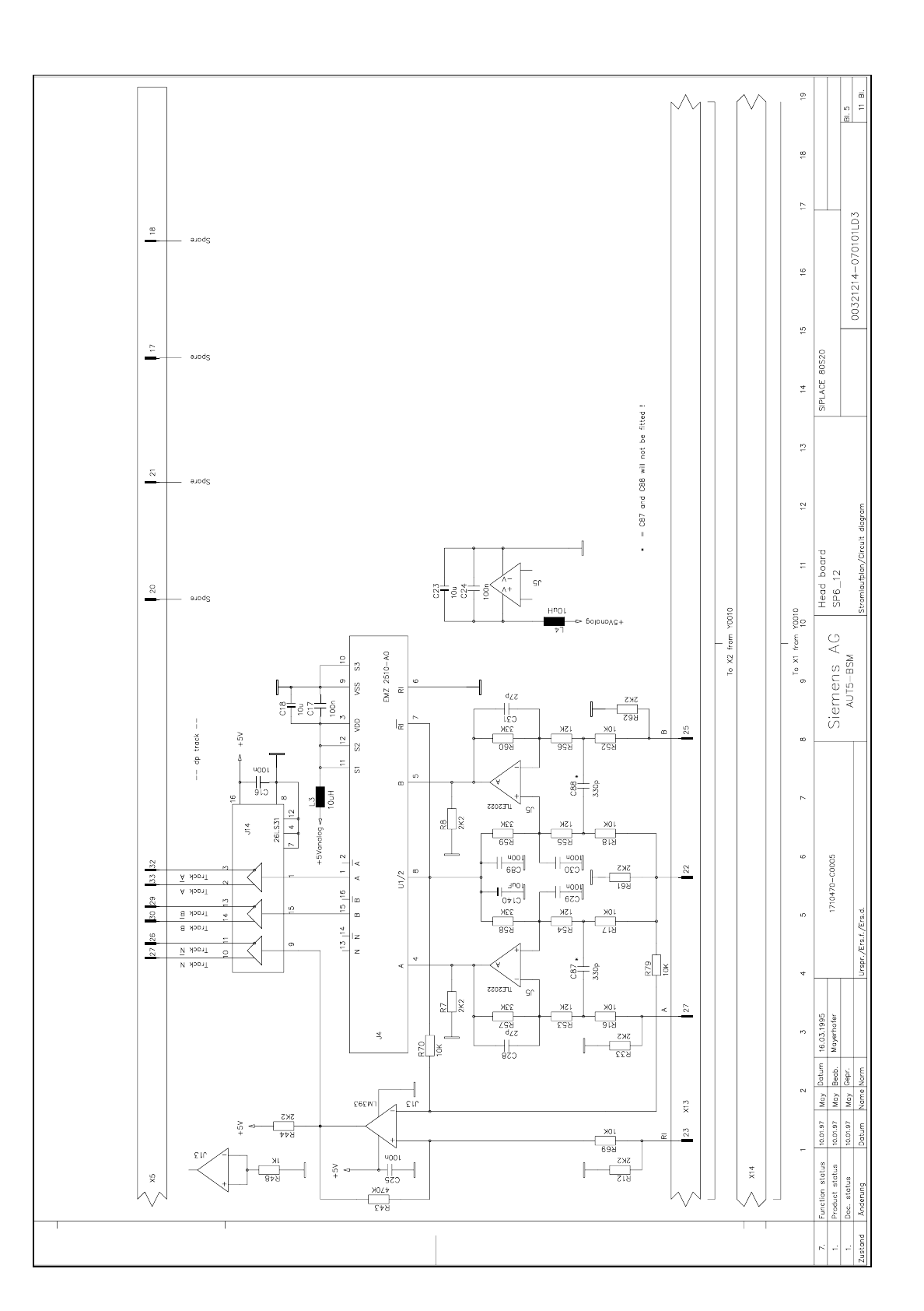
3.16 - 16 Head board SP6_12 (Sh. 5 of 11) SIPLACE 80S-20
Head board SP6_12 (Sh. 5 of 11)
C0005L7e.dwg
00321214-070101LD3 Head board SP6_12 (Sh. 5 of 11)

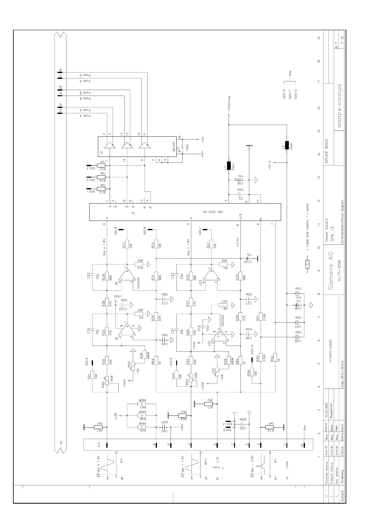
SIPLACE 80S-20 Head board SP6_12 (Sh. 6 of 11) 3.16 - 17
Head board SP6_12 (Sh. 6 of 11)
C0005L7f.dwg
00321214-070101LD3 Head board SP6_12 (Sh. 6 of 11)

3.16 - 18 Head board SP6_12 (Sh. 7 of 11) SIPLACE 80S-20
Head board SP6_12 (Sh. 7 of 11)
C0005L7g.dwg
00321214-070101LD3 Head board SP6_12 (Sh. 7 of 11)