80S-20电路图 - 第534页
9.2 - 4 PCB barc ode Siplace 80G (top) ( Sh. 2 of 2) OPTIONS PCB b arcode Siplace 80G ( top) (Sh . 2 of 2) J3400L1 2.dwg 171046 0-J340 0-000 -01-L- 01-4 PCB barcode Sipla ce 80G (top) (Sh. 2 of 2)

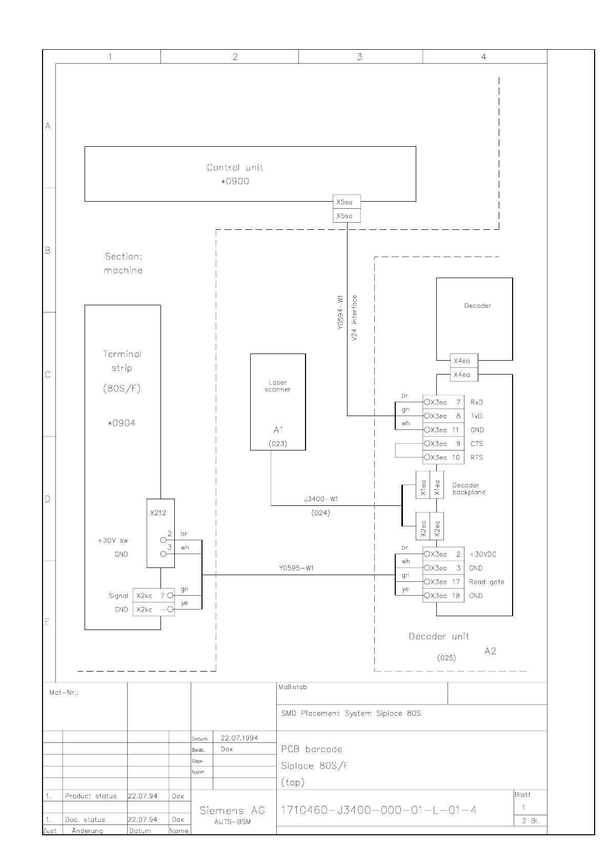
OPTIONS PCB barcode Siplace 80S/F (top) (Sh. 1 of 2) 9.2 - 3
PCB barcode Siplace 80S/F (top) (Sh. 1 of 2)
J3400L11.dwg
1710460-J3400-000-01-L-01-4 PCB barcode Siplace 80S/F (top) (Sh. 1 of 2)

9.2 - 4 PCB barcode Siplace 80G (top) (Sh. 2 of 2) OPTIONS
PCB barcode Siplace 80G (top) (Sh. 2 of 2)
J3400L12.dwg
1710460-J3400-000-01-L-01-4 PCB barcode Siplace 80G (top) (Sh. 2 of 2)

OPTIONS Cable V24 interface for PCB barcode 9.2 - 5
Cable V24 interface for PCB barcode
Y0594L02.dwg
1710470-Y0594-000-02-L-02-4 Cable V24 interface for PCB barcode