80S-20电路图 - 第553页
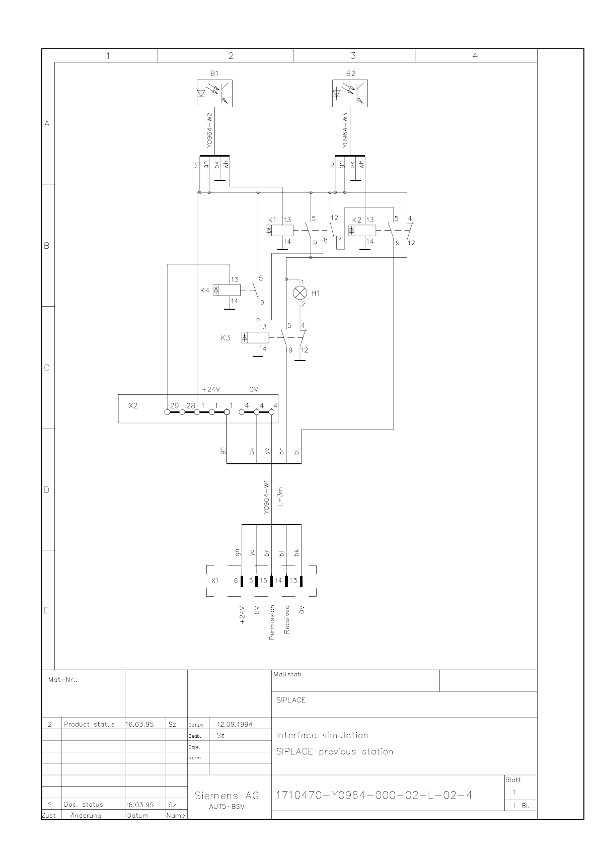
OPTION S Interface simul ation previous statio n SIPLACE 9.7 - 3 Interface s imula tion pr evious sta tion SIP LACE Y0964L 02.dwg 1710470- Y0964- 000-02 -L-02-4 Inter face simu lation p revious station SIP LACE

9.7 - 2 Interface simulation previous station SIPLACE (Sh. 2 of 2) OPTIONS
Interface simulation previous station SIPLACE (Sh. 2 of 2)
Y0964F22.dwg
1710470-Y0964-000-02-F-02-4 Interface simulation previous station SIPLACE (Sh. 2 of 2)

OPTIONS Interface simulation previous station SIPLACE 9.7 - 3
Interface simulation previous station SIPLACE
Y0964L02.dwg
1710470-Y0964-000-02-L-02-4 Interface simulation previous station SIPLACE

9.7 - 4 Interface simulation following station SIPLACE (Sh. 1 of 2) OPTIONS
Interface simulation following station SIPLACE (Sh. 1 of 2)
y0965f21.dwg
1710470-Y0965-000-02-F-02-4 Interface simulation following station SIPLACE (Sh. 1 of 2)