80S-20电路图 - 第580页
9.12 - 18 Bero Positio n width adjustme nt 1 OPTIONS Bero Position width adjustmen t 1 3260172 1.dw g 003260 17-02 0101LD4 Bero Positio n width a djustme nt 1

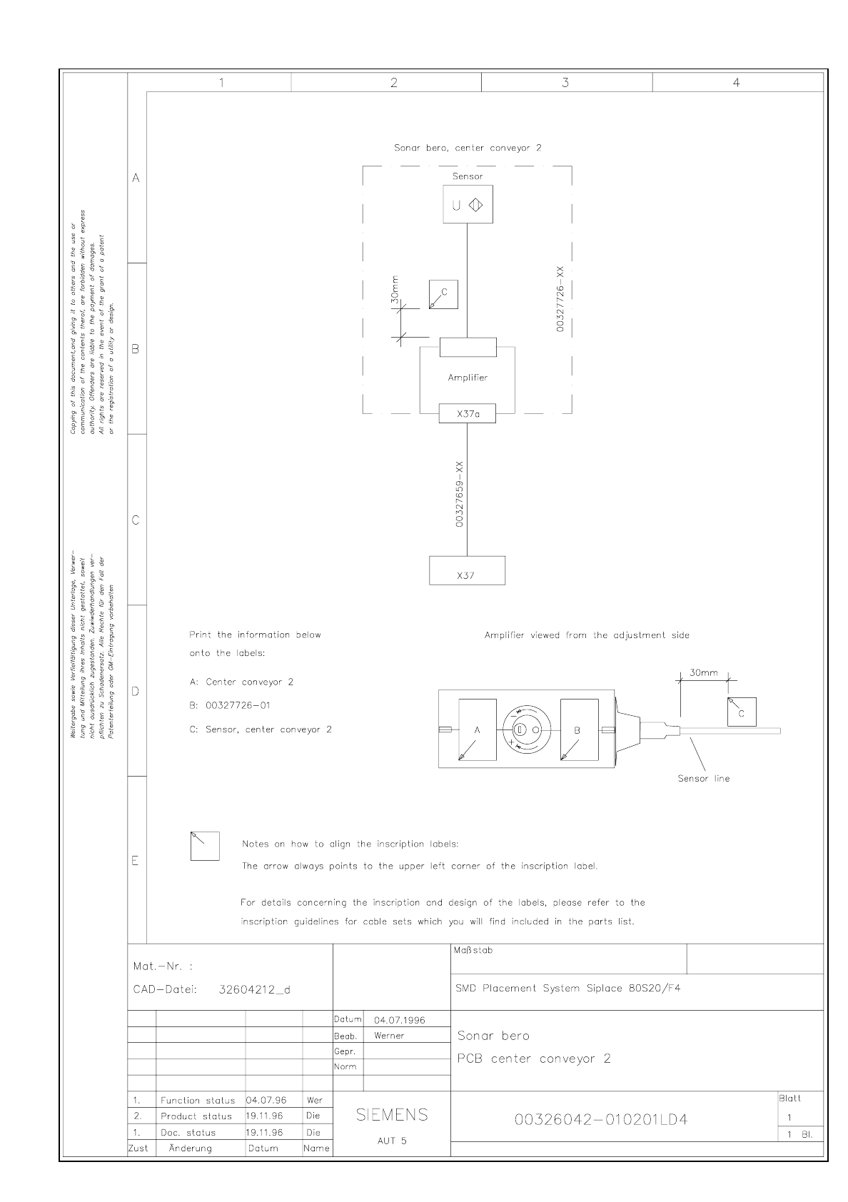
OPTIONS Sonar bero PCB center conveyor 2 9.12 - 17
Sonar bero PCB center conveyor 2
32604212.dwg
00326042-010201LD4 Sonar bero PCB center conveyor 2

9.12 - 18 Bero Position width adjustment 1 OPTIONS
Bero Position width adjustment 1
32601721.dwg
00326017-020101LD4 Bero Position width adjustment 1

OPTIONS Cable Motor, output conveyor 1 9.12 - 19
Cable Motor, output conveyor 1
32603021.dwg
00326030-020101LD4 Cable Motor, output conveyor 1