80S-20电路图 - 第584页
9.12 - 22 Cable Moto r, center c onveyor 1 OPTIONS Cable Motor, center con veyor 1 3260312 1.dw g 003260 31-02 0101LD4 Cab le Moto r, center co nveyor 1

OPTIONS Cable Motor, input conveyor 1 9.12 - 21
Cable Motor, input conveyor 1
32603212.dwg
00326032-010201LD4 Cable Motor, input conveyor 1

9.12 - 22 Cable Motor, center conveyor 1 OPTIONS
Cable Motor, center conveyor 1
32603121.dwg
00326031-020101LD4 Cable Motor, center conveyor 1

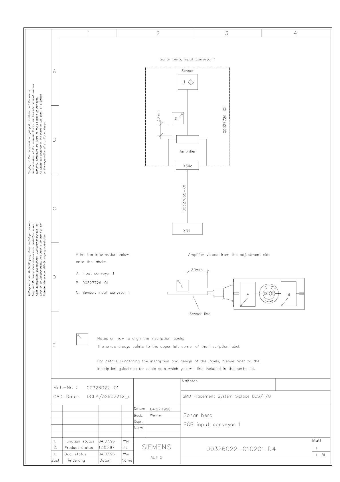
OPTIONS Sonar bero PCB input conveyor 1 9.12 - 23
Sonar bero PCB input conveyor 1
32602212.dwg
00326022-010201LD4 Sonar bero PCB input conveyor 1