80S20 circuit - 第101页
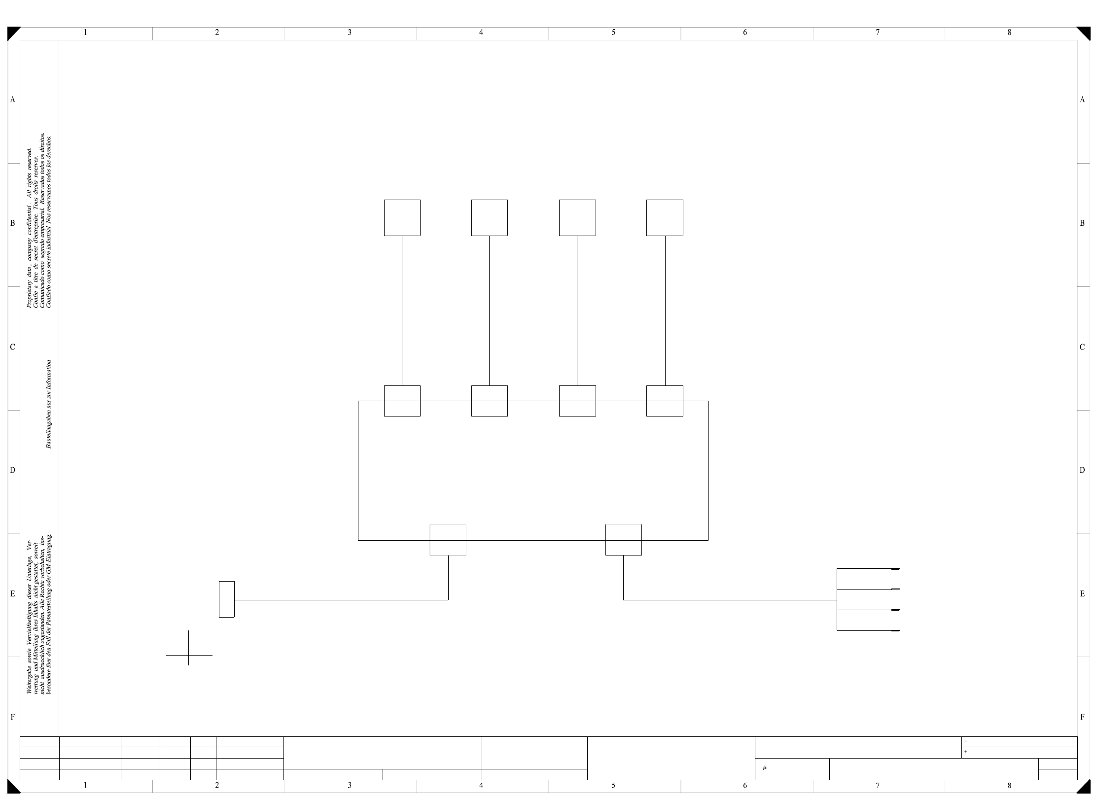
4 80S-20/OPTIONS Circuit Diagrams 101 00343635-010101LD4 PCB barcode distributor board 00343635-010101ND4 886 PCB, distribu tor - PCB barcode 13 12 11 10 14 15 13 12 10 11 Socket Socket Socket Socket GND Start 1 TxD RxD …

4 80S-20/OPTIONS Circuit Diagrams 100
00347474-010102LD4 PCB barcode, top/bottom
only in conjunction with GEM option
Status Modified Date Name Stand.
Date
Author
Check.
Orig. Repl. f. Replaced by
To the
terminal panel (left-hand side)
at X212/4
at X2kc:7
wh+br
gn+ye
gr+pk
bl+rd
at X212/3
at X2kc:4
(+24V)
I/O panel A2 A2
(GND)
I/O panel A2 A2
00345332
Cable: PCB barcode power supply
00345333
X5
X5
X6
X6
X2
X2
X3
X3
X4
X4
PCB barcode distribution board
00343635
00347474-010102LD4
To the
machine controller
PL EA1 E2
PCB barcode, top/bottom
1
1
SMD-Placement System Siplace
Product status
Doc. status
Function status03. 04.12.98
01.
01.
04.12.98
22.02.99
Tek
Tek
Tek
26.10.1998
Fux
X1
X1
1342
X*sa
M54
M44 X6sa
X8sa
X*sa
Sheet
SIEMENS AG
Sh.
Cable: PCB barcode/MC distribution board
(control unit)
Barcode reader Barcode reader Barcode reader Barcode reader
Barcode reader 3 and 4 on dual conveyor

4 80S-20/OPTIONS Circuit Diagrams 101
00343635-010101LD4 PCB barcode distributor board
00343635-010101ND4 886 PCB, distributor - PCB barcode
13
12
11
10
14
15
13
12
10
11
Socket SocketSocket Socket
GND
Start 1
TxD
RxD
GND
24V
GND
Start 2
TxD
RxD
GND
24V
Start 2Start 1
SocketSocket
Start 1Start 1
GND 15
14
13
TxD
RxD
11
12
10
9
8
2
GND
6
7
5
4
3
24V 1
X2
SocketSocket
Start 2Start 2
GND15
14
13
TxD
RxD
11
12
10
9
8
2
GND
6
7
5
4
3
24V
1
X4
JP2
JP1
JP4
JP3
Stat. Modified Date Name
Date
Name
Sheet
Distribution board
PCB barcode
G32918-K0099-A010-01-11
00343635-010101LD4
1-
SIEMENS AG
ATD TD E
DORFNER
30.09.98
KD30.09.9801
01
01
KD30.09.98
30.09.98 KD
FSZ MCHN
Function status
Doc. status
Product status
GND
X5 21 3 4 567 8
RxT
9
TxD
Pin
X6
Start 1Start 1
+24V
1 2 34
Pin
GND
Start 2Start 2
2
3
4
6
8
5
7
9
6
9
8
7
5
4
3
2
X1 X3
1 1
14
15
866 PCB
Distributor - PCB barcode
G32918-K0099-B001-*-53
00343635-010101ND4
1-
SIEMENS AG
ANL TD FSZ E
DORFNER
11.11.98
KD11.11.9801
FSZ MCHN
Four-layer
PCB
All documents viewed from the component side
1 : 1
Component mounting diagram, component side
A - identification label
A
X6
X5
X4
JP4
X3
JP3
X2
JP2
X1
JP1
Stat. Modified Date Name
Date
Name
Scale
Sheet

4 80S-20/OPTIONS Circuit Diagrams 102
00345332-010101LD4 Cable: power supply, PCB barcode
01.
01.
01. Function status
Doc. status
Product status
04.12.98
04.12.98
04.12.98
Tek
Tek
Tek 26.10.1998
Fux
SMD-Placement System Siplace
1
1
Status Modified Date Name Stand.
Date
Author
Check.
Orig. Repl. f. Replaced by
Sheet
Sh.
0.75 mm²
l = 5 m ± 0.05 m / 8 x 0.34 mm²
W1
To
Cable ferrules
3
I/O panel A2
(GND)
I/O panel A2
Phoenix COMBICON FRONT-MC plug
432
PCB barcode power supply
at X212/4
at X2kc:7
2
Pin assignment of the
4
30mm
To
terminal panel (left-hand side)
X6
PCB barcode distribution board
50mm50mm1000mm
wh+br
gn+ye
gr+pk
bl+rd
wh+br
gn+ye
gr+pk
bl+rd
at X212/3
at X2kc:4
(+24V)
Cable:
00345332-010101LD4
PL EA1 E2
SIEMENS AG
The arrow always points to the top left-hand corner of the labeling field.
Information on the printing and appearance of the
labels is given in the labeling guidelines for made-up cables
specified in the parts list.