TR5DNR_维修调整 - 第69页
维修调整要领书 4- 21 天线与标签的调节 更换天线后,请按照下图所示调节天线的位置。 请在测试模式的『堆垛机切换』时,在左右的各停止位置实施调节。 左右移动 CG 单元时,请注意天线单元和安装天线单元的螺丝与堆垛机、传感器、 Z 单元不要发生碰 撞。 传感器标签 托盘随 堆垛机 晃动左右移动时,请调节「螺 丝 F 」,使晃动的行程中心和天线的标记中 心,能 够与最 上层的托盘和最下层的托盘对 应上。 同时,请用「螺丝 G 」调节传感…

维修调整要领书
4-20
在
CG
单元的上侧
2 处实施安装
4-17. IS 装置天线的更换及调整(IS:选配)
天线的更换
在 CG 单元的上侧 2 处,用 M3 圆头螺丝(6 处)将天线与 SHEILD BRACKET 一起拧紧进行安装。更
换天线时,请将天线的传感器检测面(有标记的面)朝着堆垛机侧进行安装。
圆头螺丝上请涂抹乐泰 242 胶。
圆头螺
丝
1
SHEILD BRACKET

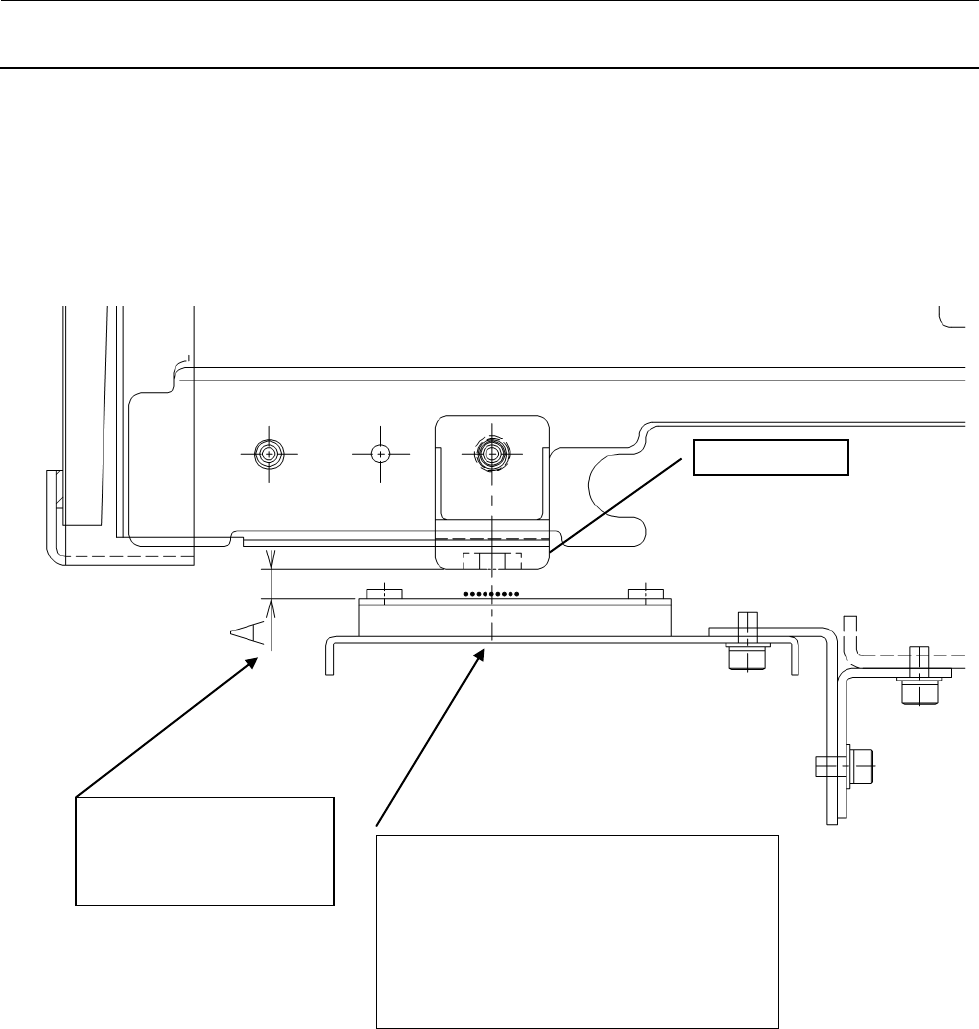
维修调整要领书
4-21
天线与标签的调节
更换天线后,请按照下图所示调节天线的位置。
请在测试模式的『堆垛机切换』时,在左右的各停止位置实施调节。
左右移动 CG 单元时,请注意天线单元和安装天线单元的螺丝与堆垛机、传感器、Z 单元不要发生碰
撞。
传感器标签
托盘随堆垛机晃动左右移动时,请调节「螺
丝 F」,使晃动的行程中心和天线的标记中
心,能够与最上层的托盘和最下层的托盘对
应上。
同时,请用「螺丝 G」调节传感器标签与天
线的上下方向位置。
托盘随堆垛机晃动前后移动
时,请调节「螺丝 E」,使
传感器标签与天线的间隙 A
在 2~6mm 范围内。

维修调整要领书
5-1
5.
电动机的更换及调整
5-1. 电动机配置图
①Z 电动机(货号:40045703)
②Y 电动机(货号:40045060)