KY8030-2XDL(2P) Part List (20120430) - 第190页
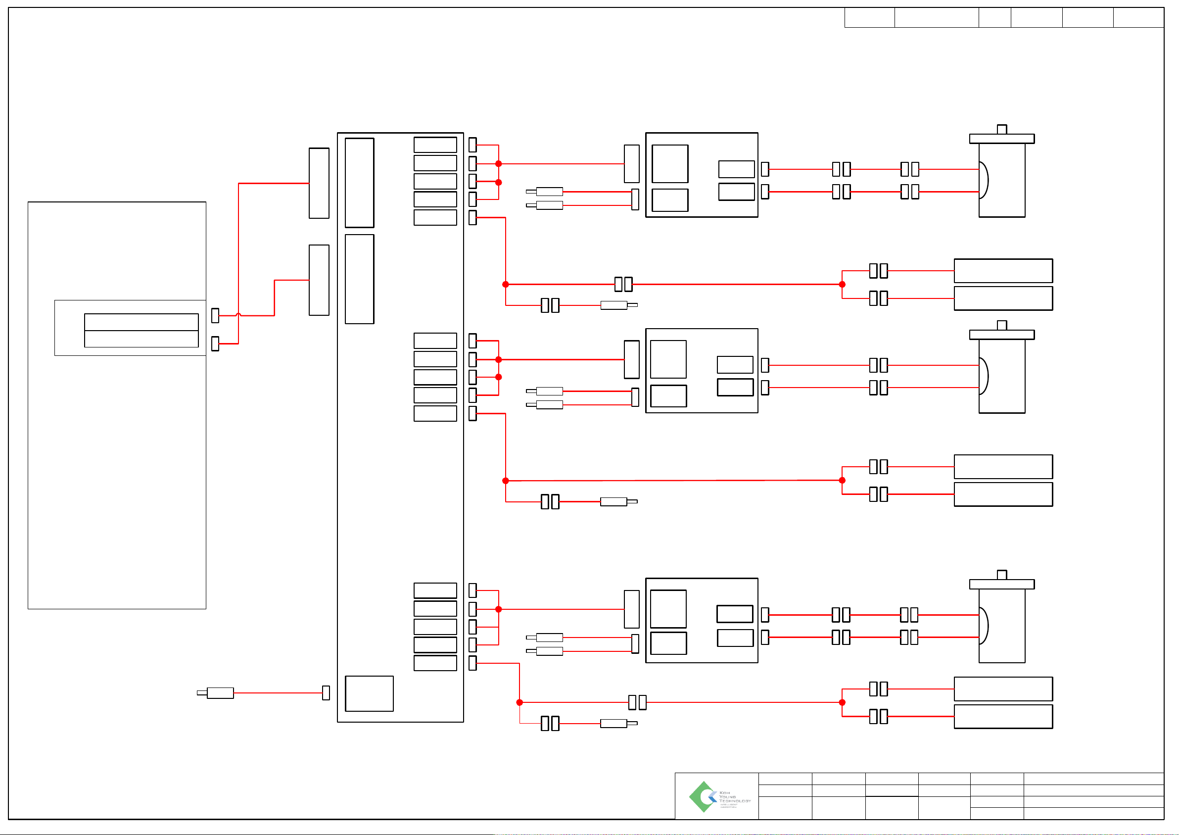
FILE NAME E019-0240000.VSD DATE 2010.09.14 CHANGER M MAIN CONTROL PC X Limit (-) X Limit (+) CMD0 SIO0 BR0 ENC0 AIO0 M Y Limit (-) Y Limit (+) CMD1 SIO1 BR1 ENC1 AIO1 M Z Limit (-) Z Limit (+) CMD2 SIO2 BR2 ENC2 AIO2 X-A…

FILE NAME E019-0230000.VSD DATE 2010.09.14 CHANGER
ASS’Y
RIGHTLEFT
LABEL
RIGHTLEFT
CONNECTOR
CABLE
LENGTH
(mm)
TYPE
Q’TY
(EA)
SERIAL
NUMBER
A I/O-INI/O-IN
DSUB 37pin MaleDSUB 37pin Male
UL,2464,#24*37C 550 1 01
B I/O-OUTI/O-OUT DSUB 25pin Male
DSUB 25pin Male
UL,2464,#24*25C 550 1 02
1
1
A
DSG.
HO.KIM
REV.
DWG.
Y.M.LEE
SUBNET
CHK.
K.H.KIM
X
APPR.
E.H.S
MODEL
NAME
SHEET
DWG NO
KY8030 DL
I/O Module Cable
6 OF 14
E019-0230500
NO
1
2
3
4
5
6
7
8
9
CASE
ColorSig.
DCD
RXD
TXD
DTR
SG
DSR
RTS
CTS
FG
NO
1
2
3
4
5
6
7
8
9
CASE
Color Sig.
DCD
RXD
TXD
DTR
SG
DSR
RTS
CTS
FG
1
D-SUB 9PIN (Female)
Hexagon nut assembling
D-SUB 9PIN
(Male)
*육각 너트 조립*
ASS„Y “A” HARNESS PIN MAPPING
ASS‘Y: “A”
1
NO
1
4
3
2
5
6
9
8
7
10
11
14
13
12
15
Color Sig.
+10-28VDC
SG
RXD(RXD-)
TXD(TXD-)
Trigger-
RTS(TXD+)
Trigger+
Default
OUT 1+
CTS(RXD+)
OUT 3+
OUT 2+
F.G
New Master
OUT 1/2/3-
NO
1
4
3
2
5
6
9
8
7
10
11
14
13
12
15
ColorSig.
+10-28VDC
SG
RXD(RXD-)
TXD(TXD-)
Trigger-
RTS(TXD+)
Trigger+
Default
OUT 1+
CTS(RXD+)
OUT 3+
OUT 2+
F.G
New Master
OUT 1/2/3-
D-SUB 3열 15PIN
(Female)
*롱 스크류 사용*
D-SUB 3열 15PIN (Male)
*육각 너트 조립*
ASS„Y “B” HARNESS PIN MAPPING
ASS‘Y: “B”

FILE NAME E019-0240000.VSD DATE 2010.09.14 CHANGER
M
MAIN CONTROL PC
X Limit (-)
X Limit (+)
CMD0
SIO0
BR0
ENC0
AIO0
M
Y Limit (-)
Y Limit (+)
CMD1
SIO1
BR1
ENC1
AIO1
M
Z Limit (-)
Z Limit (+)
CMD2
SIO2
BR2
ENC2
AIO2
X-Axis
Servo Motor
Y-Axis
Servo Motor
Z-Axis
Servo Motor
X-Axis Servo AMP
Y-Axis Servo AMP
Z-Axis Servo AMP
C
M
D
X/
Y
C
M
D
Z/
M
P
C
I
1
P
C
I
2
DC 24V
PWR
CN X5
CN X1
CN X2
CN X6
CN X5
CN X1
CN X2
CN X6
CN X5
CN X1
CN X2
CN X6
Motion Cable
E019-0243100-01
E019-0243200-01
E019-0243300-01
E019-0242100-01
E019-0242100-02
E019-0245300-01
E019-
0244100-01
E019-0244100-02
E019-
0244100-03
E019-
0244300-01
E019-0244300-02
E019-
0244300-03
E019-
0244200-02
E019-
0246100-01
E019-0246100-02
E019-
0246100-03
E019-
0246300-01
E019-0246300-02
E019-
0246300-03
E019-
0246200-02
E019-0247100-01
E019-0247100-02
E019-0247100-03 E019-0247200-02
E019-0247300-01
E019-0247300-02
E019-0247300-03
E019-0247300-04
E019-0247300-06
E019-0247300-05
E019-0241400-01
To T/B03-A/B09
E019-0241100-01
E019-0241100-02
E019-0241100-03
E019-0241200-01
E019-0241200-02
E019-0241200-03
E019-0241300-01
E019-0241300-01
E019-0241300-01
To T/B01-A/B06
To T/B01-A/B07
To T/B01-A/B08
To T/B03-
A/B03
To T/B03-
A/B03
To T/B03-A/B03
To T/B04-A/B01
To T/B04-A/B02
To T/B04-A/B03
A
DSG.
HO.KIM
REV.
DWG.
Y.M.LEE
SUBNET
CHK.
K.H.KIM
X
APPR.
E.H.S
MODEL
NAME
SHEET
DWG NO
KY8030 DL
Motion Control Block Diagram
1 OF 21
E019-0240000
E019-
0246200-01
E019-
0244200-01
E019-0247200-01
I/O & Motion Control Board
Motion Control Board CON1
Motion Control Board CON2
JUNCTION I/F
BOARD

FILE NAME E019-0240000.VSD DATE 2010.09.14 CHANGER
A
DSG.
HO.KIM
REV.
DWG.
Y.M.LEE
SUBNET
CHK.
K.H.KIM
X
APPR.
E.H.S
MODEL
NAME
SHEET
DWG NO
KY8030 DL
Servo Driver Main Power Cable
2 OF 21
E019-0241100
ASS’Y
RIGHTLEFT
LABEL
RIGHTLEFT
CONNECTOR
CABLE
LENGTH
(mm)
TYPE
Q’TY
(EA)
SERIAL
NUMBER
A
X-CON-L1CT/B01-A06 I-LUG(M4)
I-LUG(M4) AWG#18 800 1 01
X-CON-L2CT/B01-B06 I-LUG(M4)
Y-CON-L1CT/B01-A07 I-LUG(M4)
Y-CON-L2CT/B01-B07 I-LUG(M4)
AWG#18
1
I-LUG
I-LUG
WHT
BLK
A I-LUG(M4) 700 1 02
1
Z-CON-L1CT/B01-A08 I-LUG(M4)
Z-CON-L2CT/B01-B08 I-LUG(M4)
AWG#18A I-LUG(M4) 900 03
1
1
ASS’Y : “A”
ASS’Y “A” HARNESS PIN MAPPING
1
I-LUG
I-LUG