HS50电路图 - 第61页

2 Circuit Diagr ams 61 001 19046-0201 01LD3 Single conveyo r , stationary si de on th e right , wiring, co nveyor 1, TSP20 0 (Sh. 2 of 4) C D Convers ion board, conveyor 1 am / ao 00 348267 1 01 01 02 Ha Ha Ha PL E A1 E …

100%1 / 164
2 Circuit Diagrams 60
00119046-020101LD3 Single conveyor, stationary side on the right,
wiring, conveyor 1, TSP200 (Sh. 1 of 4)
SMD-Placement System Siplace HS50
Product status
Doc. status
Function status
to X22ao:2
to X23ao:2
ESCH BRA
ESCH BRZ
Bero HT 1 o
Bero HT 1 u
Bero HT 2 o
Bero HT 2 u
Bero ST BB1
Ventil ST BB1
Bero ST BB2
Ventil ST BB2
SB UELP
Bero ST UELP
Ventil ST UELP
Code 1 (Opt.)
Code 2 (Opt.)
Code 3 (Opt.)
E1 (Opt.)
E2 (Opt.)
E3 (Opt.)
E4 (Opt.)
E5 (Opt.)
E6 (Opt.)
A1 (Opt.)
A2 (Opt.)
A3 (Opt.)
Code 1 (Opt.)
Code 2 (Opt.)
Code 3 (Opt.)
E1 (Opt.)
E2 (Opt.)
E3 (Opt.)
E4 (Opt.)
E5 (Opt.)
E6 (Opt.)
A1 (Opt.)
A2 (Opt.)
A3 (Opt.)
VCC
GND
to X13ao:2
to X12ao:2
to X2am:1
to X1am:1
to X5am:1
to X4am:1
to X7am:1
to X8am:2
to X9am:1
to X10am:2
to X16am:1
to X11am:1
to X12am:2
to X34am:2
to X34am:4
to X34am:6
to X34am:7
to X34am:8
to X34am:9
to X34am:10
to X34am:11
to X34am:12
to X34am:15
to X34am:16
to X34am:18
to X35am:2
to X35am:4
to X35am:6
to X35am:7
to X35am:8
to X35am:9
to X35am:10
to X35am:11
to X35am:12
to X35am:15
to X35am:16
to X35am:18
Light barrierLS
ST
UELP
SB
Excess length PCB
Stopper
Sonar prox. switch
Abbreviations
ESCH
BB2
E
EB
BRZ
BV
BRA
AB
BB1
A
Placement sector 2
Limit switch
Input conveyor
Width adjustment
Width narrower
Width wider
Input
Placement sector 1
Output conveyor
Output
HT1o Lifting table 1, top
HT1u Lifting table 1, bottom
HT2o Lifting table 2, top
HT2u Lifting table 2, bottom
TSP200
00348267
1 634 78
1
F
234
A
Single conveyor, stationary side on the right
22.02.00
01
01
02
Ha
Ha
Ha
PL EA1 E
00119046-020101LD3
Wiring (conveyor 1)
#
Haas
22.02.00
22.02.00
22.02.00
=
SIEMENS AG
+
FOR INFORMATION ONLY
This document will not
be replaced when
modifications are made!
B
C
D
E
F
E
D
Conversion board, conveyor 1 am / ao
5678
A
C
B
52
To conveyor control TSP200 (00349302 od. 00353442)
Conveyor 1, plug X13ao
Sensor line 2 PCB conveyor
HS50 Conveyor 1
00351933
Sensor line 1 PCB conveyor
HS50 Conveyor 1
00351932
To conveyor control TSP200 (00349302 od. 00353442)
Conveyor 1, plug X12ao
To conveyor control TSP200 (00349302 od. 00353442)
Conveyor 1, plug X11ao
00351931
HS50 Conveyor 1
Motor line, PCB conveyor
Prox. switch, lift. table 1, bottom
(Conveyor 1)
3 x 0,14mm²
Prox. switch
Lift. table 1, bottom
bk
bn
bl
bl
bk
bn
bl
bk
bn
bk
bn
bl
bk
bn
bl
bk
bn
bl
bn
wh
Blind contact
bn
wh
Blind contact
bk
bn
bl
(Conveyor 1)
bl
bk
bn
bk
bn
bl
bl
bk
bn
bl
bn
bk
bn
bk
bl
(Conveyor 1)
Lift.table 1, top
Prox. switch
(Conveyor 1)
Prox. switch, lift. table 1, top
3 x 0,14mm²
(Conveyor 1)
Prox. switch, lift. table 2, bottom
Prox. switch, lift. table 2, top
(Conveyor 1)
3 x 0,14mm²
3 x 0,14mm²
(Conveyor 1)
(Conveyor 1)
Lift. table 2, bottom
Prox. switch
Lift. table 2, top
Prox. switch
Stopper valve
Placement section 1
(Conveyor 1)
Cable: stopper valve
Placement section 1
2 x 0,25mm²
(Conveyor 1)
Placement section 1, retracted
Prox. switch, stopper
(Conveyor 1)
3 x 0,14mm²
Placement section 1
Prox. switch stopper
(Conveyor 1)
Placement section 2, retracted
Prox. switch, stopper
(Conveyor 1)
3 x 0,14mm²
Placement section 2
Prox. switch stopper
(Conveyor 1)
bl
bn
bk
bn
wh
wh
bn
Placement section 2
(Conveyor 1)
Stopper valve
Cable: stopper valve
(Conveyor 1)
Placement section 2
2 x 0,25mm²
Width adjustment
(Conveyor 1)
Prox. switch position
3 x 0,14mm²
Width adjustment
Prox. switch position
(Conveyor 1)
bl
bn
bk
Status Modified Date Name
Author
Date
Stand.
Check.
Orig. Repl. f. Replaced by
Sheet
Sh.
to X7ao:2
to X7ao:6
to X9ao:2
to X9ao:6
to X8ao:6
to X8ao:2
to X10ao:2
to X10ao:6
to X11ao:6
to X11ao:2
Prox. switch for stopper, excess length PCB (option)
Valve for stopper, excess length PCB (option)
N.u.
N.u.
Sonar prox. switch, excess length PCB (option)
Motor + BB1
Motor + AB
Motor - AB
Motor + ZB
Motor - ZB
Motor - BB2
Motor + BB2
Motor - BB1
Motor - EB
Motor + EB
Motor A - BV
Motor B - BV
Motor B - BV
Motor B + BV
Motor B + BV
Motor A - BV
Motor A + BV
Motor A + BV
to X3ao:4
to X3ao:10
to X3ao:8
to X3ao:7
to X3ao:6
to X3ao:5
to X3ao:3
to X3ao:2
+ 24 V
+ 24 V
GND
GND
SB EB
SB BB1
SB ZB
SB BB2
SB AB
Bero BV
LS EB (res.)
LS BB1 (res.)
LS ZB (res.)
LS BB2 (res.)
LS AB (res.)
+ 24 V
GND
to X14ao:2
to X15ao:2
to X16ao:2
to X17ao:2
to X18ao:2
to X13am:1
to X19ao:2
to X20ao:2
to X21ao:2
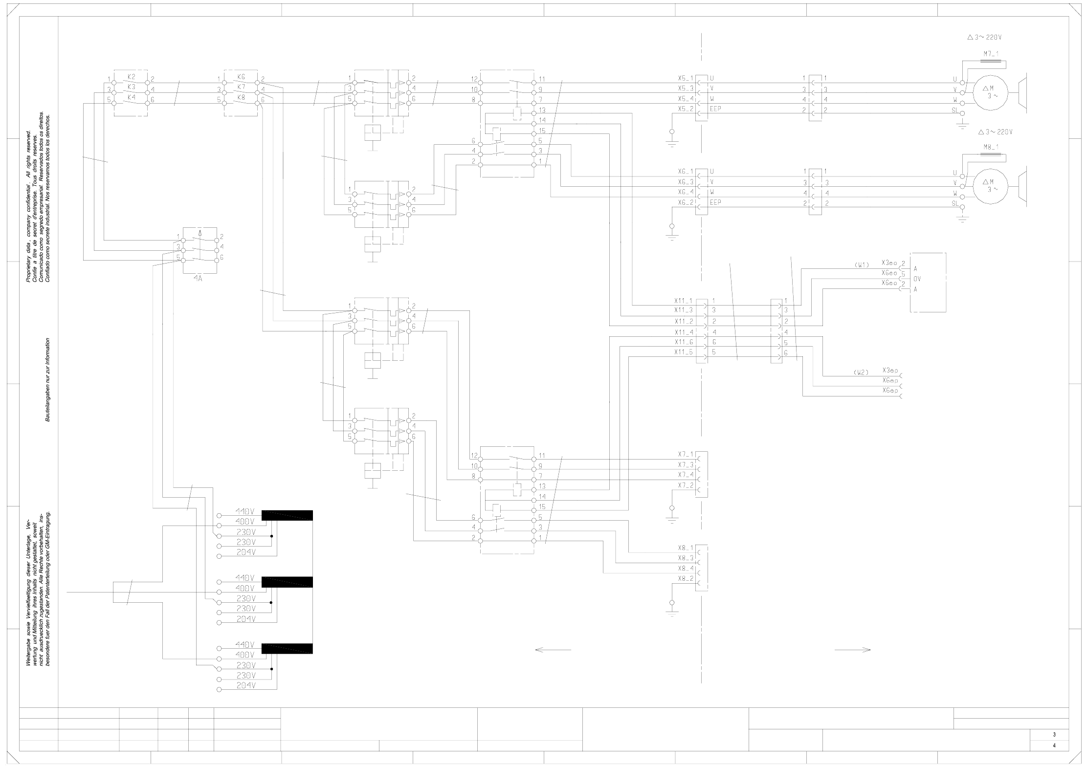
2 Circuit Diagrams 61
00119046-020101LD3 Single conveyor, stationary side on the right,
wiring, conveyor 1, TSP200 (Sh. 2 of 4)
C
D
Conversion board, conveyor 1 am / ao 00348267
1
01
01
02
Ha
Ha
Ha
PL EA1 E
00119046-020101LD3
Wiring (conveyor 1)
#
Haas
22.02.00
22.02.00
22.02.00
22.02.00
=
SIEMENS AG
+
Single conveyor, stationary side on the right
234 78
12
B
C
D
E
A
F
E
65
F
345678
A
B
bn
wh
2 x 0,34m
Input conveyor
Cable: motor
(Conveyor 1)
Motor
Input conveyor
(Conveyor 1)
Placement section 1
2 x 0,34m
Cable: motor
(Conveyor 1)
Motor
Placement section 1
(Conveyor 1)
Motor
(Conveyor 1)
Interm. conveyor
(Conveyor 1)
Cable: motor
Interm. conveyor
2 x 0,34m
Cable: motor
(Conveyor 1)
Placement section 2
2 x 0,34m
(Conveyor 1)
Placement section 2
Motor
2 x 0,34m
(Conveyor 1)
Cable: motor
Output conveyor
Motor
(Conveyor 1)
Output conveyor
bn
wh
Blind contact
Blind contact
wh
bn
Blind contact
wh
bn
Blind contact
wh
bn
Blind contact
wh
bn
wh
bn
gn
gy
ye
bl
pk
rd
bn
wh
ye
gn
gy
rd
bl
pk
or
bn
or/wh
br/wh
ye/wh
rd/wh
ye
rd
8 wires 8 wires
Motor
Width adjustment
(Conveyor 1)
bn
br/wh
or/wh
or
rd/wh
rd
ye/wh
ye
(Conveyor 1)
adjustment
Cable: motor
00352376
width Motor: width
adjustment
(Conveyor 1)
00343134
wh
bn
bk
bl
bl
bk
wh
bn
wh
bk
bn
bl
bn
bk
bl
wh
bn
bk
wh
bl
bn
wh
bn
wh
Blind contact
Blind contact
Schirm
Schirm
Schirm
Schirm
Schirm
bn
wh
wh
bn
Input conveyor
Sonar sensor
(Conveyor 1)
Sonar sensor
Placement section 1
(Conveyor 1)
Sonar sensor
Interm. conveyor
(Conveyor 1)
Sonar sensor
Output conveyor
(Conveyor 1)
Placement section 2
Sonar sensor
(Conveyor 1)
Width narrower
(Conveyor 1)
Limit switch
Limit switch
Width wider
(Conveyor 1)
Cable: sonar sensor
Input conveyor
(Conveyor 1)
4 x 0,34m
4 x 0,34m
4 x 0,34m
Cable: sonar sensor
(Conveyor 1)
Interm. conveyor
(Conveyor 1)
Placement section 1
Cable: sonar sensor
(Conveyor 1)
Cable: sonar sensor
Placement section 2
4 x 0,34m
4 x 0,34m
Output conveyor
(Conveyor 1)
Cable: sonar sensor
Limit switch: width narrower
(Conveyor 1)
3 x 0,25mm²
Limit switch: width wider
(Conveyor 1)
3 x 0,25mm²
Status Modified Date Name
Author
Date
Stand.
Check.
Orig. Repl. f. Replaced by
Sheet
Sh.
Valve, ceramic substrate centering 2 (option)
Valve, ceramic substrate centering 1 (option)
TSP200
(See 00119040-010101LD3, sheet 2)
(See 00119040-010101LD3, sheet 2)
SMD-Placement System Siplace HS50
Product status
Doc. status
Function status
Special design / options: placement section 1 Special design / options: placement section 2
bn
wh
bn
wh
bn
wh
wh
bn
2 Circuit Diagrams 62
00119046-020101LD3 Single conveyor, stationary side on the right, power supply for
lifting table motors 1 + 2 (conveyor 1), TSP200 (Sh. 3 of 4)
(Conveyor 1)
SMD-Placement System Siplace HS50
Product status
Doc. status
Function status
Transformer
infeed
HS50 power supply unit PCB conveyor, lift.table motors
Option:
Dual conveyor
ELR2
0.75mm²
1.5mm²
4mm²
4mm²
2.5mm²
1.5mm²
2.5mm²
1.5mm²
2.5mm²
2.5mm² 2.5mm² 1.5mm² 0.75mm²
2.5mm²
St_Hub1
Null
St_Hub3
St_Hub2
St_Hub4
Null
Control signals
Lift. table mot.
00337796
Extension
ye
gy
pk
wh
bn
gn
Lift. table motors
00333592
Control signals
gn
bn
wh
bn
gn
wh
(Conveyor 1)
Placement section 2
=
SIEMENS AG
+
Single conveyor, stationary side on the right
SZ2
8
F
C
A
F
E
D
76
MS5
MS3
34
23
X5
Conveyor control TSP200
T1
F3
SZ3
X70
MS4
X8
X7
X11
X6 X71
ELR2
78
1
5
MS6
2
ELR1
6
45
E
D
C
B
A
1
Ha
Ha
02
01
01
22.02.00
22.02.00
22.02.00
22.02.00
Haas
#
Power supply unit:lift. table motors 1+2
00119046-020101LD3
X128
PL EA1 E
Ha
00333594
Cable: lift. table motor
Cable: lift. table motor
Placement section 1
00333594
bk(3)
bk(2)
bk(1)
ye/gn
ye/gn
bk(3)
bk(2)
bk(1)
ye/gn
bk(3)
bk(2)
bk(1)
bk(2)
bk(3)
ye/gn
bk(1)
Lift. table motor 2
(Conveyor 1)
00335215 Sh. 1
Lift. table motor 1
(Conveyor 1)
00335214 Sh. 1
Lift. table motor 2
Lift. table motor 1
with brake
with brake
00335214 Sh. 2
00335215 Sh. 2
rd
rd
Status Modified Date Name
Author
Date
Stand.
Check.
Orig. Repl. f. Replaced by
Sheet
Sh.
TSP200