Placement head C - 第4页
Placement head C&P20M (CA Series) Page 4 / 18 23.11.2021

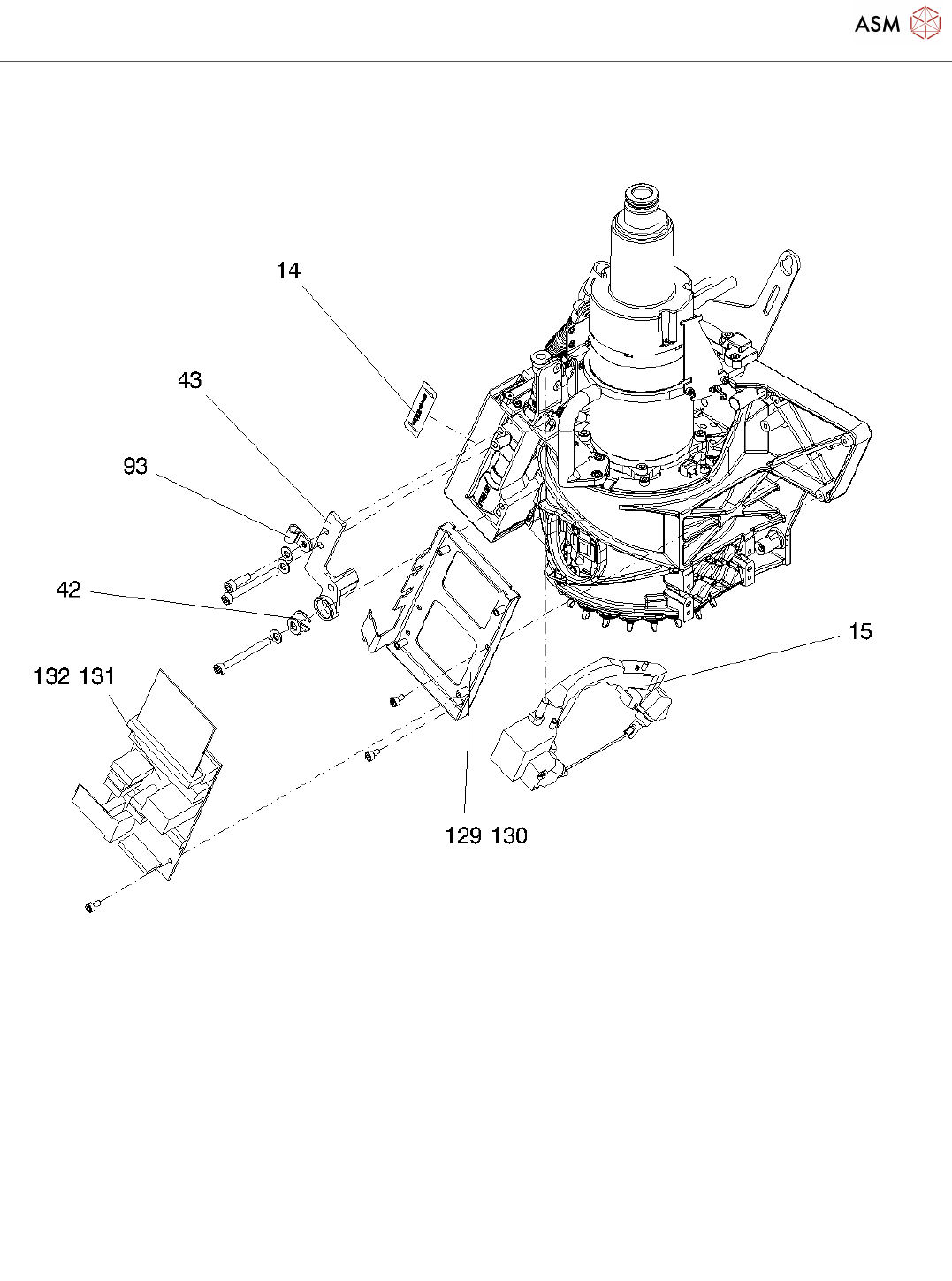
Placement head C&P20M (CA Series)
Page 3 / 18 23.11.2021

Placement head C&P20M (CA Series)
Page 4 / 18 23.11.2021

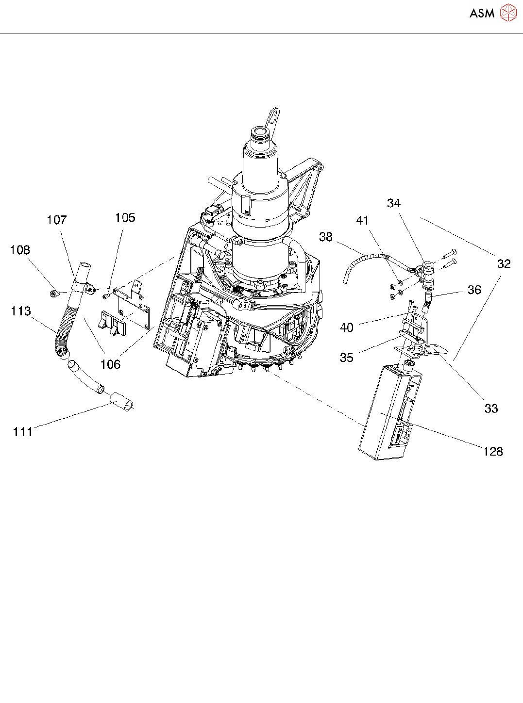
Placement head C&P20M (CA Series)
Page 5 / 18 23.11.2021