Horizon APiX Appendix Manual-low res - 第165页
ASM Assembly Systems Weymouth Ltd 1 1 Albany Road Granby Industrial Estate Weymouth Dorset DT4 9TH England www .dek.com

ELECTRICAL DRAWINGS APPENDIX
LISTING
3.2 Appendix to Micron Technical Manuals Chapter Issue 1 June 15

CV
NTS
05
2012
54321
A
B
C
C
B
A
12345
67
8
910
11 12
13
6
7
8
9
10 11
12
13
D
E
F
G
H
I
D
E
F
G
H
I
0
CRS
THREADS: ISO COARSE
TO CLASS 6H/6g U.O.S.
M39^EMO
DRAWN
APPROVED
DATE
TOLERANCES UNLESS
OTHERWISE STATED
MATERIAL
FINISH
DSM
DSF
SURFACE ROUGHNESS
C
COPYRIGHT
A
OF
SH.
DRAWING SCALE
DO NOT SCALE
ORIGINAL SCALE
(PLOT)
(CAD) 1:1
GEN.
ANG.
DIMENSIONS
IN MM'S-INCHES IN ( )
TITLE
DRAWING NUMBER
DATE INITIALDCR
LATEST
ISSUE
No.
-
-
-
-
-
-
R.SCREEN
23/10/06
21/03/2012
41907
191700
1
1
IT MAY NOT BE COPIED,REPRODUCED,
PUBLISHED OR DISCLOSED IN WHOLE
OR IN PART WITHOUT OUR WRITTEN
CONSENT.
IN IT, IS THE PROPERTY OF
THIS DRAWING AND THE COPYRIGHT
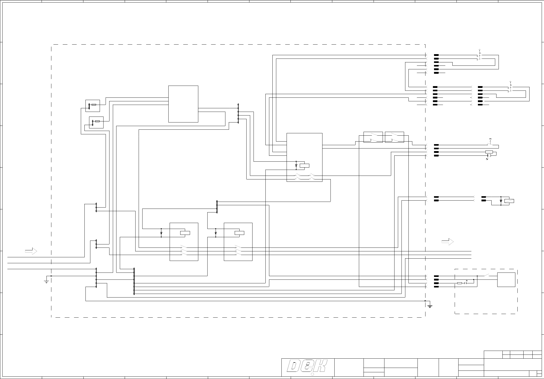
DWG^CIRCUIT DIAGRAM^
DEK INTERNATIIONAL GmbH.
N
E
L
1
3
56
4
2
02
656
M39PL1
01
659
M39SK1
FRONT EMO ACTUATOR
M39PL2M39SK2
REAR EMO ACTUATOR
02
655
M39PL3
01
654
M39SK3
M/C START
04
000
03
651
EMO SAFE PSU
TB 1 (L)
TB 2 (N)
TB 3 (E)
FROM MAINS ISOLATOR
M37 POWER SUPPLY
L
N
E
L
N
E
M39 EMO ENCLOSURE
656
659
655
654
000
651
0V
A1
A2
GREEN
E-STOP RELAY
A1
A2
S11
S12
S21
S22
S33
S34
13
14
23
24
TB 4
02
000
01
662
000
662
PNEUMATIC DUMP
M39PL4M39SK4
A
1
A2
B1 B2
04
03
657
657
06
05
660
660
02
657
01
660
657
660
A
1
A2
B1 B2
04
03
658
658
06
05
661
661
656
658
659
661
065
000
663
655
651
652
652
000
065
062
063
664
067
066 349
350
000
000
062
063
000
065
065
065
000
065
065
14SW7
8ES6
8ES5
16SK37
CON 1
RL1
PSU 1
-VE
+VE
191781
191783
191785
(+24V DC)
191796
000
000
065
065 065
062
062
062
063
063
063
+24V
000000
063
062
AUX CON 1
663 653
PART
13 14
X2
X1
16SOL37
1
3
56
4
2
A1
A2
652
000
664
066
067
662
349
350
CON 2
652
652
652
AUX CON 2
653 654
PART
TB 5
D1 D2
1A
1A
062
062
063
063
TB 6
TB 7
02
01
04
03
M39PL5M39SK5
665 666 666 667
652
652 652
000 000
667
665
667
665
+24V SUPPLY
0V
NOTE: FOR ELECTRICAL SAFETY
TESTING PURPOSES ONLY.
NOT PART OF EMO SYSTEM.
02
01
04
03
06
05
657
660
658
661
192712
8SK/PL64
TB 8
(0V)
000
000
000
000
000
000
000
000
000
000
BACK
PANEL
FRONT
PANEL

ASM Assembly Systems Weymouth Ltd
11 Albany Road
Granby Industrial Estate
Weymouth
Dorset
DT4 9TH
England
www.dek.com