P-0197-001 - 第235页
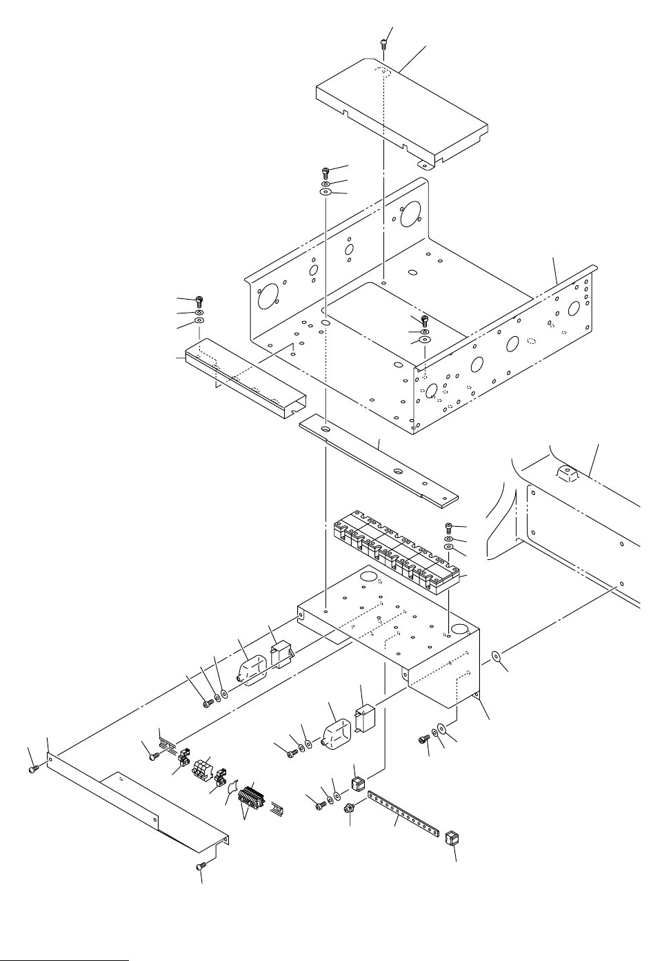
MODEL TCM-3500Z-2 0109-001 233 Key No. P AR T No. P AR T NAME Q’ ty REMARKS NOTE 11 - 1 7 1 630 087 8349 B O X 1 678F B-0 2V -02 1 2 630 004 6496 CONNECTOR 1 CN1 1 1 678FB-02D-130 3 630 004 6274 CONNECTOR 1 CN144 678FB-0…

MODEL TCM-3500Z-2
0109-001
232
㔚᳇ᓮㇱ ELECTRICAL SECTION
Fig.11-17 ೨ᓟᎿ⒟ I 㧛 F 2
Previous/Next Work Process Interface-2
1
3
5
6
11
11
12
12
2
2
4
10-1
10
10
21
22
22
23
23
24
24
25
25
26
30-1
30-1
30
30
31
32
32

MODEL TCM-3500Z-2
0109-001
233
Key No. PART No. PART NAME Q’ty REMARKS
NOTE
11-17
1 630 087 8349 BOX 1 678FB-02V-021
2 630 004 6496 CONNECTOR 1 CN111 678FB-02D-130
3 630 004 6274 CONNECTOR 1 CN144 678FB-02D-129
4 411 034 7208 SCR FLT 3X8 6 M3X8 FLT
5 630 054 8778 CONNECTOR 1 CN110 678FB-02D-103
6 411 042 0703 SCR PAN 3X8 4 M3X8 PAN
10 411 140 8007 SCR TRS 5X6 1 M5X6 TRS
10 -1 411 036 8609 SCR PAN+SW+W 5X12 1
11 630 060 4771 COVER 1 678FB-02V-023
12 411 140 8007 SCR TRS 5X6 2 M5X6 TRS
21 630 087 8332 BOX 1 678FB-02V-020
22 630 004 6496 CONNECTOR 1 CN113 678FB-02D-130
23 630 004 6274 CONNECTOR 1 CN114 678FB-02D-129
24 411 034 7208 SCR FLT 3X8 6 M3X8 FLT
25 630 054 8778 CONNECTOR 1 CN112 678FB-02D-103
26 411 042 0703 SCR PAN 3X8 4 M3X8 PAN
30 411 140 8007 SCR TRS 5X6 1 M5X6 TRS
30 -1 411 036 8609 SCR PAN+SW+W 5X12 1
31 630 060 4764 COVER 1 678FB-02V-022
32 411 140 8007 SCR TRS 5X6 2 M5X6 TRS

MODEL TCM-3500Z-2
0109-001
234
㔚᳇ᓮㇱ ELECTRICAL SECTION
Fig.11-18 ࠦࡦࡌࠕ㚟േ࿁〝㧸 Conveyor Driver Circuit L
42
41
41
7
8
9
7
8
10
97
96
6
24
23
22
21
1
5
4
3
2
25
25
26
27
28
28
29
29
27
28
29
29
62
62
61
61
66
66
65
61
61
91
92
92
92
92
52
57
58-1
58-1
58
58
55
57
57
54
54
56
.
53
.
63
63
64
25-1
25-1
52-1
26-1
98
99
See Fig.7-1
Key No.2
See Fig.1-1
Key No.11
Fig.11-18
TCM-3500Z-2