EUKYX-199-5100_G5S2_Instruction_Vol5_E - 第155页
EUKYX 4-40 199-5100 2.25 I/O PCB U01 Connection Circuit 1 2. 25 I / O PCB U01 Connection Circu it 1 1 2 3 CN26 K75 A2 A1 K77 A2 A1 18 16 14 13 14 13 11 10 8 7 15 12 9 17 19 5 4 6 1 2 3 5 4 6 1 2 3 4 X2 X1 10 24A3 10 24A2…

EUKYX
4-39199-5100
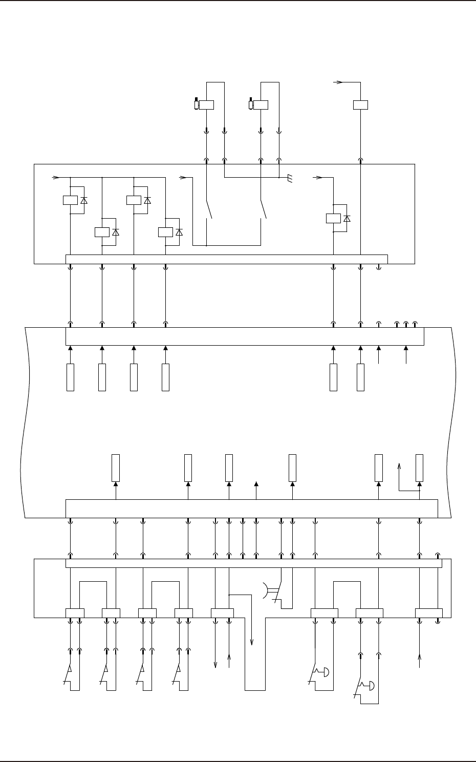
2.24 CPU2 U85 Connection Circuit
2.24 CPU2 U85 Connection Circuit
24V IN
24A
10
X8500
U85
HSIO
AE-LINK(RS485)
A1
A2
A3
A4
B1
B2
B3
B4
CH2
10
COM A
24B1
COM B
A1
A2
A3
A4
B1
B2
B3
B4
CH1
X8501
X8502
SL-SRS
1
2
24V
GND
1
2
3
4
5
6
7
8
UP
RX+
RX-
TX+
SG
SG
TX-
SG
SG
FG
1
2
3
4
5
6
7
8
DN
X85DN
RX+
RX-
TX+
SG
SG
TX-
SG
SG
FG
1
2
3
4
5
6
7
8
T
X85T
RX+
RX-
TX+
SG
SG
TX-
SG
SG
FG
to U01-CN1
to U08-CN1
[D-/09/7B]
[N-/08/2A]
RX+
RX-
TX+
SG
SG
TX-
SG
SG
RX+
RX-
TX+
SG
SG
TX-
SG
SG
to A10-N2
[N-/04/7A]
10
COM A
24B1
COM B
[N-/01/6A]
[B-/02/7C]
U180
CPCI-bus
P1
to Conveyor Unit
KYX-000-CC-022

EUKYX
4-40199-5100
2.25 I/O PCB U01 Connection Circuit 1
2.25 I/O PCB U01 Connection Circuit 1
1
2
3
CN26
K75
A2A1
K77
A2A1
18
16
1413
14
13
11
10
8
7
15
12
9
17
19
5
4
6
1
2
3
5
4
6
1
2
3
4
X2 X1
10
24A3
10
24A2
10
24A6
10
24A6
Lightning surge abnormality
Vacuum pump breaker OFF
ID2 Di 04
Feeder power on(B1)
ID2 Do05
Feeder power on(B2)
ID2 Do06
ID2 Di 03
X10126
:1
:2
:3
:4
:1
:2
:3
:4
X20126
10
10
24A3 24A2 24A6
[B-/02/7D]
from G3
[B-/02/7C]
from G1
[B-/02/7A]
X0126
U01
IO PCB
X0101
X0102
20
In Port
ID1 Di11
ID Di13
10
24A6
10
24A6
10
24A6
10
24A6
10
24A6
24A3
24A3
N.C
547
533
527
546
NST1
Multifunctional stocker
float detection(OP)
XNST2-SFL
:1
NST(B1)Floating detection real
NST(B2)Floating detection real
NST2
Multifunctional stocker
float detection(OP)
Lightning surge alarm
Main breaker
alarm contact
CN28
3
4
16
17
20
21
7
8
(B)MACHINE READY
(B)BOARD AVAILABLE
(B)SG
(B)MACHINE READY
(B)SG
(B)BOARD AVAILABLE
ID2 Di09
ID2 Di11
:1
:2
:3
:4
INPUT-B
:1
:2
:3
:4
OUTPUT-B
X0128
10
10
S / D-Conveyor B-LANE
:5-14N.C
:5-14N.C
S / D-Conveyor B-LANE
ID2 Do10
ID2 Do12
18
19
5
6
9
10
11
12
(B)BOARD END
(A)MACHINE READY
(A)SG
(A)BOARD AVAILABLE
(A)BOARD END
ID2 Di10
10
D-Conveyor A-LANE
ID2 Do11
ID2 Do13
ID2 Do14
1
2
14
15
22
(A)MACHINE READY
(A)BOARD AVAILABLE
(A)BOARD END
(A)SG
ID2 Di08
ID2 Di12
23
ID2 Di13
13
24
10
D-Conveyor A-LANE
ID2 Do09
(B)BOARD END
In Port
Out Port
+
-
OUT1
OUT2
:4
:3
:2
XNST1-SFL
:1
+
-
OUT1
OUT2
:4
:3
:2
X10128
:1
:2
:3
:4
:7
:8
:6
:5
X20128
:1
:2
:3
:4
:7
:8
:5
:6
Q200
F200
B1611
B1611
KYX-000-CC-024

EUKYX
4-41199-5100
2.26 I/O PCB U01 Connection Circuit 2
2.26 I/O PCB U01 Connection Circuit 2
22 21
22 21
52 51
52 51
12 9
:5
:6
X102704
1 6
1 6
12 1
1 5
K29
1
2
7
8
7
8
3
4
9
3
4
10
CN150
5
6
CN5
5
6
CN4
CN32
CN31
CN32
CN31
1
2
3
4
5
6
9
10
11
12
13
23
12
9
CN9
3
4
5
6
9
10
11
12
13
CN25
Safety door opening and closing monitor
14
CN25
ID1 Di00
Safety relay K3 monitor
POWER ON
Emergency stop
Check safety door lock
ID2 Di00
ID1 Di01
ID3 Di00
ID3 Di09
ID2 Do00
DC load power on
ID2 Do01
Power shutdown
ID2 Do02
Rear safety door lock
Out Port
ID2 Do04
Vacuum pump power on
ID2 Do03
Front safety door lock
14
15
16
17
1 6
15
16
17
19
20
20
18
CN61
Multi tray power on
Emergency stop switch (Rear)
Emergency stop switch (Front)
Safety door switch (Rear)
24A2
24A2
CN61
ID1 Di10
[B-/05/8E]
from K4-X1
7
8
U01
IO PCB
X0125
7
8
X2705
X2704
X2731
X2732
X27150
X2761
X2761
X2709
18
ID2 Do07
20
21
22
10
10
10
10
10
10
In Port
21
S132
E1 E2
5 4
S131
E1 E2
5 4
24A2
10
Front safety door switch (SOL)
Rear safety door switch (SOL)
24A2
673
A2 A1
446
10
500
3132
3132
X2731
X2732
Safety relay K4 monitor
Out Port
S132
S131
S132
S131
:7
S131
:8
:7
S132
:8
:3
S131
:4
:3
S131
:4
:10
S132
:9
:10
S131
:9
:10
X2732
S105B
S105F
:9
X2732
:10
X2731
:9
X2731
K22
K66
K65
K43
K25
K65
K66
U27U27
K2
N.C
N.C
[B-/05/5C]
K3-14
[B-/05/2C]
K3-13
:3
X2723
Safety door switch (Front)
Safety door switch (Rear)
Safety door switch (Front)
[D-/08/5B]
U01-CN8,9:6
[B-/04/6E]
to X153:1,3
KYX-000-CC-025