EUKYX-199-5100_G5S2_Instruction_Vol5_E - 第173页
EUKYX 4-58 199-5100 2.43 A1 1 Motor Driver Connection Circuit 2.43 A 1 1 Motor Driver Connection Circuit NA BL Motor origin 1 2 3 4 5 6 NA BR Motor origin MGND MGND CGND MV+ MV+ CV+ 2 4 3 1 E/C A+ E+5V 5 7 6 8 E/C A- E/C…

EUKYX
4-57199-5100
2.42 A10 Motor Driver Connection Circuit 2
2.42 A10 Motor Driver Connection Circuit 2
X1007
M
4
3
6
1
2
4
3
1
/B
/A
N.C.
B
5A
X1008
M
2
4
3
1
5
NL_L motor
5
6
4
2
1
SEN+
SEN3
COM
3 SEN2
SEN4
:4
:2
:1
:3
B1005
X1009
M
2
4
3
1
5
X1010
M
2
4
3
1
5
/B
/A
N.C.
B
A
/B
/A
N.C.
B
A
/B
/A
N.C.
B
A
Movable chute origin
SEN1
5
6
4
2
1 SEN+
SEN3
COM
3 SEN2
SEN4
SEN1
:3
:2
:1:4
B11003
:3
:2
:1:4
B21003
:3
:2
:1:4
B31003
4
3
6
1
4
3
6
1
4
3
6
1
M41
:1
:2
:3
CN2
X1002
B11002
:3
:2
:1
B11002
5
6
4
2
1 SEN+
SEN3
COM
3 SEN2
SEN4
SEN1
:3
:2
:1
B21002
:3
:2
:1
B11004
5
6
4
2
1 SEN+
SEN3
COM
3 SEN2
SEN4
SEN1
:3
:2
:1
B21004
OUT
+
0V
B11003
B21003
B31003
Stepping Motor Driver
A10
B21002
OUT
+
0V
B11003
OUT
+
0VIN
B21003
OUT
+
0VIN
B31003
OUT
+
0VIN
B11004
OUT
+
0V
B21004
OUT
+
0V
B1005
L.ON
+
D.ON
0V
NA_L motor
M42
NR_L motor
M43
NA_W motor
M44
CN3
CN4
CN5
X1003
X1004
X1005
CN7
CN8
CN9
CN10
X1007
X1008
X1009
X1010
from U08-CN27
[N-/06/6F]
24A6
10
24A6
24A6
24A6
10
10
10
(Axis.1)
(Axis.2)
(Axis.3)
(Axis.4)
(Axis.1)
(Axis.2)
(Axis.3)
(Axis.4)
(When L R flow)
(When R L flow)
Left board
detection sensor
Left middle board
detection sensor
Left board
Fiber sensor
Right board
Fiber sensor
A long board
Fiber sensor(OP)
Right board
detection sensor
Right middle board
detection sensor
KYX-000-CC-039

EUKYX
4-58199-5100
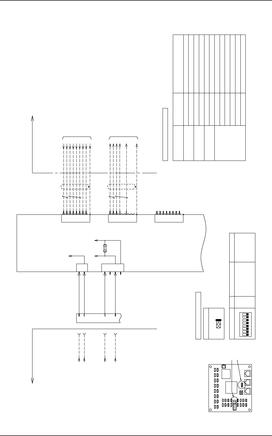
2.43 A11 Motor Driver Connection Circuit
2.43 A11 Motor Driver Connection Circuit
NA BL Motor origin
1
2
3
4
5
6
NA BR Motor origin
MGND
MGND
CGND
MV+
MV+
CV+
2
4
3
1
E/C A+
E+5V
5
7
6
8
E/C A-
E/C B+
E/C B-
E/C Z+
E/C Z-
EGND
2
3
1 BRK+
BRK-
N.C.
M
2
4
3
1
/B
/A
B
A
2
3
1
4
NA_BL Motor
M45
CN1
X1101
CN3
2
4
3
1
E/C A+
E+5V
5
7
6
8
E/C A-
E/C B+
E/C B-
E/C Z+
E/C Z-
EGND
M
2
4
3
1
/B
/A
B
A
2
3
1
4
NA_BR Motor
M46
CN5
X1105
CN7
1 SEN+
CN4
2 SEN1
3 SEN2
5 SEN4
6 COM
4 SEN3
X1104
CN2
2
3
1 STP+
STP-
ALM+
CN9
4 ALM-
:A4
:A5
:B4
:B5
:B1
10
10
48D
48D
24A6
XCV-R
CN10
X1110
2
4
3
N1
2
4
3
N2
GND(SG)
COM B
+V
COM A
COM B
+V
COM A
XN1
1
1
GND(SG)
XN2
Stepping Motor Driver
A11
G5S Platform
XCV-R
:2
:3
:1
:4
from U85-2CH
[F-/03/7C]
COM A
COM B
10
24A6
to A63F-CN12
[DC/02/2B]
COM A
COM B
10
24A6
G5S Platform
XAE2CH
XAE-CT
XAE
:2
:3
:1
:4
XAE-CT
Servo OFF
MV+ Motor power indication
Control power indication
Alarm indication
Remarks
CV+
ALM
LED Name
Lit on 48D supply
Lit on 26A6 supply
Normal lighting / abnormal lights off
BUSY1 Axis.1 Operation indication
OP(unused)
BUSY2
CM
M45 lit during operation
Always on
Axis.2 Operation indication M46 lit during operation
(Axis.1)
(Axis.2)
B11104
OUT
-
L
+
B21104
OUT
-
L
+
24A6
10
2
3
1 BRK+
BRK-
N.C.
1 SEN+
CN4
2 SEN1
3 SEN2
5 SEN4
6 COM
4 SEN3
X1104
CN2
B11108
OUT
-
L
+
B21108
OUT
-
L
+
24A6
10
Axis.1
Address
Axis.2
SW2-1
SW2-2 SW2-3 SW2-4
8 9OFF OFFONOFF
NA BL Motor
out of step detection
NA BR Motor
out of step detection
A11 Configuration
1
ON
2
OFF
AE-LINK Termination
NO.
Setting contents Configuration Remarks
SW1
1
OFF
AE-LINK Termination
2
1
ON
2 3 4
5 6 7 8
6
7
STP(Emergency stop)
1~4
Please refer to the table below
OFF
ON
NO.
Setting contents Configuration Remarks
Invalid
SW2
5,8
unused
Communication speed setting
ON
307.2Kbps
A11 LED Description
KYX-000-CC-040

EUKYX
4-59199-5100
2.44 I/O PCB U08 Connection Circuit 1
2.44 I/O PCB U08 Connection Circuit 1
IO PCB
U08
STLT_CNVR
1
2
X1
1
2
X2
3
4
CN1
X0801
RX+
X08X1
X08X2
RX-
TX+
SG
SG
TX-
SG
SG
FG
1
2
3
4
5
6
7
8
CN2
X0802
TX+
TX-
RX+
SG
SG
RX-
SG
SG
FG
1
2
3
4
5
6
7
8
CN3
SG
SG
SG
SG
FG
1
2
3
4
5
6
7
8
TX+
TX-
RX+
RX-
from U85-T(X85T)
[F-/03/7B]
to X30C1-B
[B-/06/1D]
:A1
10
:B1
24A6
:A2
10
:B2
24A3
XCV-L
G5S Platform G5S Platform
ON
54321 67 8
SW1
U08 Layout
CN39
CN38
CN41
CN40
CN43
CN42
CN45
CN44
CN31
CN30
CN33
CN32
CN34
CN35
CN37
CN36
CN11 CN10
CN12
CN13
CN14
CN15
CN16
CN17
CN18
CN19
CN20
CN21
CN22
CN23
CN24
CN25
JP1
JP1
CN1
CN2 CN3
Communication
Communication LED1~8
LED9
LED1~8
LED9
Lights off
Lights on
Sequential lighting
Lights off
ID set complete
LED1~8
LED9
ID value
Lights off
LED1
LED2
Lighting up:Manchester error
Lighting up:Parity error
LED3
LED4
Lighting up:Link pulse error
Lighting up:CRC error
LED5~8
LED9
Lights off:unused
Flashing
Error occurred
U08 state LED1~8 (Yellow) LED status
LED9 (Red)
1
ON
2 3 4
5 6 7 8
OFF
1~8 unused
NO. Setting contents ConfigurationSW1
JP1
Close
A B
JP1
C
U08 Configuration
U08 LED Description
connection
not connected
KYX-000-CC-041