KE-3010_SPE - 第23页
19 ※在 L-Wide 基板 规格时,不能 选择销基准选 购项。 26mm 39.3mm 26.5mm 13mm 26mm 26.5mm 20mm 23mm 22.6mm 0 ~ 187mm 可动部 6.5mm 传送轨道固定侧 基板传送方向 支撑销不可设置 范围 XL 基板规格 18.5 mm 61mm 20mm 22.6mm 0 ~ 292mm 可动部 4.5mm 传送轨道固定侧 基板传送方向 z 支撑销不可设置范 围 L- W i…

18
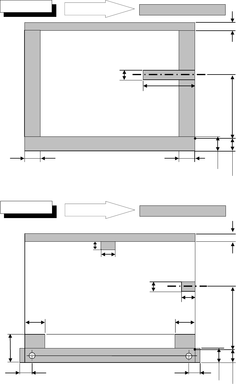
4-7-4. 支撑销不可设置范围
工场出场时的尺寸。使用基准销时,追加了限制范围。
此外,图中显示的是基板传送方向由左向右时的情况。反方向传送时的支撑销不可设置范围,按途中左
右对调即可。
・基板下面图
26mm
39.3mm
26.5mm
61mm
26mm
26.5mm
20mm
23mm
22.6mm
0
~
187mm
可动部
4.5mm
传送轨道固定侧
基板传送方向
支撑销不可设置范围
M
基板规格
26mm
39.3mm
26.5mm
61mm
26mm
26.5mm
20mm
23mm
22.6mm
0
~
292mm
可动部
4.5mm
传送轨道固定侧
基板传送方向
支撑销不可设置范围
L
基板规格

19
※在 L-Wide 基板规格时,不能选择销基准选购项。
26mm
39.3mm
26.5mm
13mm
26mm
26.5mm
20mm
23mm
22.6mm
0
~
187mm
可动部
6.5mm
传送轨道固定侧
基板传送方向
支撑销不可设置范围
XL
基板规格
18.5mm
61mm
20mm
22.6mm
0
~
292mm
可动部
4.5mm
传送轨道固定侧
基板传送方向
z
支撑销不可设置范围
L-Wide
基板规格
24.5mm
24.5mm
23mm
28mm

20
4-7-5. 基板表面及背面可贴片范围
※1:可贴片的最大元件高度
元件尺寸
元件高度规格
元件对角
50mm 以下
元件对角
50mm 以上
88mm
以下
元件对角
88mm 以上
SC
规格
6mm
-
-
NC
规格
12 mm
12 mm
5mm
HC
规格
20 mm
20 mm
5 mm
EC
规格
25 mm
20 mm
5 mm
基板夹紧方式
以基板上面为基准,在传送轨道上从固定侧、可动侧两端,钳夹夹板的方式。
基板宽度调整方式
・标准 :使用手把手动调整的方式。
・选购项 :使用马达自动调整基板宽度的方式。(基板最小尺寸:50.0mm x 50.0mm)。
基板定位基准
・外形基准
・销基准(选购项)
最大
40mm
最大 ※1
SC: 6mm
NC: 12mm
HC: 20mm
EC: 25mm
3mm
3mm