TR5DNR_TR5DNX-Rev06 - 第39页
- 36 - REF.NO NOTE PART NO D E S C R I P T I O N 品 名 Qty 1 400-45077 SENSOR CABLE 1 ASM センサケーブル1組 1 2 400-45078 SOLENOID CABLE ASM ソレノイドケーブル組 1 3 400-45079 SENSOR CABLE 2 ASM センサケーブル2組 1 4 400-45080 SENSOR CABLE 3 ASM セン…

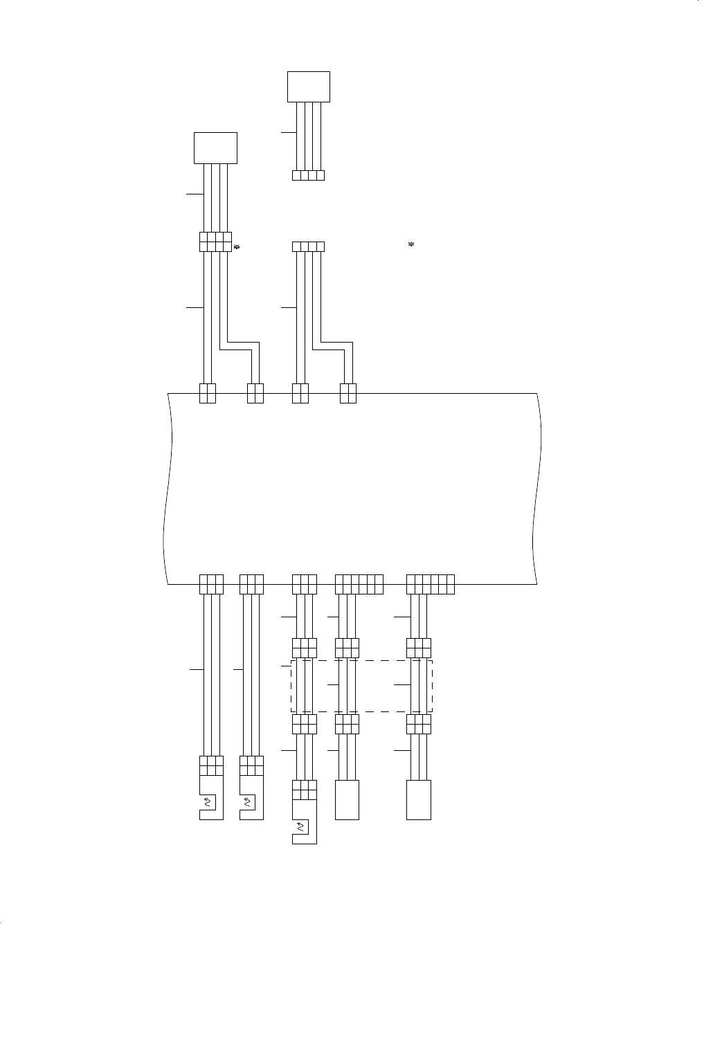
- 35 -
18. WIRING DIAGRAM (3)
WIRING DIAGRAM(3)
RESERVE
RESERVE
RESERVE
MAIN04
MAIN06SCN12
SCN05
SCN08MAIN03MAIN05
CN05_5D
CN08CN12SCN01CN01
7_2C4_3A
3_2D
3_5A
3_3D
3_4A
3_1D
3_3A
2_4C
CN4
TR5D[N]
TR5S[N]
TR6D[N]
TR6S[N]
COVER_OPEN
S_LMT+
S_LMT-
X_LMT+
X_LMT-
ZS_LMT+
ZS_LMT-
DOOR_S_OPEN
+5V
+5V
GND
GND
CN6
MAIN PCB(5/7)SCN PCB(3/8)
+24VRTN
+24VRTN
+24VRTN
+24V
+24V
+24V
TRAY_RLS_M[N]
TRAY_HLD_M[N]
SHT_OPEN[N]
SHT_CLOSE[N]
STK_M_LOCK[N]
STK_M_SET_SENS[N]
DOOR_M_LOCK
TRAY_SENS+[N]
Y_ORG[N]
ZM_ORG[N]
Y_LMT+
Y_LMT-
ZM_LMT+
ZM_LMT-
MTC_EMG
DOOR_M_OPEN
+5V
+5V
GND
GND
SCN PCB(2/8)
SCN PCB(1/8)
CN3CN5
MAIN PCB(4/7)
+24VRTN
+24VRTN
+24VRTN
+24VRTN
+24VD
+24V
+24V
RESERVE
+24VRTN
+24VD
+24V
COVER_LOCK[N]
HR_UP[N]
HR_DWN[N]
HL_UP[N]
HL_DWN[N]
FLOOR_SENS
STK_SET[N]
CG_R_IN[N]
CG_L_IN[N]
CLAMP_R[N]
UNCLAMP_R[N]
CLAMP_L[N]
UNCLAMP_L[N]
CMPNT_35.0
CMPNT_23.5
CMPNT_10.5
Y_FAN_ALM
X_FAN_ALM
BGA_R_RLS[N]
SPAD_R_SML[N]
SPAD_R_VAC_ON[N]
BGA_L_RLS[N]
SPAD_L_SML[N]
SPAD_L_VAC_ON[N]
HR_VAC_ON[N]
HL_VAC_ON[N]
STK_S_SPLY_SW[N]
STK_M_SPLY_SW[N]
TRAY_RLS_S[N]
TRAY_HLD_S[N]
STK_S_MIS_SET
STK_M_MIS_SET
STK_S_LOCK[N]
STK_S_SET_SENS[N]
DOOR_S_LOCK
TRAY_SENS-[N]
S_ORG[N]
Y_SHUNT[N]
X_ORG[N]
ZS_ORG[N]
+5V
+5V
+5V
GND
GND
GND
60
59
58
57
56
55
54
53
52
51
50
49
48
47
46
45
44
43
42
41
40
39
38
37
36
35
34
33
32
31
30
29
28
27
26
25
24
23
22
21
20
19
18
17
16
15
14
13
12
11
10
9
8
7
6
5
4
3
2
1
51
52
53
54
55
1
2
3
4
5
6
7
8
9
10
11
12
13
14
15
16
17
18
19
20
21
22
23
24
25
26
27
28
29
30
31
32
33
34
35
36
37
38
39
40
41
42
43
44
45
46
47
48
49
50
56
57
58
59
60
16
15
14
13
12
11
10
9
8
7
6
5
4
3
2
1
51
52
53
54
55
56
57
58
59
60
58
57
56
55
54
53
52
51
1
2
3
4
5
6
7
8
9
10
11
12
13
14
15
16
17
18
19
20
21
22
23
24
25
26
27
28
29
30
31
32
33
34
35
36
37
38
39
40
41
42
43
44
45
46
47
48
49
50
17
18
19
20
21
22
23
24
25
26
27
28
29
30
31
32
33
34
35
36
37
38
39
40
41
42
43
44
45
46
47
48
49
50
59
60
1
2
3
4
5
6
7
8
9
10
11
12
13
14
15
16
1
2
3
4
5
6
7
8
9
10
11
12
13
14
15
16
17
18
19
20
21
22
23
24
25
26
27
28
29
30
31
32
33
34
35
36
37
38
39
40
17
18
19
20
21
22
23
24
25
26
27
28
29
30
31
32
33
34
35
36
37
38
39
40
10
9
8
7
6
5
4
3
2
1
11
12
13
14
15
16
1
2
3
4
5
6
7
8
9
10
11
12
13
14
15
16
17
18
19
20
21
22
23
24
25
26
27
28
29
30
31
32
33
34
35
36
37
38
39
40
17
18
19
20
21
22
23
24
25
26
27
28
29
30
31
32
33
34
35
36
37
38
39
40
1
2
34
16
15
14
13
12
11
1
2
3
4
5
6
7
8
9
10
1
2
3
4
5
6
7
8
9
10
11
12
13
14
15
16
17
18
19
20
21
22
23
24
25
26
17
18
19
20
21
22
23
24
25
26 26
25
24
23
22
21
20
19
18
17
26
25
24
23
22
21
20
19
18
17
16
15
14
13
12
11
10
9
8
7
6
5
4
3
2
1
10
9
8
7
6
5
4
3
2
1
11
12
13
14
15
16
16
15
14
13
12
11
10
9
8
7
6
5
4
3
2
1
10
9
8
7
6
5
4
3
2
1
11
12
13
14
15
16 16
15
14
13
12
11
1
2
3
4
5
6
7
8
9
10
1
2
3
4
5
6
7
8
9
10
11
12
13
14
15
16
SPARE
COVER_LOCK_ON[N]
SLOW_MODE[N]
SPOT_LAMP[N]
SPOT_VDD
+24VRTN
+24VRTN
+24VRTN
+24VRTN
+24VD
+24VD
SPARE
STK_CLAMP_SV[N]
CG_L_SV[N]
CG_R_SV[N]
SPAD_R_SW_SV[N]
BGA_R_HLD_SV[N]
SPAD_R_BLW_SV[N]
SPAD_R_VAC_SV[N]
SPAD_L_SW_SV[N]
BGA_L_HLD_SV[N]
SPAD_L_BLW_SV[N]
SPAD_L_VAC_SV[N]
HR_BLW_SV[N]
HR_VAC_SV[N]
HR_DWN_SV[N]
HL_BLW_SV[N]
HL_VAC_SV[N]
HL_DWN_SV[N]
STK_S_SPLY_LD[N]
STK_M_SPLY_LD[N]
+5V
STK_S_EMPTY_LAMP[N]
STK_M_EMPTY_LAMP[N]
TRAY_HLD_SV[N]
SHT_OPEN_SV[N]
DOOR_S_LOCK_ON[N]
DOOR_M_LOCK_ON[N]
+24V
+24VD

- 36 -
REF.NO NOTE PART NO D E S C R I P T I O N
品 名
Qty
1 400-45077 SENSOR CABLE 1 ASM
センサケーブル1組
1
2 400-45078 SOLENOID CABLE ASM
ソレノイドケーブル組
1
3 400-45079 SENSOR CABLE 2 ASM
センサケーブル2組
1
4 400-45080 SENSOR CABLE 3 ASM
センサケーブル3組
1

- 37 -
19. WIRING DIAGRAM (4)
WIRING DIAGRAM(4)
10_5B
(CE)
10_5B
(CE)
CN087-B
BLK
RED
BLK
RED
CN087-A
B
B
A
A
CG SW SV
CG_R_SV[N]
+24VD
CN27 SCN27
CG_L_SV[N]
+24VD
CN22 SCN22
CN087-B
BLK
RED
BLK
RED
CN087-A
B
B
A
A
CG SW SV
CG_CABLE
BEAR
DARK:L
STK S SET SENS.
STKSSET
CG_R_SV[N]
+24VD
CN27 SCN27
CG_L_SV[N]
+24VD
CN22 SCN22
CN086 CN085
CN015 CN014
GND
STK_S_LOCK[N]
+5V
GND
STK_S_SET[N]
+5V
GND
OUT
Vcc
SCN55 CN55
DARK:L
STK M SET SENS.
DARK:L
STK SET
STK SET
GND
OUT
Vcc
SCN53 CN53
GND
STK_SET[N]
+5V
CN011 CN010
GND
STK_M_LOCK[N]
+5V
GND
STK_M_SET[N]
+5V
STKMSET
GND
OUT
Vcc
SCN45 CN45
DARK:L
CGRIN
CGRIN
GND
OUT
Vcc
SCN60 CN60
GND
CG_R_IN[N]
+5V
DARK:L
CG L IN
CGLIN
2
3
1
GND
OUT
Vcc
SCN52 CN52
GND
CG_L_IN[N]
+5V
5_3A
3_4D
SCN PCB(4/8)
1
1CEWIRING
ALEPH,OJ-JK02-N47
ALEPH,OJ-JK02-N47
BLU
BLK
BRW
TATEISHI,TL-W1R5MC1
BLU
BLK
BRW
TATEISHI,TL-W1R5MC1
ALEPH,OJ-JK02-N47
21
3
46 9
710
58 11
1
3
2
3
1
3
2
1
2
1
22
3
1
3
11
33
22
33
22
11
1
2
1
2
33
33
22
11
1
2
3
1
2
3
3
1
3
22
1
1
2
3
1
2
3
1
2
33
1
2
3
2
3
11
2
3
11
22
3
6
5
6
5
44
5
3
66
2
1
3
2
1
44
5
1
2
1
2
2
1
2
1
2
11
2
1
2
1
2
3
2
1
4
3
4
1
2
2
3
1
4
3
1
4
2
13
12 14
15