SI-H1000_PL_2nd - 第141页
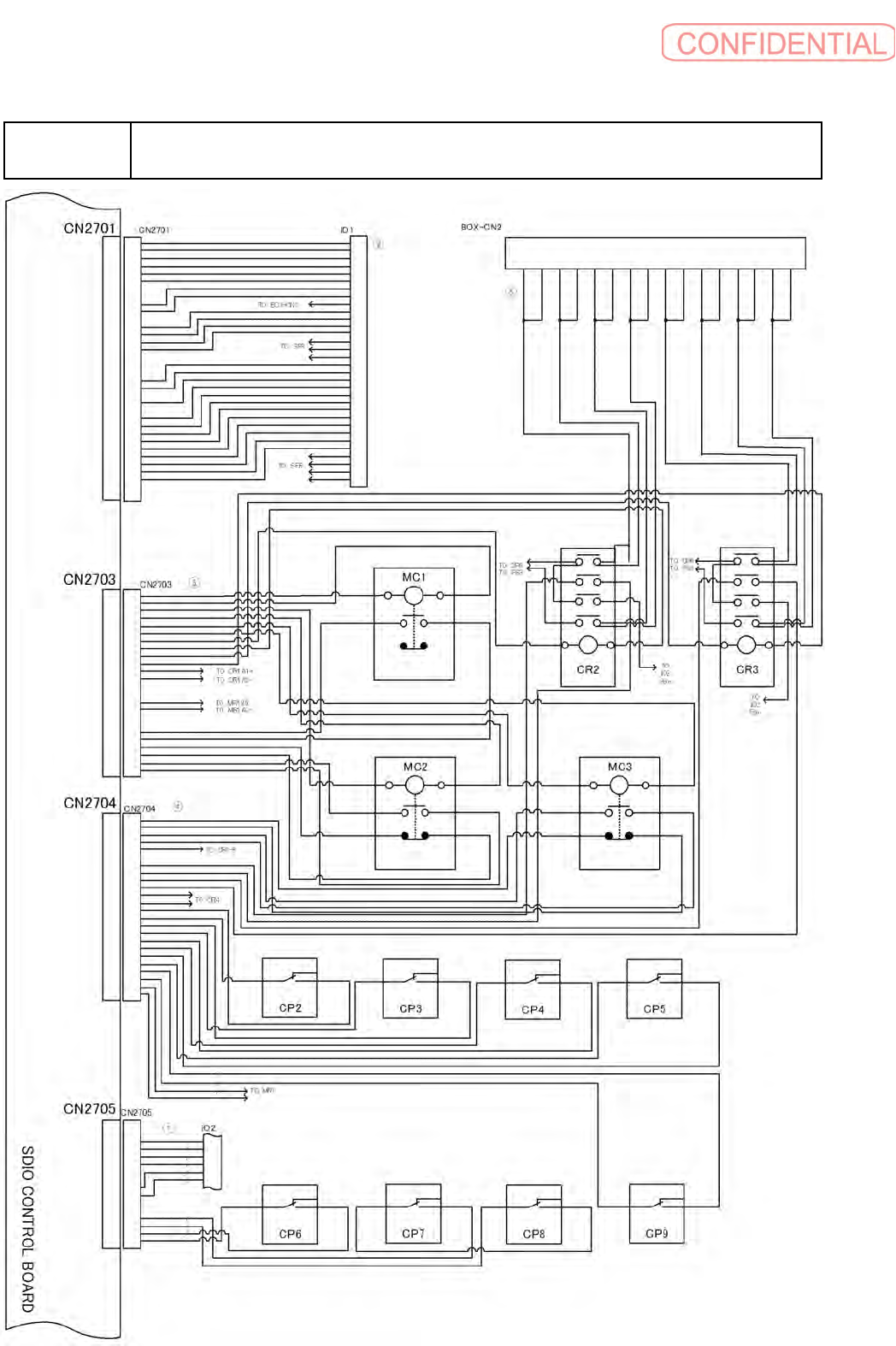
B-9 B4 電装 BOX 配線 -3 Electr ical box wiring diagram - 3 イラスト 番号 Ref.No. 部品コード Parts Code 部品名 Parts Name Serial No. 個数 Q'ty 備考 Remarks 同期 Repl. 1 1 - 969 - 099 - 12 ハ - ネス (SDIO CN2800 - 2 ECT - IF) HARNESS 1 2 1 - 96…

B-8
B4
電装
BOX
配線
-3
Electrical box wiring diagram - 3

B-9
B4
電装
BOX
配線
-3
Electrical box wiring diagram - 3
イラスト番号
Ref.No.
部品コード
Parts Code
部品名
Parts Name
Serial
No.
個数
Q'ty
備考
Remarks
同期
Repl.
1 1-969-099-12
ハ
-
ネス
(SDIO CN2800-2 ECT-IF)
HARNESS
1
2 1-969-085-12
ハ
-
ネス
(SDIO CN2701-IO1)
HARNESS
1
3 1-969-089-13
ハ
-
ネス
(SDIO CN2703-MC, CR)
HARNESS
1
4 1-969-090-13
ハ
-
ネス
(SDIO CN2704-MC,CR,CP)
HARNESS
1
5 1-969-098-13
ハ
-
ネス
(CR2, 3-TROLLY, POW)
HARNESS
1

B-10
B5
電装
BOX
配線
-4
Electrical box wiring diagram - 4