SI-H1000_PL_2nd - 第169页
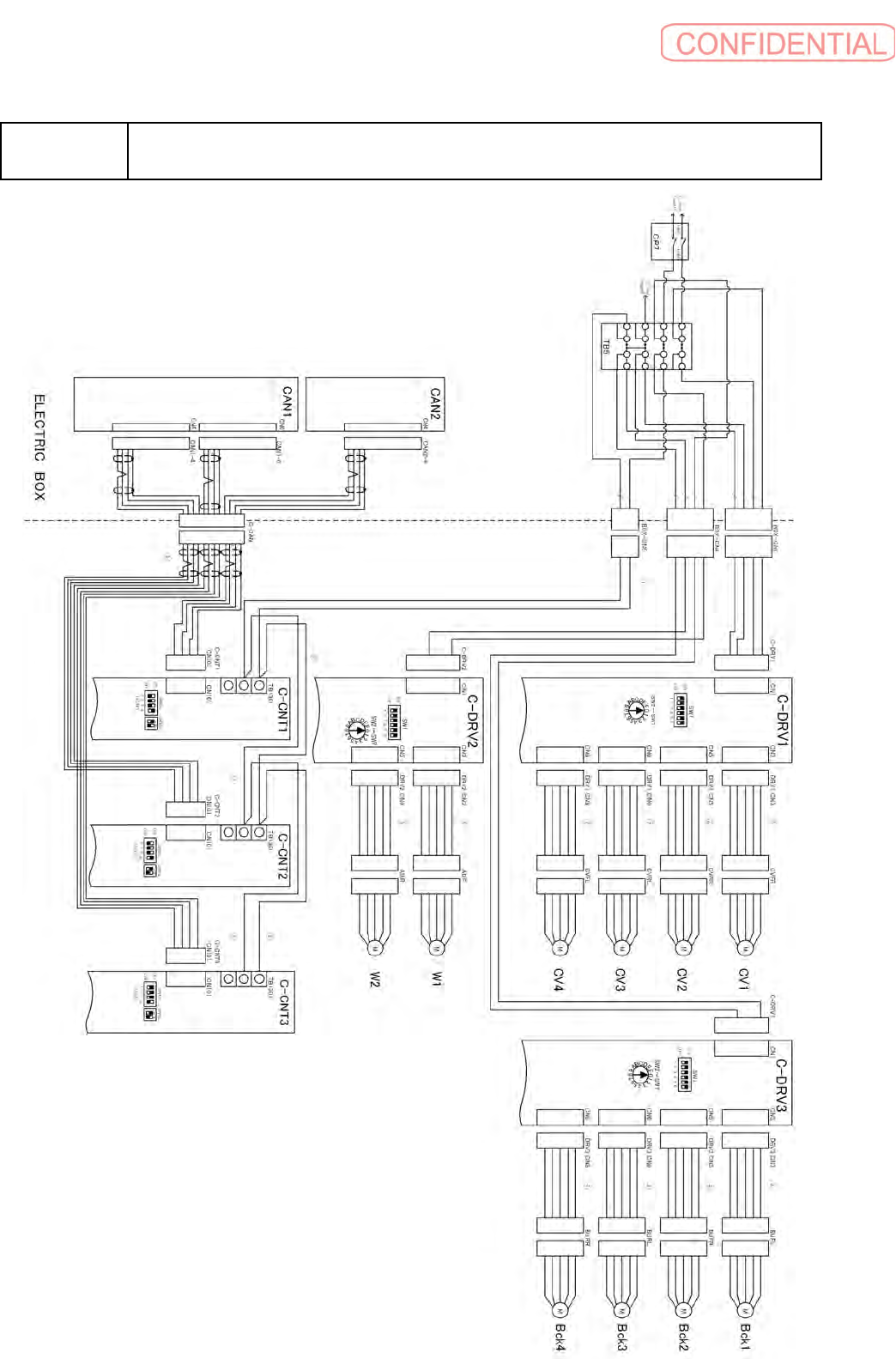
B- 37 B17 XY スケールユニット・ Y リニアモー ター配線 - 右 W iring diagram XY unit RIGHT イラスト 番号 Ref.No. 部品コード Parts Code 部品名 Parts Name Serial No. 個数 Q'ty 備考 Remarks 同期 Repl. 1 1 - 969 - 127 - 21 ハ - ネス (YM,YE,ETC-YM1,YS,ETC)(R) HARN…

B-36
B17
XY
スケールユニット・
Y
リニアモーター配線
-
右
Wiring diagram XY unit RIGHT

B-37
B17
XY
スケールユニット・
Y
リニアモーター配線
-
右
Wiring diagram XY unit RIGHT
イラスト番号
Ref.No.
部品コード
Parts Code
部品名
Parts Name
Serial
No.
個数
Q'ty
備考
Remarks
同期
Repl.
1 1-969-127-21
ハ
-
ネス
(YM,YE,ETC-YM1,YS,ETC)(R)
HARNESS (YM,YE,ETC-
YM1,YS,ETC)
1
2 1-969-128-22
ハ
-
ネス
(XS1-XS2) (R)
HARNESS (XS1-XS2)
1

B-38
B18
コンベア・バックアップモーター配線
Wiring diagram mortor unit