SI-H1000_PL_2nd - 第62页
A- 56 A 18 搬送レーン 1 C onvey or l ane - 1 25 27 28 25 38 38 38 29 38 28 28 29 25 38 38 38 38 25 40 3 4 2 39 2 1 24 42 24 22 35 36 43 37 15 41 44 45 37 45 23 45 23 44 35 36 43 24 37 45 22 24 42 24 24 24 24 42 42 42 42 42 43…

A-55
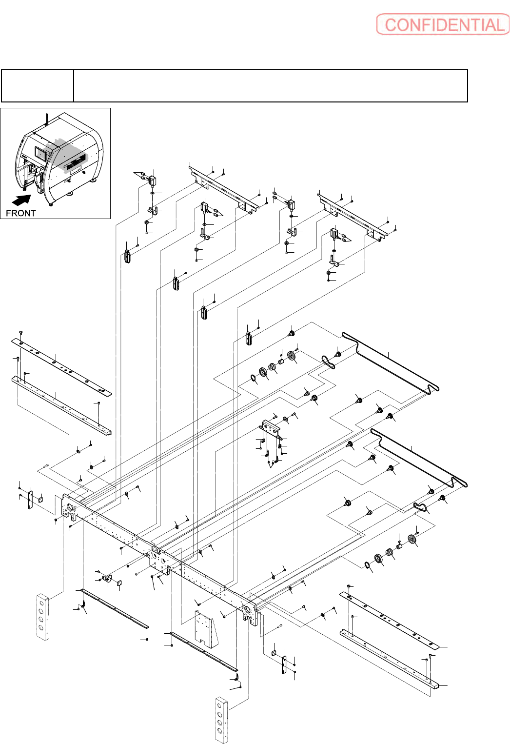
A17
搬送部ユニット
-
幅調整
2
Conveyor unit - 2
イラスト番号
Ref.No.
部品コード
Parts Code
部品名
Parts Name
Serial
No.
個数
Q'ty
備考
Remarks
同期
Repl.
1 1-798-474-11
タツチ
スイツチ
(P12DB-DS)
SWITCH (P12DB-DS)
2
2 7-683-421-04
6
カクアナツキボルト
4X12
BOLT,HEXAGON SOCKET 4X12
12
3 4-454-930-02
タツチ
スイツチ
ホキヨウ
イタ
PLATE, SWITCH REINFORCEMENT
1
4 4-454-929-02
タツチ
スイツチ
シチユウ
PLATE, SWITCH REINFORCEMENT
4
5 4-472-519-01
タツチ
スイツチ
シチユウ
(UP)
SUPPORT (UP), TOUCH SWITCH
4
6 4-455-669-01
シヤフト
ブロツク
(SFA12)
BLOCK (SFA12), SHAFT
4
7 4-701-529-01
タイマウント
(MB1)
TIE MOUNT (MB1)
2
8 7-682-249-09
+K 3X10
SCREW +K 3X10
2
9 7-683-419-04
6
カクアナツキボルト
4X8
BOLT,HEXAGON SOCKET 4X8
12
10 3-703-360-01
ヘイコウピン
(
フアイ
3X6)
PIN, PARALLEL (DIA. 3X6)
8

A-56
A18
搬送レーン
1
Conveyor lane - 1
25
27
28
25
38
38
38
29
38
28
28
29
25
38
38
38
38
25
40
3
4
2
39
2
1
24
42
24
22
35
36
43
37
15
41
44
45
37
45
23
45
23
44
35
36
43
24
37
45
22
24
42
24
24
24
24
42
42
42
42
42
43
34
35
15
41
41
15
15
41
42
19
40
19
40
19
40
9
12
11
13
10
14
46
21
17
32
32
19
31
26
40
26
30
27
28
27
31
26
40
40
26
30
27
28
40
20
39
33
16
44
45
44
44
45
44
45
39
9
9
17
9
18
17
9
17
9
21
46
12
18
20
11
13
10
14
8
6
39
7
5
6

A-57
A18
搬送レーン
1
Conveyor lane - 1
イラスト番号
Ref.No.
部品コード
Parts Code
部品名
Parts Name
Serial
No.
個数
Q'ty
備考
Remarks
同期
Repl.
1 4-454-322-01
キバン
オサエ
(
スライド
シタ
L)
RETAINER (SLIDE LOWER L)
1
2 4-454-519-01
ボ
-
ル
プランジヤ
(SBP5)
SOLENOID (SBP5), BALL
2
3 4-454-323-01
キバン
オサエ
(
スライド
ウエ
L)
RETAINER (SLIDE UPPER L),BOARD
1
4 4-454-319-01
ダンツキ
ピン
PIN, STEP
6
5 4-454-322-11
キバン
オサエ
(
スライド
シタ
R)
RETAINER (SLIDE LOWER R)
1
6 4-454-519-01
ボ
-
ル
プランジヤ
(SBP5)
SOLENOID (SBP5), BALL
2
7 4-454-323-11
キバン
オサエ
(
スライド
ウエ
R)
RETAINER (SLIDE UPPER
R),BOARD
1
8 4-454-319-01
ダンツキ
ピン
PIN, STEP
6
9 4-454-511-01
プ
-
リ
(P30-2GT) A
PULLEY (P30-2GT) (A)
6
10 4-453-832-01
ベアリング
(6804ZZ)
BEARING (6804ZZ)
2
11 4-453-825-01
タイミング
プ
-
リ
(P1110-012-1) D
PULLEY (P1110-012-1) (D)
2
12 2-679-468-01
ゴク
テイトウ
ボルト
(CBSTS3-10)
BOLT (CBSTS3-10)
8
13 4-454-327-01
ナツト
ハウジング
HOUSING, NUT
2
14 2-022-680-11
C
ガタ
トメワ
(STWS20)
RING, C TYPE RETAINING (STWS*)
2
15 4-718-724-05
ロツカク
ナツト
(1
シユ
) (M4X0.7 SUS)
NUT(1TYPE),HEXAGON(M4X0.7
SUS)
4
16 4-454-362-02
ホキヨウ
ブラケツト
(2R)
BRACKET (2R), REINFORCEMENT
1
17 4-454-504-01
アイドラ
- (AS-5A39A) A
IDLER (AS-5A39A) (A)
4
18 4-454-505-01
アイドラ
- (AS-5A40) B
IDLER (AS-5A40) (B)
2
19 4-454-501-01
ガイド
(LWLG9C1R52BS1EB09)
GUIDE (LWLG9C1R52BS1EB09)
4
20 4-454-512-01
プ
-
リ
(P30-2GTX2) B
PULLEY (P30-2GTX2) (B)
2
21 4-453-829-01
タイミング
ベルト
(162-2GT-3)
BELT (162-2GT-3), TIMING
2
22 2-915-937-11
ロツカク
アナツキ
ボタン
ボルト
(M4 SUS)
BOLT (M4 SUS), SOCKET BUTTON
4
23
4-455-706-01
カバ
-
ハ
-
ネス
COVER HARNESS
2
24 4-701-529-01
タイマウント
(MB1)
TIE MOUNT (MB1)
8
25 4-454-500-01
シリンダ
(CDUJB8-11-DCP6468P)
CYLINDER (CDUJB8-11-DCP6468P)
4
26 4-454-324-01
シリンダ
ジヨイント
JOINT, CYLINDER
4
27 4-454-328-01
クランプ
ストツパ
STOPPER, CLAMP
4
28 4-447-052-11
ハ
-
フ
ユニオン
(KQ2H02-M3G)
UNION (KQ2H02-M3G), HALF
8
29 4-454-360-01
クランプ
プレ
-
ト
(0.5)
PLATE (0.5), CLAMP
2