SI-H1000_PL_2nd - 第69页
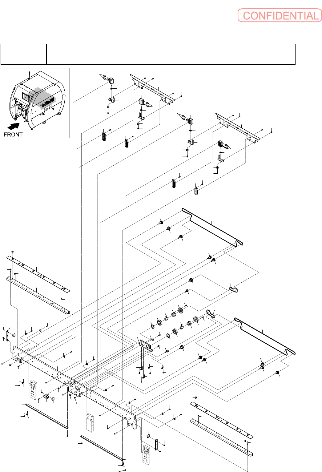
A-63 A20 搬送レーン 3 C on veyor l ane - 3 イラスト番号 Re f. No. 部品コード Parts Code 部品名 Parts Name Serial No. 個数 Q'ty 備考 Remarks 同期 R ep l. 1 4 - 45 4-297-02 レ - ル プレ - ト ( L2 ) PLA TE ( L2 ) , RAIL 1 2 4 - 45 4-322-01 キ バ ン …

A-62
A20
搬送レーン
3
Conveyor lane - 3
36
36
32
24
27
24
25
25
27
37
29
29
29
14
31
46
46
28
8
35
35
39
35
35
35
35
35
40
4
3
5
1042
13
12
22
38
43
44
38
1
38
22
13
10
42
11
13
22
22
38
12
39
39
39
39
39
39
35
39
6
28
37
37
29
37
34
26
37
36
24
24
25
27
36
25
32
36
36
36
36
33
27
34
26
37
26
37
33
26
37
31
18
17
19
45
45
15
20
16
41
21
14
31
40
14
14
23
21
40
43
44
43
44
44
43
23
31
9
7
7
40
14
14
20
15
19
17
18
44
43
3
2
30
44
30
44
42
12
43
44
43
44

A-63
A20
搬送レーン
3
Conveyor lane - 3
イラスト番号
Ref.No.
部品コード
Parts Code
部品名
Parts Name
Serial
No.
個数
Q'ty
備考
Remarks
同期
Repl.
1 4-454-297-02
レ
-
ル
プレ
-
ト
(L2)
PLATE (L2), RAIL
1
2 4-454-322-01
キバン
オサエ
(
スライド
シタ
L)
RETAINER (SLIDE LOWER L)
1
3 4-454-519-01
ボ
-
ル
プランジヤ
(SBP5)
SOLENOID (SBP5), BALL
2
4 4-454-323-01
キバン
オサエ
(
スライド
ウエ
L)
RETAINER (SLIDE UPPER L),BOARD
1
5 4-454-319-01
ダンツキ
ピン
PIN, STEP
6
6 4-454-322-11
キバン
オサエ
(
スライド
シタ
R)
RETAINER (SLIDE LOWER R)
1
7 4-454-519-01
ボ
-
ル
プランジヤ
(SBP5)
SOLENOID (SBP5), BALL
2
8 4-454-323-11
キバン
オサエ
(
スライド
ウエ
R)
RETAINER (SLIDE UPPER
R),BOARD
1
9 4-454-319-01
ダンツキ
ピン
PIN, STEP
6
10 4-454-325-01
センサ
ブラケツト
(LR)
BRACKET (LR), SENSOR
2
11 4-454-326-01
センサ
ブラケツト
(C)
BRACKET (C), SENSOR
1
12 3-282-481-31
ゴク
テイトウ
ボルト
(CBSA3-6)
BOLT (CBSA3-6)
6
13 1-492-207-11
フアイバ
センサ
(FT-AL05)
SENSOR, FIBER (FT-AL05)
3
14 4-454-511-01
プ
-
リ
(P30-2GT) A
PULLEY (P30-2GT) (A)
6
15 4-453-832-01
ベアリング
(6804ZZ)
BEARING (6804ZZ)
2
16 4-485-068-02
ホキヨウ
ブラケツト
(3R-C)
BRACKET (3R-C), REINFORCEMENT
1
17 4-453-825-01
タイミング
プ
-
リ
(P1110-012-1) D
PULLEY (P1110-012-1) (D)
2
18 2-679-468-01
ゴク
テイトウ
ボルト
(CBSTS3-10)
BOLT (CBSTS3-10)
8
19 4-454-327-01
ナツト
ハウジング
HOUSING, NUT
2
20 2-022-680-11
C
ガタ
トメワ
(STWS20)
RING, C TYPE RETAINING (STWS*)
2
21 4-454-505-01
アイドラ
- (AS-5A40) B
IDLER (AS-5A40) (B)
2
22 4-718-724-05
ロツカク
ナツト
(1
シユ
) (M4X0.7 SUS)
NUT(1TYPE),HEXAGON(M4X0.7
SUS)
4
23 4-454-512-01
プ
-
リ
(P30-2GTX2) B
PULLEY (P30-2GTX2) (B)
2
24 4-454-500-01
シリンダ
(CDUJB8-11-DCP6468P)
CYLINDER (CDUJB8-11-DCP6468P)
4
25 4-447-052-11
ハ
-
フ
ユニオン
(KQ2H02-M3G)
UNION (KQ2H02-M3G), HALF
8
26 4-454-324-01
シリンダ
ジヨイント
JOINT, CYLINDER
4
27 4-454-328-01
クランプ
ストツパ
STOPPER, CLAMP
4
28 4-453-829-01
タイミング
ベルト
(162-2GT-3)
BELT (162-2GT-3), TIMING
2
29 4-454-501-01
ガイド
(LWLG9C1R52BS1EB09)
GUIDE (LWLG9C1R52BS1EB09)
4

A-64
A20
搬送レーン
3
Conveyor lane - 3
イラスト番号
Ref.No.
部品コード
Parts Code
部品名
Parts Name
Serial
No.
個数
Q'ty
備考
Remarks
同期
Repl.
30 4-455-706-01
カバ
-
ハ
-
ネス
COVER HARNESS
2
31 4-454-504-01
アイドラ
- (AS-5A39A) A
IDLER (AS-5A39A) (A)
4
32 4-454-360-01
クランプ
プレ
-
ト
(0.5)
PLATE (0.5), CLAMP
2
33 4-454-361-01
クランプ
ジヨイント
(L)
JOINT (L), CLAMP
2
34 4-454-361-11
クランプ
ジヨイント
(R)
JOINT (R), CLAMP
2
35 4-701-529-01
タイマウント
(MB1)
TIE MOUNT (MB1)
8
36 7-683-402-04
6
カクアナツキボルト
3X5
BOLT,HEXAGON SOCKET 3X5
28
37 7-683-403-04
6
カクアナツキボルト
3X6
BOLT,HEXAGON SOCKET 3X6
16
38 7-683-404-04
6
カクアナツキボルト
3X8
BOLT,HEXAGON SOCKET 3X8
8
39 7-682-248-09
+K 3X8
SCREW +K 3X8
8
40 7-683-421-04
6
カクアナツキボルト
4X12
BOLT,HEXAGON SOCKET 4X12
16
41 4-706-151-11
ハイセンドメ
(KR5G5)
CLAMP (KR5G5)
1
42 4-702-261-02
ロツカク
アナツキ
サラ
ボルト
(M3X6)
BOLT, HEXAGON SOCKET (M3X6)
6
43 2-595-270-01
HOLDER, WIRE
HOLDER, WIRE
6
44 7-682-247-09
+K 3X6
SCREW +K 3X6
12
45 4-454-762-01
ヘイコウ
キ
- (K03008)
KEY (K03008), PARALLEL
2
46 4-459-595-01
タイミング
ベルト
(1110-2GT-2)
BELT (1110-2GT-2), TIMING
2