JUKI JX-300LED - 第286页
第 1 部 基本篇 第 4 章 制作生产程序 4-13 例) 以下是将左下角定为基板位置基准时(单位为 mm)的例子。 ① L→R 时: ② R→L 时: 5 4) BOC 标记位置 输入由基板位置基准到各BOC标记的中心位置的尺寸,进行标记形状的示教。 BOC标记需要2点或3点。 有关示教方法,请参见“第4章 4-5-2 示教”。 输入 X、Y 坐标。 选择此处,用 HOD 示教标记形状。 ◆使用2点时: 可校正设计尺寸和实际尺寸(测…

第 1 部 基本篇 第 4 章 制作生产程序
4-12
1) 基板尺寸(基板外形尺寸)
输入基板外形尺寸。
带有模型基板时,请输入包括模型基板在内
的尺寸。
与传送方向相同的方向为X,与传送方向成
直角的方向为Y。
2) 定位孔位置
不设置。
3) 基板设计偏移量
输入以基板位置基准看的基板设计端点的位置。
使用CAD数据时,需要将规定的原点(CAD原点或自己公司特有的原点)作为基板位置基准时,请输
入由CAD等规定的从基板位置基准到基准位置(基板设计端点)的尺寸。
外形尺寸 X
基板尺寸 Y
传送为前面基准,基板流向为左→
右时,当基板位置基准在基板左下
角时,应在基板设计偏移量 X、Y 坐
标中分别输入(Xb,0)的值。
Xb 取正值。
基板位置基准
基板设计端点
基板
Yb=0
Xb

第 1 部 基本篇 第 4 章 制作生产程序
4-13
例) 以下是将左下角定为基板位置基准时(单位为 mm)的例子。
① L→R 时:
② R→L 时:
5
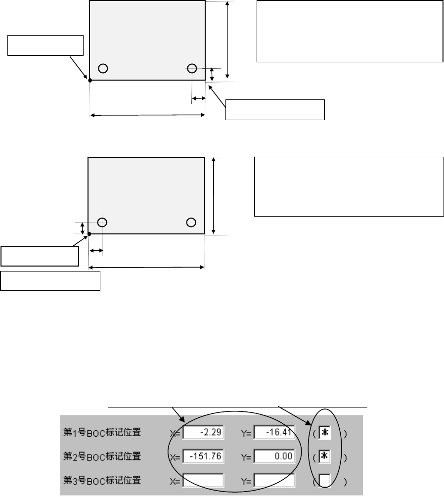
4) BOC 标记位置
输入由基板位置基准到各BOC标记的中心位置的尺寸,进行标记形状的示教。
BOC标记需要2点或3点。
有关示教方法,请参见“第4章 4-5-2 示教”。
输入 X、Y 坐标。 选择此处,用 HOD 示教标记形状。
◆使用2点时: 可校正设计尺寸和实际尺寸(测量尺寸)的差及旋转方向的误差。
请将第3点留为空白。另外,当基板上存在多个标记时,要从贴片范围整体看,
选择对角线上的2点。
◆使用3点时: 在2点情况的基础上,还可校正X轴和Y轴的直角度的倾斜。
基板外形尺寸 X=165 Y=125
基板设计偏移量 X=165 Y=0
基板位置基准
基板设计端点
125
5
5
165
基板外形尺寸 X=165 Y=125
基板设计偏移量 X=0 Y=0
基板位置基准
基板设计端点
125
165
5
5

第 1 部 基本篇 第 4 章 制作生产程序
4-14
* 使用基板外形尺寸X超过610mm的大型基板时
在基板外形尺寸X超过610mm的大型基板中,要对第1次夹紧时贴片范围的BOC标记(以下称
第1BOC标记),以及第2次夹紧时贴片范围的BOC标记(以下称第2BOC)进行设置。
例) 单板基板 左→右传送,基板尺寸为800mm时,按照示例输入第1BOC标记设置及第2BOC标记设置。
当有标记坐标的设计值(CAD 数据)时,绝对不要进行 X、Y 坐标的示教。
否则所有的贴片坐标将偏离设计值。
为避免人身伤害,示教时切勿将手放入装置内部,也不要将脸和头靠近
装置。
基板位置基准
① ②
传送方向
① 第 1 阶段
贴片区域
② 第 2 阶段
贴片区域
注意
注意