JUKI JX-300LED - 第295页
第 1 部 基本篇 第 4 章 制作生产程序 4-22 ⑧ 电路间距 将传送方向设为X,与传 送垂直的方向设为Y,输 入各方向电路之间的尺 寸(必须将电路原点之间 的尺寸、正值与负值区分开来)。 ⑨ BOC 标记位置 输入从基板位置基准或电路原点到各BOC标记的中心位置的尺寸。 在“基本设置”中选择 “使用基板标记”时,是指从基板 位置基准开始的尺寸,选择 “使用各电路标记”时,则是指从电路原点开始的尺寸。 ⑩ 坏板标记位置 输入从电路…

第 1 部 基本篇 第 4 章 制作生产程序
4-21
① 基板外形尺寸
输入包括所有电路在内的基板的外形尺寸。
② 定位孔位置
不设置。
③ 基板设计偏移量
与单板基板相同,输入从基板位置基准看的基板设计端点的位置。
④ 电路外形尺寸
输入电路的外形尺寸(包括所有贴片坐标在内的尺寸)。
例)
⑤ 电路设计偏移量
输入从基准电路的电路原点到基准电路左下角(与基板流动方向无关,通常恒定)的尺寸。
⑥ 首电路位置
设置基准电路。输入从基板位置基准看的基准电路的电路原点位置。
※ 在矩阵电路板的情况下,可分别设置基板的原点和电路的原点(也是贴片基板位置基准)。
此时,在“基板设计偏移量”中指定基板的原点,在“首电路位置”中指定电路的原点。
⑦ 电路分割数目
将传送方向设为X,与传送垂直的方向设为Y,输入各方向的电路数。
矩阵电路板最多可制作的电路数为 1200。
电路外形尺寸 X
电路外形尺寸 Y
电路设计偏移量
基准电路

第 1 部 基本篇 第 4 章 制作生产程序
4-22
⑧ 电路间距
将传送方向设为X,与传送垂直的方向设为Y,输入各方向电路之间的尺寸(必须将电路原点之间
的尺寸、正值与负值区分开来)。
⑨ BOC 标记位置
输入从基板位置基准或电路原点到各BOC标记的中心位置的尺寸。
在“基本设置”中选择“使用基板标记”时,是指从基板位置基准开始的尺寸,选择
“使用各电路标记”时,则是指从电路原点开始的尺寸。
⑩ 坏板标记位置
输入从电路原点(电路位置基准)到基准电路的坏板标记中心位置的距离。
上述情况时,输入X=a,Y=b。
坏板标记的颜色与基板必须有明显的区别,其直径也应在 2.5mm 以上。
另外,识别坏板标记所需时间,将使节拍时间相应延长。
11 基板高度、基板厚度、背面高度
请按照与单板基板相同的方法输入。
<坏板标记的使用方法与流程>
i) 在基板数据中输入坏板标记
坐标。
ii) 传送基板前,在不良电路的坏
板标记坐标处打上坏板标记。
iii) 生产前,OCC 或坏板标记传感
器将读取各电路的坏板标记,
被识别有标记的电路,将不进
行贴片。
a
b
电路原点
坏板标记坐标

第 1 部 基本篇 第 4 章 制作生产程序
4-23
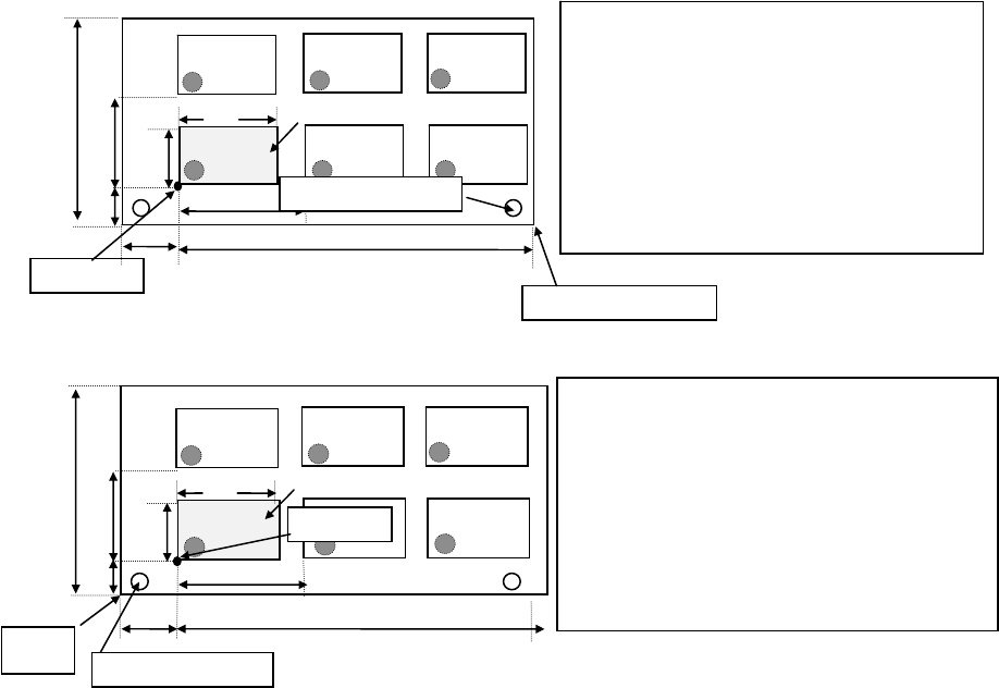
例) 矩阵电路板的数据输入示例
以左下方的电路为基准电路,以电路的左下方的角为电路原点时
① L→R 时(外形基准时)
② R→L 时(外形基准时)
基板外形尺寸 X=200 Y=120
基板设计偏移量 X=5 Y=-5
电路外形尺寸 X=50 Y=30
电路设计偏移量 X=0 Y=0
首电路位置 X=-170 Y=15
电路数量 X=3 Y=2
电路间距 X=60 Y=50
电路原点
基准电路
基板位置基准(原点)
基板设计端点
120
50
30
20
25
60
175
50
基板外形尺寸 X=200 Y=120
基板设计偏移量 X=-5 Y=-5
电路外形尺寸 X=50 Y=30
电路设计偏移量 X=0 Y=0
首电路位置 X=20 Y=15
电路数量 X=3 Y=2
电路间距 X=60 Y=50
电路原点
基准电路
基板位置基准(原点)
基板设
计端点
50
120
50
30
20
25
60
175