hdf.pdf - 第97页
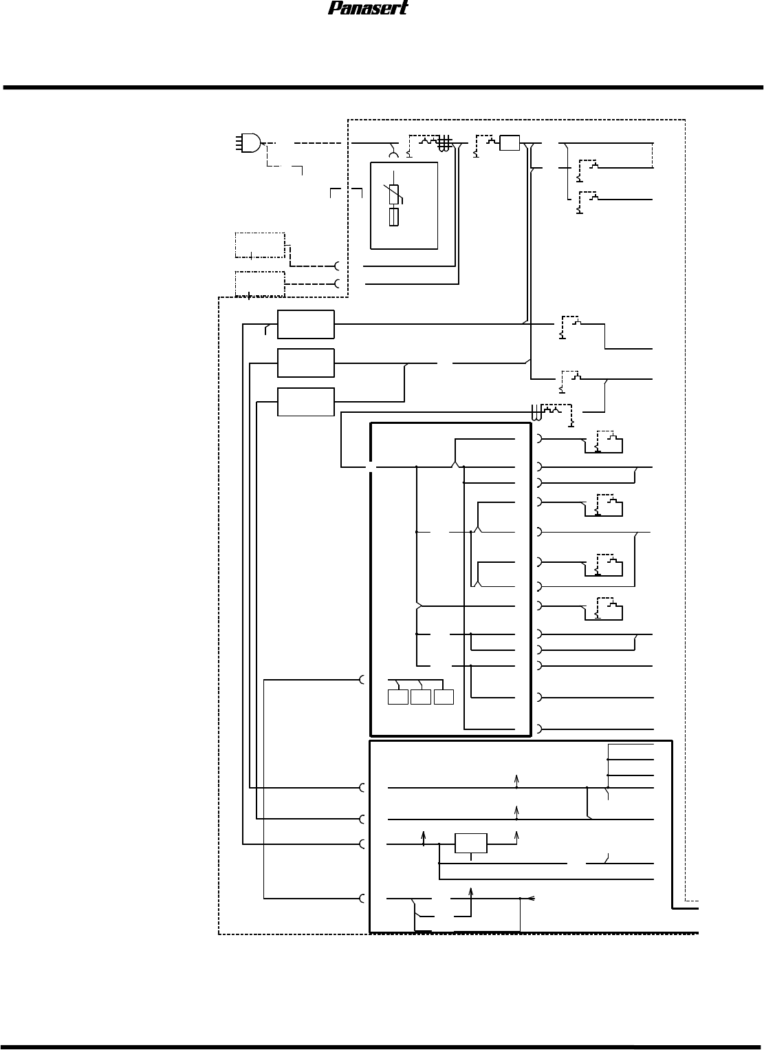
HDF 服务手册 6.2 配电盘电路图 D45SCC-85-190-A0 6.2-2 AC100V2A -XAC200V1 Main power SW MAIN U IN -XAC200V (50A 30MA) QF1 (30A) QF2 Z1 (30A) KM1 KA50 QF3 (7.5A) -XAC200V2 IN -XAC200V -XAC200V3 -XTRANS QF6(15A) QF7(20A 30MA) Vacuum c…

HDF
服务手册
6.2 配电盘电路图
6.2-1 D45SCC-85-190-A0
6.2 配电盘电路图
配电盘电路图配电盘电路图
配电盘电路图
Sentence No. D45SCC-85-190-A0
A B
C
D
整体图
整体图整体图
整体图
粗线表示高压,其它表示低压。
虚线表示装置内部。

HDF
服务手册
6.2 配电盘电路图
D45SCC-85-190-A0 6.2-2
AC100V2A
-XAC200V1
Main power
SW
MAIN
U
IN
-XAC200V
(50A 30MA)
QF1
(30A)
QF2
Z1
(30A)
KM1
KA50
QF3 (7.5A)
-XAC200V2
IN
-XAC200V
-XAC200V3
-XTRANS
QF6(15A)
QF7(20A 30MA)
Vacuum
cleaner unit
-XAC100V1AC100V1A
AC100V1A
AC100V1B
AC100V1B
-XAC100V2AC100V2A
AC100V2B
AC100V2B
-XAC100V3
AC100V3A
AC100V3A
AC100V3B
AC100V3B
-XAC100V4
AC100V4
AC100V4
AC100V5
AC100V5
KA1
KA2
KA3
KA3
KA2
KA1
CNT1
CNT1
X101 X101
DC24V
150W
GS2
+24V
DC5V
10W
GS3
+5V
24VE
24VE
-XDC24V4
5VE
5VE
-XP783
24VSF
24VSF
24 / 5V
IC
+24VSF
+5VSF
-XDC24V6
CNT1
CNT1
+24VSF
(ON.D)
(OFF.D)
(NOT.D)
DC24V
100W
GS1
+24V
PE
Thermostat
unit
OPTION
P951-002B
RV
F
QF5(7.5A)
QF8
QF8
-XAC100V5
QF8(10A)
QF9
QF9
QF9(10A)
QF11
QF11
QF11(10A)
QF10(10A)
QF10
QF10
(ON.D)
(OFF.D)
(NOT.D)
AC100V board (FB-2835)
-XDC24V5
-XDC24V3
-XDC24V2
-XDC24V1
KA22
(OFF.D)
+5VE
+24VE
0VE
0VSF
ZNR board (FB.-2654B)
-XAC200V5
-XAC100V6
AC100V6
AC100V6
M30479-40-100
KA16
KA18
KA17
I / F board (FB-2836B)
M30479-40-200B
(OFF.D)
(ON.D)
(NOT. D)
(SF.D)
KA51
(OFF.D)
(NOT.D)
CN1
CN1
KL2-ES
QF4 (7.5A)
-XAC200V5
-XAC200V4
-XAC200V4
OPTION
A 详细图
AC100V 基板
温度调节单元
基板
工厂电源
基板

HDF
服务手册
6.2 配电盘电路图
6.2-3 D45SCC-85-190-A0
-XAC200V1
-XAC200V2
SF.DLY
NOT.DLY
SX
1.5KW
P326M / D
M
3`
SY
400W
P326M / D
M
3`
SF.DLY
ST
400W
P326M / D
M
3`
SQ
200W
P326M / D
M
3`
FAN
-XAC200V3
200 / 100V
TM1(2KVA)
-XTRANS
-XAC100V1
BHU
QF7 ON / OFF
-XAC100V2
P337K
P337NFON.DLY
-XAC100V3
OFF.DLY
-XAC100V4
NOT.DLY
P337N
NOT.DLY
-XDC24V4
-XP783
-XDC24V6
OR
-XOPC
SV ON
+5V
+24V
WH
POWER
GN
+24V
0V
START
STOP
Main control panel
-XAC100V5
NOT.DLY
NOT.DLY
NOT.DLY
SF.DLY
SF.DLY
QF5@ON / OFF
QF6@ON / OFF
-XDC24V5
-XDC24V3
-XDC24V2
-XDC24V1
OFF.DLY
OFF.DLY
OFF.DLY
OFF.DLY
OFF.DLY
OFF.DLY
QF2 ON / OFF
SV ON
QF7 ON / OFF
-XAC100V6
M
`
Printer
AC module
monitor TV
P783
Unloader
P783
Work light
Optical
module
sensor
P326M / D
sensor
Option
SSR
B 详细图
TV 监控
主操作盘
传感器
工作灯
光模块
传感器
下载导轨
光模块