Vakuumtooling an HS60 - 第15页
SOKO 1 Montageanleitung SOKO Vakuum-Tooling SIPLACE HS-60 Ausgabe 10/2006 15 1.8.2 Anschluss der W artungseinheit 1.8.2.1 Inst allation der W artungseinheit Die W artungseinheit wird hinter der Pneumatikein heit auf dem …

1 Montageanleitung SOKO Vakuum-Tooling SIPLACE HS-60 SOKO
Ausgabe 10/2006
14
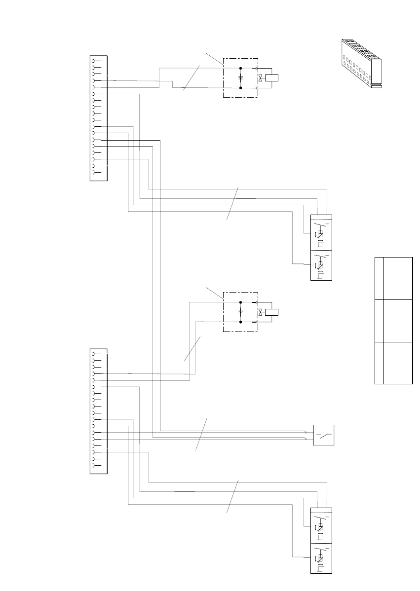
1.8.1.5 Stromlaufplan
1
( H S 5 0
M a s c h i n e
2 )
s w
w s
S 1 / S 2
V S - V - D - P N P
S 2
S 1
b n
b l
V -V +
s w
w s
b n
b l
b n
b l
b l
b n
V 1 1 N 4 0 0 7
Y 1
M a g n e t s p u l e
M S F G - 2 4
0 0 3 3 2 8 1 6 - 0 1
2
1
V a k u u m a u f g e b a u t
V e n t i l V a k u u m
G N D
V a k u u m a b g e b a u t
+ 2 4 V
G N D
1
2
3
4
5
6
7
8
9
1 0
1 1
1 2
1 3
1 4
1 5
1 6
1 8
1 7
X 3 4
9
9
K e y
K e y
D e r S t e c k e r l i e g t
d e r M a g n e t s p u l e b e i .
D i e S c h u t z d i o d e i s t
u n t e r d e r S t e c k e r k a p p e
e i n z u b a u e n .
K o d i e r u n g f ü
r S o f t w a r e s o n d e r f u n k t i o n
K o d i e r u n g f ü r S o f t w a r e s o n d e r f u n k t i o n
A b m a n t e l l ä n g e w 1 , w 2 b e i X 3 4 / 3 5
f ü r b e i d e K a b e l j e 5 0 m m .
D i e K a b e l s i n d
i m B e r e i c h d e s M a n t e l e n d e s
m i t
S c h r u m p f s c h l a u c h
z u s a m m e n z u f a s s e n .
w s
b n
g ng e
C o d i e r s c h a l t e r
R o h m a t e r i a l : 0 0 3 7 0 7 6 2 - 0 1 ( C o d i e r s c h a l t e r L P - A u s r i c h t u n g )
C r i m p k o n t a k t e a u s S t e c k e r 1 " X 3
6 " u n d 2 " X 3 7 " e n t f e r n e n ,
A d e r n w s / b n w e r d e n a n X 3 4 d e r S O K O a n g e s c h l o s s e n ,
A d e r n g e / g n w e r d e n a n X 3 5 d
e r S O K O a n g e s c h l o s s e n .
Z u b e a c h t e n i s t d a ß . . . .
d i e Z ä h l f o l g e e i n e s L o c k i n g - C l i p S t e c k e r s v o n
d e r R ü c k s e i t e d e s G e h ä u s e s b e t r a c
h t e t w e r d e n m u ß
S t e c k e r X 3 4 / 3 5
A M P M O D U L o c k i n g C l i p
1 8 p o l .
!
#
&
%
s w
w s
S 1 / S 2
V S - V - D - P N P
S 2
S 1
b n
b l
V -V +
s w
w s
b n
b l
b n
b l
b l
b n
V 1 1 N 4 0 0 7
Y 1
M a g n e t s p u l e
M S F G - 2 4
0 0 3 3 2 8 1 6 - 0 1
2
1
V a k u u m a u f g e b a u t
V e n t i l V a k u u m
G N D
V a k u u m a b g e b a u t
+ 2 4 V
G N D
1
2
3
4
5
6
7
8
9
1 0
1 1
1 2
1 3
1 4
1 5
1 6
1 8
1 7
X 3 5
9
9
K e y
K e y
D e r S t e c k e r l i e g t
d e r M a g n e t s p u l e b e i .
D i e S c h u t z d i o d e i s t
u n t e r d e r S t e c k e r k a p p e
e i n z u b a u e n .
K o d i e r u n g f ü
r S o f t w a r e s o n d e r f u n k t i o n
K o d i e r u n g f ü r S o f t w a r e s o n d e r f u n k t i o n
B e s t ü c k b e r e i c h 1
B e s t ü c k b e r e i c h 2
g n
g e
9 !
L ä n g e w 1
L ä n g e w 2
L ä n g e w 3
2 0 0 0 m m
1 8 0 0 m m
2 0 0 0 m m
1 1 5 0 m m
9 5 0 m m
1 1 5 0 m m
B B 1 B B 2
K a b e l l ä n g e n ( M a s c h i n e 2 )
500mm
S t r o m l a u f V a k u u m t o o l i n g B E R U
( H S 5 0 M a s c h i n e 2 )
s w
w s
S 1 / S 2
V S - V - D - P N P
S 2
S 1
b n
b l
V -V +
s w
w s
b n
b l
b n
b l
b l
b n
V 1 1 N 4 0 0 7
Y 1
M a g n e t s p u l e
M S F G - 2 4
0 0 3 3 2 8 1 6 - 0 1
2
1
V a k u u m a u f g e b a u t
V e n t i l V a k u u m
G N D
V a k u u m a b g e b a u t
+ 2 4 V
G N D
1
2
3
4
5
6
7
8
9
1 0
1 1
1 2
1 3
1 4
1 5
1 6
1 8
1 7
X 3 4
9
9
K e y
K e y
D e r S t e c k e r l i e g t
d e r M a g n e t s p u l e b e i .
D i e S c h u t z d i o d e i s t
u n t e r d e r S t e c k e r k a p p e
e i n z u b a u e n .
K o d i e r u n g f ü
r S o f t w a r e s o n d e r f u n k t i o n
K o d i e r u n g f ü r S o f t w a r e s o n d e r f u n k t i o n
A b m a n t e l l ä n g e w 1 , w 2 b e i X 3 4 / 3 5
f ü r b e i d e K a b e l j e 5 0 m m .
D i e K a b e l s i n d
i m B e r e i c h d e s M a n t e l e n d e s
m i t
S c h r u m p f s c h l a u c h
z u s a m m e n z u f a s s e n .
w s
b n
g ng e
C o d i e r s c h a l t e r
R o h m a t e r i a l : 0 0 3 7 0 7 6 2 - 0 1 ( C o d i e r s c h a l t e r L P - A u s r i c h t u n g )
C r i m p k o n t a k t e a u s S t e c k e r 1 " X 3
6 " u n d 2 " X 3 7 " e n t f e r n e n ,
A d e r n w s / b n w e r d e n a n X 3 4 d e r S O K O a n g e s c h l o s s e n ,
A d e r n g e / g n w e r d e n a n X 3 5 d
e r S O K O a n g e s c h l o s s e n .
Z u b e a c h t e n i s t d a ß . . . .
d i e Z ä h l f o l g e e i n e s L o c k i n g - C l i p S t e c k e r s v o n
d e r R ü c k s e i t e d e s G e h ä u s e s b e t r a c
h t e t w e r d e n m u ß
S t e c k e r X 3 4 / 3 5
A M P M O D U L o c k i n g C l i p
1 8 p o l .
!
#
&
%
s w
w s
S 1 / S 2
V S - V - D - P N P
S 2
S 1
b n
b l
V -V +
s w
w s
b n
b l
b n
b l
b l
b n
V 1 1 N 4 0 0 7
Y 1
M a g n e t s p u l e
M S F G - 2 4
0 0 3 3 2 8 1 6 - 0 1
2
1
V a k u u m a u f g e b a u t
V e n t i l V a k u u m
G N D
V a k u u m a b g e b a u t
+ 2 4 V
G N D
1
2
3
4
5
6
7
8
9
1 0
1 1
1 2
1 3
1 4
1 5
1 6
1 8
1 7
X 3 5
9
9
K e y
K e y
D e r S t e c k e r l i e g t
d e r M a g n e t s p u l e b e i .
D i e S c h u t z d i o d e i s t
u n t e r d e r S t e c k e r k a p p e
e i n z u b a u e n .
K o d i e r u n g f ü
r S o f t w a r e s o n d e r f u n k t i o n
K o d i e r u n g f ü r S o f t w a r e s o n d e r f u n k t i o n
B e s t ü c k b e r e i c h 1
B e s t ü c k b e r e i c h 2
g n
g e
9 !
L ä n g e w 1
L ä n g e w 2
L ä n g e w 3
2 0 0 0 m m
1 8 0 0 m m
2 0 0 0 m m
1 1 5 0 m m
9 5 0 m m
1 1 5 0 m m
B B 1 B B 2
K a b e l l ä n g e n ( M a s c h i n e 2 )
500mm
500 mm

SOKO 1 Montageanleitung SOKO Vakuum-Tooling SIPLACE HS-60
Ausgabe 10/2006
15
1.8.2 Anschluss der Wartungseinheit
1.8.2.1 Installation der Wartungseinheit
Die Wartungseinheit wird hinter der Pneumatikeinheit auf dem mitgelieferten Abdeckblech befe-
stigt. 1
: Entfernen Sie das Abdeckblech hinter der Wartungseinheit und tauschen Sie es gegen das
mitgelieferte Abdeckblech aus.
: Montieren Sie die mitgelieferte Wartungseinheit für das Vakuumtooling auf dem Abdeckblech.
1
1
1
Wartungseinheit

1 Montageanleitung SOKO Vakuum-Tooling SIPLACE HS-60 SOKO
Ausgabe 10/2006
16
1.8.2.2 Stromlaufplan der Wartungseinheit
1