Vakuumtooling an HS60 - 第17页
SOKO 1 Montageanleitung SOKO Vakuum-Tooling SIPLACE HS-60 Ausgabe 10/2006 17 1.8.3 Einbau der Optionshubtischplatte : Lösen Sie die 4 Schr auben des Hubtisch es un d hebe n Sie die Platten vorsich tig heraus. : Heben Sie…

1 Montageanleitung SOKO Vakuum-Tooling SIPLACE HS-60 SOKO
Ausgabe 10/2006
16
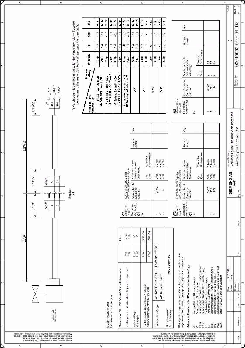
1.8.2.2 Stromlaufplan der Wartungseinheit
1

SOKO 1 Montageanleitung SOKO Vakuum-Tooling SIPLACE HS-60
Ausgabe 10/2006
17
1.8.3 Einbau der Optionshubtischplatte
: Lösen Sie die 4 Schrauben des Hubtisches und heben Sie die Platten vorsichtig heraus.
: Heben Sie die Optionshubtischplatten vorsichtig hinein und befestigen Sie die Platten wieder
mit den 4 Schrauben.
1.8.4 Einbau der Vakuumtoolings
: Setzen Sie das Vakuumtooling auf die Hubtischplatte an die entsprechende Position. Zur Zen-
trierung sind zwei Pins vorhanden, damit die richtige Position leichter gefunden wird.
: Befestigen Sie das Vakuumtooling mit einer Schraube am Hubtisch.
1
1
1
1
1
1
Vakuumtooling

1 Montageanleitung SOKO Vakuum-Tooling SIPLACE HS-60 SOKO
Ausgabe 10/2006
18
1
1
Vakuumtooling
Schlauch- und Kabelverlegung