Vakuumtooling an HS60 - 第42页
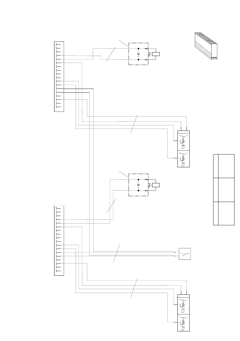
2 Assembly instructions Special design Va cuum tooling SIPLACE H S-60 Special design 10/2006 Edition 42 2.8.1.5 Circuit diagram 2 S t r o m l a u f V a k u u m t o o l i n g B E R U ( H S 5 0 M a s c h i n e 2 ) s w w s …

Special design 2 Assembly instructions Special design Vacuum tooling SIPLACE HS-60
10/2006 Edition
41
Recommended settings: 2
2.8.1.4 Wiring
2
OUT1 2 OUT2 2
HYS, N.O. 2 HYS, N.C. 2
H-1= 0,45bar 2 H-2=0,15bar 2
h-1=0,05bar 2 h-2=0,05bar 2

2 Assembly instructions Special design Vacuum tooling SIPLACE HS-60 Special design
10/2006 Edition
42
2.8.1.5 Circuit diagram
2
S t r o m l a u f
V a k u u m t o o l i n g
B E R U
( H S 5 0 M a s c h i n e 2 )
s w
w s
S 1 / S 2
V S - V - D - P N P
S 2
S 1
b n
b l
V -V +
s w
w s
b n
b l
b n
b l
b l
b n
V 1 1 N 4 0 0 7
Y 1
M a g n e t s p u l e
M S F G - 2 4
0 0 3 3 2 8 1 6 - 0 1
2
1
V a k u u m a u f g e b a u t
V e n t i l V a k u u m
G N D
V a k u u m a b g e b a u t
+ 2 4 V
G N D
1
2
3
4
5
6
7
8
9
1 0
1 1
1 2
1 3
1 4
1 5
1 6
1 8
1 7
X 3 4
9
9
K e y
K e y
D e r S t e c k e r l i e g t
d e r M a g n e t s p u l e b e i .
D i e S c h u t z d i o d e i s t
u n t e r d e r S t e c k e r k a p p e
e i n z u b a u e n .
K o d i e r u n g f ü
r S o f t w a r e s o n d e r f u n k t i o n
K o d i e r u n g f ü r S o f t w a r e s o n d e r f u n k t i o n
A b m a n t e l l ä n g e w 1 , w 2 b e i X 3 4 / 3 5
f ü r b e i d e K a b e l j e 5 0 m m .
D i e K a b e l s i n d
i m B e r e i c h d e s M a n t e l e n d e s
m i t
S c h r u m p f s c h l a u c h
z u s a m m e n z u f a s s e n .
w s
b n
g ng e
C o d i e r s c h a l t e r
R o h m a t e r i a l : 0 0 3 7 0 7 6 2 - 0 1 ( C o d i e r s c h a l t e r L P - A u s r i c h t u n g )
C r i m p k o n t a k t e a u s S t e c k e r 1 " X 3
6 " u n d 2 " X 3 7 " e n t f e r n e n ,
A d e r n w s / b n w e r d e n a n X 3 4 d e r S O K O a n g e s c h l o s s e n ,
A d e r n g e / g n w e r d e n a n X 3 5 d
e r S O K O a n g e s c h l o s s e n .
Z u b e a c h t e n i s t d a ß . . . .
d i e Z ä h l f o l g e e i n e s L o c k i n g - C l i p S t e c k e r s v o n
d e r R ü c k s e i t e d e s G e h ä u s e s b e t r a c
h t e t w e r d e n m u ß
S t e c k e r X 3 4 / 3 5
A M P M O D U L o c k i n g C l i p
1 8 p o l .
!
#
&
%
s w
w s
S 1 / S 2
V S - V - D - P N P
S 2
S 1
b n
b l
V -V +
s w
w s
b n
b l
b n
b l
b l
b n
V 1 1 N 4 0 0 7
Y 1
M a g n e t s p u l e
M S F G - 2 4
0 0 3 3 2 8 1 6 - 0 1
2
1
V a k u u m a u f g e b a u t
V e n t i l V a k u u m
G N D
V a k u u m a b g e b a u t
+ 2 4 V
G N D
1
2
3
4
5
6
7
8
9
1 0
1 1
1 2
1 3
1 4
1 5
1 6
1 8
1 7
X 3 5
9
9
K e y
K e y
D e r S t e c k e r l i e g t
d e r M a g n e t s p u l e b e i .
D i e S c h u t z d i o d e i s t
u n t e r d e r S t e c k e r k a p p e
e i n z u b a u e n .
K o d i e r u n g f ü
r S o f t w a r e s o n d e r f u n k t i o n
K o d i e r u n g f ü r S o f t w a r e s o n d e r f u n k t i o n
B e s t ü c k b e r e i c h 1
B e s t ü c k b e r e i c h 2
g n
g e
9 !
L ä n g e w 1
L ä n g e w 2
L ä n g e w 3
2 0 0 0 m m
1 8 0 0 m m
2 0 0 0 m m
1 1 5 0 m m
9 5 0 m m
1 1 5 0 m m
B B 1 B B 2
K a b e l l ä n g e n ( M a s c h i n e 2 )
500mm
S t r o m l a u f V a k u u m t o o l i n g B E R U
( H S 5 0 M a s c h i n e 2 )
s w
w s
S 1 / S 2
V S - V - D - P N P
S 2
S 1
b n
b l
V -V +
s w
w s
b n
b l
b n
b l
b l
b n
V 1 1 N 4 0 0 7
Y 1
M a g n e t s p u l e
M S F G - 2 4
0 0 3 3 2 8 1 6 - 0 1
2
1
V a k u u m a u f g e b a u t
V e n t i l V a k u u m
G N D
V a k u u m a b g e b a u t
+ 2 4 V
G N D
1
2
3
4
5
6
7
8
9
1 0
1 1
1 2
1 3
1 4
1 5
1 6
1 8
1 7
X 3 4
9
9
K e y
K e y
D e r S t e c k e r l i e g t
d e r M a g n e t s p u l e b e i .
D i e S c h u t z d i o d e i s t
u n t e r d e r S t e c k e r k a p p e
e i n z u b a u e n .
K o d i e r u n g f ü
r S o f t w a r e s o n d e r f u n k t i o n
K o d i e r u n g f ü r S o f t w a r e s o n d e r f u n k t i o n
A b m a n t e l l ä n g e w 1 , w 2 b e i X 3 4 / 3 5
f ü r b e i d e K a b e l j e 5 0 m m .
D i e K a b e l s i n d
i m B e r e i c h d e s M a n t e l e n d e s
m i t
S c h r u m p f s c h l a u c h
z u s a m m e n z u f a s s e n .
w s
b n
g ng e
C o d i e r s c h a l t e r
R o h m a t e r i a l : 0 0 3 7 0 7 6 2 - 0 1 ( C o d i e r s c h a l t e r L P - A u s r i c h t u n g )
C r i m p k o n t a k t e a u s S t e c k e r 1 " X 3
6 " u n d 2 " X 3 7 " e n t f e r n e n ,
A d e r n w s / b n w e r d e n a n X 3 4 d e r S O K O a n g e s c h l o s s e n ,
A d e r n g e / g n w e r d e n a n X 3 5 d
e r S O K O a n g e s c h l o s s e n .
Z u b e a c h t e n i s t d a ß . . . .
d i e Z ä h l f o l g e e i n e s L o c k i n g - C l i p S t e c k e r s v o n
d e r R ü c k s e i t e d e s G e h ä u s e s b e t r a c
h t e t w e r d e n m u ß
S t e c k e r X 3 4 / 3 5
A M P M O D U L o c k i n g C l i p
1 8 p o l .
!
#
&
%
s w
w s
S 1 / S 2
V S - V - D - P N P
S 2
S 1
b n
b l
V -V +
s w
w s
b n
b l
b n
b l
b l
b n
V 1 1 N 4 0 0 7
Y 1
M a g n e t s p u l e
M S F G - 2 4
0 0 3 3 2 8 1 6 - 0 1
2
1
V a k u u m a u f g e b a u t
V e n t i l V a k u u m
G N D
V a k u u m a b g e b a u t
+ 2 4 V
G N D
1
2
3
4
5
6
7
8
9
1 0
1 1
1 2
1 3
1 4
1 5
1 6
1 8
1 7
X 3 5
9
9
K e y
K e y
D e r S t e c k e r l i e g t
d e r M a g n e t s p u l e b e i .
D i e S c h u t z d i o d e i s t
u n t e r d e r S t e c k e r k a p p e
e i n z u b a u e n .
K o d i e r u n g f ü
r S o f t w a r e s o n d e r f u n k t i o n
K o d i e r u n g f ü r S o f t w a r e s o n d e r f u n k t i o n
B e s t ü c k b e r e i c h 1
B e s t ü c k b e r e i c h 2
g n
g e
9 !
L ä n g e w 1
L ä n g e w 2
L ä n g e w 3
2 0 0 0 m m
1 8 0 0 m m
2 0 0 0 m m
1 1 5 0 m m
9 5 0 m m
1 1 5 0 m m
B B 1 B B 2
K a b e l l ä n g e n ( M a s c h i n e 2 )
500mm
500 mm

Special design 2 Assembly instructions Special design Vacuum tooling SIPLACE HS-60
10/2006 Edition
43
2.8.2 Installation and connection of the maintenance unit
2.8.2.1 Installation of the maintenance unit
The maintenance unit has to be mounted onto the delivered plate behind the pneumatic unit. 2
: Remove the existing plate behind the pneumatic unit and change it for the delivered.
: Mount the delivered maintenance unit onto the plate.
2
2
2
Maintenance unit