RX-7-Rev07PDFA - 第188页
B- 39 B19 コンベア・バックアッ プモーター配線 Wiring diagram mo tor unit B c k 4 M M B c k 3 M B c k 2 M B c k 1 B U R R B U R L B U F R B U F L 4 4 4 4 D R V 3 _ C N 8 D R V 3 _ C N 6 D R V 3 _ C N 5 D R V 3 _ C N 3 C N 8 C N 6 C N 5 C …

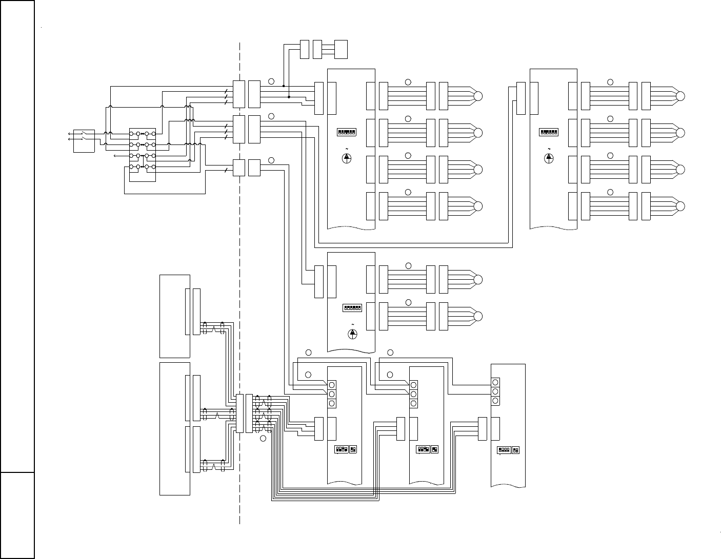
B-38
B18
XY スケールユニット・Y リニアモーター配線-右
Wiring diagram XY unit RIGHT
イラスト番号
Ref.No.
品番
Part Number
Description
品名
個数
Q'ty
備考
Remarks
1
EZ1-969-127-22
HARNESS (YM YE ETC-YM1 YS ETC)
ハ-ネス (YM YE ETC-YM1 YS ETC)(R)
1
2
EZ1-969-128-23
HARNESS (XS1-XS2)
ハ-ネス (XS1-XS2) (R)
1

B-39
B19
コンベア・バックアップモーター配線
Wiring diagram motor unit
B c k 4
M
M
B c k 3
M
B c k 2
M
B c k 1
B U R R
B U R L
B U F R
B U F L
4
4
4
4
D R V 3 _ C N 8
D R V 3 _ C N 6
D R V 3 _ C N 5
D R V 3 _ C N 3
C N 8
C N 6
C N 5
C N 3
C N 1
S W 1
C - D R V 3
O N
O F F
( A L L O F F )
1 2 3 4 5 6
C
S W 2 S W 7
0
8
4
9
A
B
D
E
F
7
6
5
1
2
3
3
2
1
5
6
7
F
E
D
B
A
9
4
8
0
S W 2 S W 7
C
1 2 3 4 5 6
( A L L O F F )
O F F
O N
S W 1
C N 1
C - D R V 1
C V 1
( F R )
M
C V 2
( R R )
M
C V 3
( R L )
M
M
C V 4
( F L )
C V F L
C V R L
C V R R
C V F R
D R V 1 _ C N 3
2
D R V 1 _ C N 5
2
D R V 1 _ C N 6
2
2
D R V 1 _ C N 8C N 8
C N 6
C N 5
C N 3
C - D R V 1C - D R V 1
D R V F A N
D R V F
A N
1
1
1
B O X - C N 5
B O X - C N 4
B O X - C N 3
T B 5
T O P S 4
( p a g e 1 )
C P 7 ( C V D R V )
L O A D
L I N E
T O P S 4
( p a g e 1 )
C N 1
C - D R V 2
C N 3
C N 5
S W 1
O N
O F F
( A L L O F F )
1 2 3 4 5 6
C
S W 2 S W 7
0
8
4
9
A
B
D
E
F
7
6
5
1
2
3
C - D R V 2
3
D R V 2 _ C N 3
3
D R V 2 _ C N 5
A D R
A D F
M
M
W 1
W 2
C - C N T 1
T B 1 3 0 1
C N 1 0 1
( 3 O N L Y O F F )
O F F
O N
S W 1 0 2
S W 1 0 0
I
H
1 2 3 4
C - C N T 1
C N 1 0 1
O F F
1 2 3 4
H
I
S W 1 0 0
S W 1 0 2
O N
( 3 O N LY O F F )
C N 1 0 1
T B 1 3 0 1
C - C N T 2
C - C N T 2
C N 1 0 1
C N 1 0 1
T B 1 3 0 1
C - C N T 3
C - C N T 3
C N 1 0 1
1 2 3 4
( 1 O N L Y O F F )
O F F
O N
S W 1 0 2
S W 1 0 0
H
I
8
97
6
C - C A N
5
C A N 1 - 6
C A N 1 - 4
C N 4
C N 6
C A N 1
C A N 2
C N 4
C A N 2 - 4
E L E C T R I C B O X

B-40
B19
コンベア・バックアップモーター配線
Wiring diagram motor unit
イラスト番号
Ref.No.
品番
Part Number
Description
品名
個数
Q'ty
備考
Remarks
1
EZ1-969-351-14
HARNESS (BOX C-POW)
ハ-ネス (BOX C-POW)
1
2
EZ1-969-337-12
HARNESS (C DRV1-CV MOTOR)
ハ-ネス (C DRV1-CV MOTOR)
1
3
EZ1-969-338-11
HARNESS (C DRV2-W MOTOR)
ハ-ネス (C DRV2-W MOTOR)
1
4
EZ1-969-336-13
HARNESS (C DRV3-BU MOTOR)
ハ-ネス (C DRV3-BU MOTOR)
1
5
EZ1-969-340-13
HARNESS (C CAN-C CNT)
ハ-ネス (C CAN-C CNT)
1
6
EZ1-969-356-12
HARNESS (C CNT1-C CNT2 (+) )
ハ-ネス (C CNT1-C CNT2 (+) )
1
7
EZ1-969-356-22
HARNESS (C CNT1-C CNT2 (G) )
ハ-ネス (C CNT1-C CNT2 (G) )
1
8
EZ1-969-356-32
HARNESS (C CNT2-C CNT3 (+) )
ハ-ネス (C CNT2-C CNT3 (+) )
1
9
EZ1-969-356-42
HARNESS (C CNT2-C CNT3 (G) )
ハ-ネス (C CNT2-C CNT3 (G) )
1