RX-7-Rev07PDFA - 第205页
B- 56 B27 I/O 配線 -3 Wiring diagra m I/O - 3 イラスト番号 Ref.No. 品番 Part Number Description 品名 個数 Q'ty 備考 Remarks 1 EZ1- 969 - 295 - 15 HARNESS (BOX-TROLLEY IF) ハ - ネス (BOX-TROLLEY IF) 1 2 EZ1- 969 - 296 - 12 HARNESS (BOX…

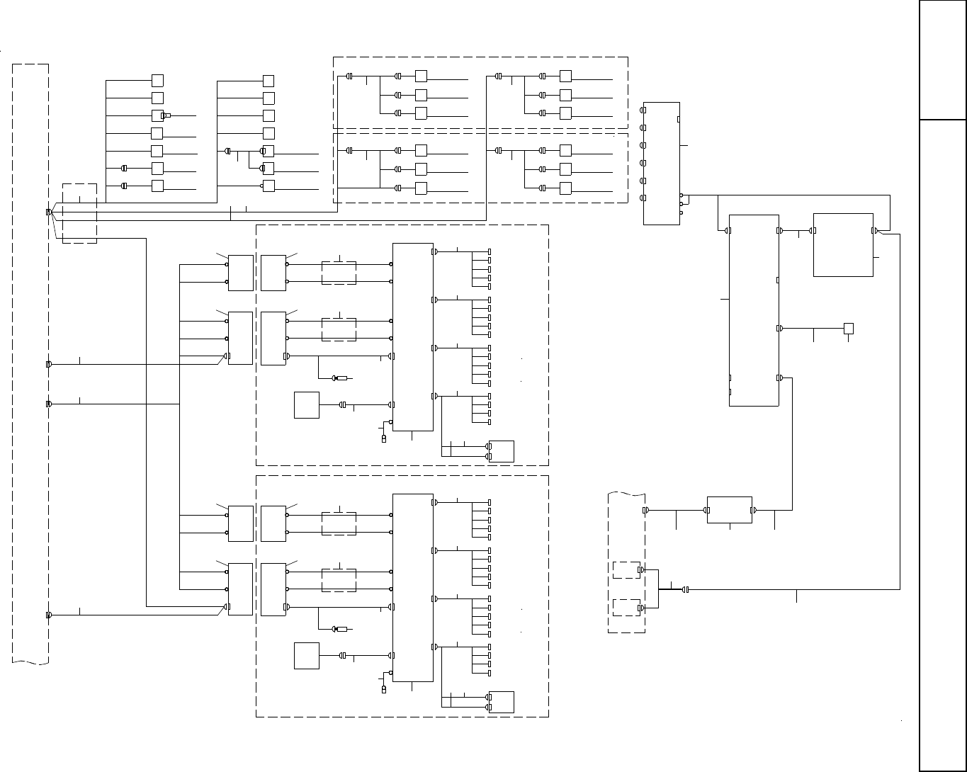
B-55
B27
I/O 配線-3
Wiring diagram I/O - 3
S D I O C O N T R O L
B O A R D
C N 2 8 0 0
C A N 2 - 1 2
C A N 1 - 2
C A N 2
C A N 1
P S 3
P S 4
+ V
- V
+ V
- V
S D I O C O N T R O L
B O A R D
C N 2 8 0 1
S D I O C O N T R O L
B O A R D
C N 2 7 0 3
C A N 2 - 2
C A N 1 - 1 2
C A N 1
C A N 2
E L E C T R I C B O X
C P 6
C R 3
C R 2
T O R U S B - L
P a g e 1 8
B O X - C N 1
T - I F ( R )
C N 1
C N 1
C N 2
T R O L L E Y - R
T R O L L E Y
C O N T A C T ( M ) A
C N 3
C N 4
T P 1 T P 2
B O X - C N 2
B O X - C N 1
T O R U S B - R
P a g e 1 8
T - I F ( L )
C N 1
C N 1
C N 4
C N 3
C N 2
T P 1
T P 2
T R O L L E Y
C O N T A C T ( M ) A
T R O L L E Y - L
C N 2
T R O L L E Y - R
C N 1
T R O L L E Y
C O N T A C T ( T ) A
T P 1 T P 2
T P 1 T P 2
T R O L L E Y
C O N T A C T ( M ) B
T R O L L E Y - R
T P 1 T P 2
T R O L L E Y
C O N T A C T ( M ) B
T R O L L E Y - L
C N 1
C N 2
C N 1
C N 2
T R O L L E Y
C O N T A C T ( T ) A
C N 2
T R O L L E Y - L
C N 1
T P 1
T P 2
T R O L L E Y
T R O L L E Y
U S B
M E M O R Y
T R O L L E Y - L
T R O L L E Y
C O N T A C T ( T ) B
T P 1 T P 2
T R O L L E Y - R
T R O L L E Y
C O N T A C T ( T ) B
T P 2T P 1
T R O L L E Y
U S B
M E M O R Y
C U T T E R U N I T
C U T T E R U N I T
C N 3 0
C N 2 9
E L E C B A N K
P C B A S M
C N 1 6 - 2 0
C N 1 1 - 1 5
C N 0 6 - 1 0
C N 0 1 - 0 5
T R O L L E Y - L
T B 4
T B 3
T B 2
T B 1
T R O L L E Y - R
C N 0 1 - 0 5
C N 0 6 - 1 0
C N 1 1 - 1 5
C N 1 6 - 2 0
E L E C B A N K
P C B A S M
C N 2 9
C N 3 0
T B 4
T B 3
T B 2
T B 1
C N 0 1 R I G H T 1
C N 0 2 R I G H T 2
C N 0 3 R I G H T 3
C N 0 4 R I G H T 4
C N 0 5 R I G H T 5
C N 0 6 R I G H T 6
C N 0 7 R I G H T 7
C N 0 8 R I G H T 8
C N 0 9 R I G H T 9
C N 1 0 R I G H T 1 0
C N 1 1 R I G H T 1 1
C N 1 2 R I G H T 1 2
C N 1 3 R I G H T 1 3
C N 1 4 R I G H T 1 4
C N 1 5 R I G H T 1 5
C N 1 6 R I G H T 1 6
C N 1 7 R I G H T 1 7
C N 1 8 R I G H T 1 8
C N 1 9 R I G H T 1 9
C N 0 3 L E F T 3
C N 1 9 L E F T 1 9
C N 1 8 L E F T 1 8
C N 1 7 L E F T 1 7
C N 1 6 L E F T 1 6
C N 1 5 L E F T 1 5
C N 1 4 L E F T 1 4
C N 1 3 L E F T 1 3
C N 1 2 L E F T 1 2
C N 1 1 L E F T 1 1
C N 1 0 L E F T 1 0
C N 0 9 L E F T 9
C N 0 8 L E F T 8
C N 0 7 L E F T 7
C N 0 6 L E F T 6
C N 0 5 L E F T 5
C N 0 4 L E F T 4
C N 0 1 L E F T 1
C N 0 2 L E F T 2
1 1
1
2
1 1
1
3
4
5
5
3
6
4
7
8
9
1 0
7
8
9
1 0
6

B-56
B27
I/O 配線-3
Wiring diagram I/O - 3
イラスト番号
Ref.No.
品番
Part Number
Description
品名
個数
Q'ty
備考
Remarks
1
EZ1-969-295-15
HARNESS (BOX-TROLLEY IF)
ハ-ネス (BOX-TROLLEY IF)
1
2
EZ1-969-296-12
HARNESS (BOX-TROLLEY POW)
ハ-ネス (BOX-TROLLEY POW)
1
3
401-42758
TROLLEY-IF CABLE ASM
台車 IF ケーブル組
1
4
401-42757
POWER CABLE ASM
電源ケーブル組
1
5
401-42763
POWER CABLE ASM 2
電源ケーブル組 2
1
6
401-42756
TROLLEY-CUTTER CABLE ASM
台車カッターケーブル組
1
7
401-42759
EF IF CBL 1-5 ASM
電動フィーダー IF 1-5 組
1
8
401-42760
EF IF CBL 6-10 ASM
電動フィーダー IF 6-10 クミ
1
9
401-42761
EF IF CBL 11-15 ASM
電動フィーダー IF 11-15 クミ
1
10
401-42762
EF IF CBL 16-20 ASM
電動フィーダー IF 16-19 クミ
1
11
401-53439
CART USB CABLE ASM
USB ケーブル
1

B-57
B28
IFS-NX 配線
System diagram IFS-NX
B O X C N 1
R U S B - R
B O X C N 2
T - L S W ( R )
T - L S W ( L )
L O A D - I F
U N L O A D - I F
S / I
T - D S W ( R )
T - D S W ( L )
T - L S W ( R )
T - L S W ( L )
1 1 7 1 8 1 7
R U S B - L
E L E C T R I C
B O X
2 3 3 5 6
P R E S S
R - T M V 1
R - T M V 2
L - T M V 1
L - T M V 2
P R E S S U R E S W
V A C U U M S W
H O U R M E T E R
1 098
7
1 5
1 6
C N 1 3 * * _ 3
C N 1 3 * * _ 1
C N 1 3 * * _ 2
E M I S S I O N ( S )
C N 1 3 * * _ 2
C N 1 3 * * _ 1
C N 1 3 * * _ 3
E M I S S I O N ( P )
F E E D F L O A T
J A M
F E E D F L O A T
J A M
F E E D F L O A T
J A M
F E E D F L O A T
J A M
F E E D F L O A T
J A M
F E E D F L O A T
J A M
1 31 31 31 2 1 2 1 2
1 1 1 1
R E C E I V E ( S )
R E C E I V E ( P )
F E E D F L O A T
J A M
1 3
1 41 4
1 21 21 2 1 3 1 3
F E E D F L O A T
J A M
F E E D F L O A T
J A M
F E E D F L O A T
J A M
F E E D F L O A T
J A M
F E E D F L O A T
J A M
R E Q _ 3
R E Q _ 1
R E Q _ 2
R E Q _ 2
R E Q _ 1
R E Q _ 3
C O N V E Y O R C O N T R O L
B O A R D
C N 1 4 0 0
C N 1 4 0 1
C N 1 4 0 2
C N 1 4 0 3
C N 1 4 0 4
C N 1 4 0 5
C N 1 4 0 6
C N 1 0 1
S H
C - C N T 3
+
G
T R O L L E Y
C O N T A C T
( M ) B
3 6
T R O L L E Y
C O N T A C T
( M ) A
T B 1
T B 2
T B 2
T B 1
C N 1
1 9
2 0
T R O L L E Y
C O N T A C T
( T ) B
T R O L L E Y
C O N T A C T
( T ) A
2 1
2 2
T B 1
T B 2
T B 1
T B 2
C N 1
T B 3
T B 4
T B 1
T B 2
2 3 2 4
T R O L L E Y U S B
M E M O R Y
2 5
2 6
C U T T E R U N I T
C N - C U T T E R
2 8
F G
2 7
C N 2 9
C N 3 0
E
C N 0 1 - 0 5
C N 0 6 - 1 0
C N 1 1 - 1 5
C N 1 6 - 2 0
E L E C B A N K P C B A S M
2 9
3 0 3 1 3 2 3 3
3 4
3 5
C N 1 0
C N 4
E L E C T R O L L E Y R
2 0
1 9
C N 1
T B 1
T B 2
T B 2
T B 1
T R O L L E Y
C O N T A C T
( M ) A
T R O L L E Y
C O N T A C T
( M ) B
X 2
D C I N P U T
X 4
X 3
X 1
X 5
F G
S W I T C I N G H U B
3 7
3 8
4 0
M P C - C A N
E T H E R
M P C - C A N
L A N
C O N N E C T O R
( J T 0 1 0 0 A 0 5 5 5 )
4 1
3 9
P R O T E C T O R S U R G E
( O L A - 1 0 0 P 0 E - N )
4 6
4 7
4 4
4
4 5
C N 1 4
C A N I O
B O A R D
A S S Y 2
C N 1 4
L A N
C A N I O
B O A R D
A S S Y 1
E L E C T R I C
B O X
E L E C T R O L L E Y L
C N 4
C N 1 0
C N 1 9 R I G H T 1 9
C N 1 8 R I G H T 1 8
C N 1 7 R I G H T 1 7
C N 1 6 R I G H T 1 6
C N 1 5 R I G H T 1 5
C N 1 4 R I G H T 1 4
C N 1 3 R I G H T 1 3
C N 1 2 R I G H T 1 2
C N 1 1 R I G H T 1 1
C N 1 0 R I G H T 1 0
C N 0 9 R I G H T 9
C N 0 8 R I G H T 8
C N 0 7 R I G H T 7
C N 0 6 R I G H T 6
C N 0 5 R I G H T 5
C N 0 4 R I G H T 4
C N 0 3 R I G H T 3
C N 0 2 R I G H T 2
C N 0 1 R I G H T 1
3 5
3 4
3 33 23 13 0
2 9
E L E C B A N K P C B A S M
C N 1 6 - 2 0
C N 1 1 - 1 5
C N 0 6 - 1 0
C N 0 1 - 0 5
E
C N 3 0
C N 2 9
2 7
F G
2 8
C N - C U T T E R
C U T T E R U N I T
2 6
2 5
T R O L L E Y U S B
M E M O R Y
2 42 3
T B 2
T B 1
T B 4
T B 3
C N 1
T B 2
T B 1
T B 2
T B 1
2 2
2 1
T R O L L E Y
C O N T A C T
( T ) A
T R O L L E Y
C O N T A C T
( T ) B
C N 1 9 R I G H T 1 9
C N 0 1 R I G H T 1
C N 0 2 R I G H T 2
C N 0 3 R I G H T 3
C N 0 4 R I G H T 4
C N 0 5 R I G H T 5
C N 0 6 R I G H T 6
C N 0 7 R I G H T 7
C N 0 8 R I G H T 8
C N 0 9 R I G H T 9
C N 1 0 R I G H T 1 0
C N 1 1 R I G H T 1 1
C N 1 2 R I G H T 1 2
C N 1 3 R I G H T 1 3
C N 1 4 R I G H T 1 4
C N 1 5 R I G H T 1 5
C N 1 6 R I G H T 1 6
C N 1 7 R I G H T 1 7
C N 1 8 R I G H T 1 8