YS12F(H15)_cwd_je - 第19页
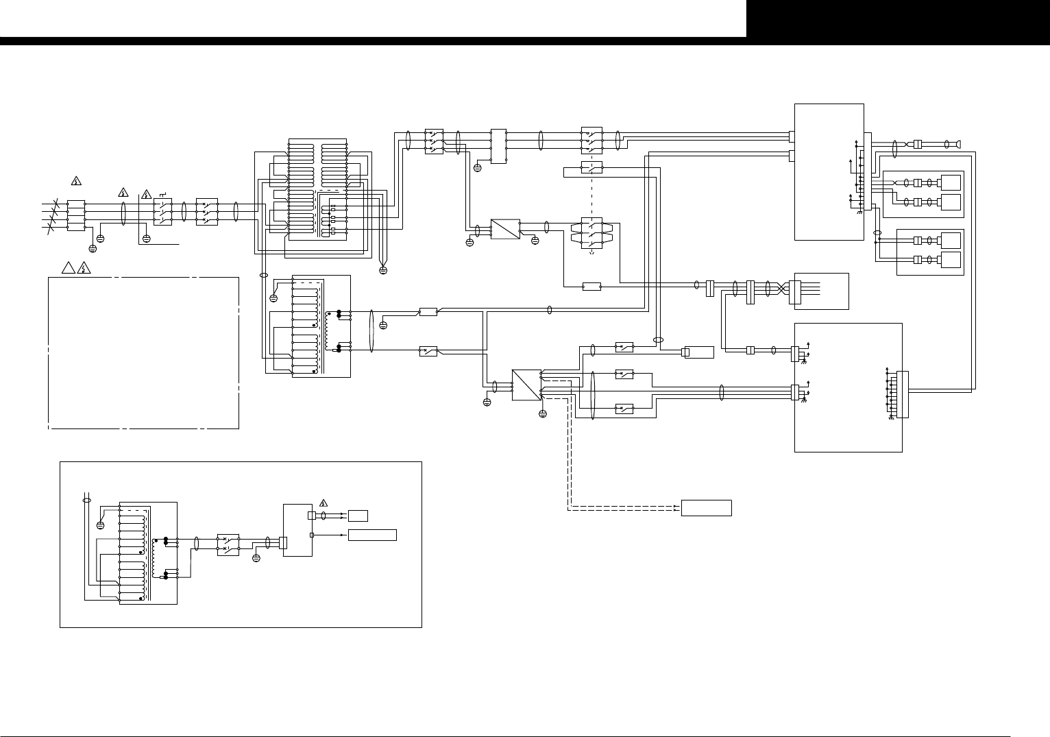
Confidential & P roprietary P A G E J0003 L1 L2 L3 J0009 J0097 BRACK ET MA IN SWITCH J0001 L1 L2 L3 PE MAX750 V/40A XB11 T2 S2 R2 L1 L2 L3 T3 T2 T1 R1 S1 T1 T3 T2 T1 L2 L3 T2 T1 T3 L1 L1 L2 L3 J0001 Icu≧6 KA(AC440 V)…

Confidential & Proprietary
PAGE
J0003
L1
L2
L3
J0009
J0097
BRACKET MAIN SWITCH
J0001
L1
L2
L3
PE
MAX750V/40A
XB11
T2
S2
R2L1
L2
L3 T3
T2
T1R1
S1
T1T3
T2
T1
L2
L3
T2
T1
T3
L1L1
L2
L3
J0001
Icu≧6KA(AC440V)
NOTE:
MAX690V
QF11 20A(x20)
V50
U50
W50
J0010
J0011
J0012
J0013
J0014
J0015
J0020
J0016
J0017
J0077
J0076
J0075
W
V
U
240V
220V
208V
200V
190V
0V
240V
220V
208V
200V
190V
0V
240V
220V
208V
200V
190V
0V
240V
220V
208V
200V
190V
0V
240V
220V
208V
200V
190V
0V
240V
220V
208V
200V
190V
0V
N
230V
230V
230V
1.7KVA
S2
R2
T2
TM11
J0018
R2
S2
J0070
J0069
J0019
0V
0V
100V
100V
240V
0V
190V
200V
208V
220V
0V
100V
240V
0V
190V
200V
208V
220V
TC11
J0027
+
+
GS21
KM11
J0004
W50
V50
U50
W51
V51
U51
J0005
J0078
W51
V51
U51
W52
V52
U52
NF11
MAX250V/10A
6
5
4
E E
1
2
3
J0006
W54
V54
U54
6/T35/L3
3/L2
2/T11/L1
4/T2
W52
V52
U52
MAX660V/13A
73 74 CONV+24ECONV+24V
KM11A
+
-
V51
FG J0091
U51
L
N
FG
+48A
0V48
J0052
4/T2
5/L3
3/L2
1/L1 2/T1
6/T3
MAX690V/6A
KM12
+48A +48V
0V48
MAX660V/22A
0V480V48
XT31
J0021
V10B
U10B
V10B
U10B
V10
MAX660V/22A
XT21
J0007
Peak 15.5A 10sec
GS31 600W 7A
V10
V10
U11A
U11A
EMERGENCY CIRCUIT
MAX690V/25A
QS11
!
*
Residual risk
when MAIN SW QS11 is OFF.
*The charge mark is put on the place
that might be gotten an electric shock.
・Secondary side of UPS.
・Chemical capacity for motor power in
CONTROL BOX A1.
・On the front cover at CONTROL BOX A1.
・On the cover at the front right side.
・On the cover at the rear right side.
・On the cover at the rear center side.
・On the cover at the rear left side.
・On the left side of the base frame.
・On the right side of the base frame.
・Near the MAIN SW QS11.
・Between INCOMING SUPPLY TERMINAL BLOCKS XB11
and MAIN SW QS11.
・Lower of INCOMING SUPPLY TERMINAL BLOCKS XB11.
・Around J0001 harness.
High Voltage
≧AWG12
(3.3sq)
220V
220V
220V
+24A
+24A
1.0KVA
CONTROL BOX A1
3
2
1
AC230V: DRIVE
MOTOR
POWER
AC230V
EXT.PWR
+24V
+5V
+12V
A1
B1
A2
B2
A3
B3
A4
B4
A5
B5
A6
B6
A7
B7
A8
B8
A9
B9
A10
B10
BUZZER
HA1
J0028
2
1
2
1
BUZZER J0119
J0891
FRONT
REAR
A43
J0235
2
1
2
1
A43
J0235
2
1
2
1
BARCODE READER(OPTION)
ACIN
3
2
1
AC100V:CONTROL
AC100V
J0253
J0252
LCD2
LCD1
LCD2
LCD1
2 2
1 1
2 2
1 1
J0235
J0234
CN27
+24VF5
A5
B5
A4
B4
A3
B3
A2
B2
A1
B1
A5
B5
A4
B4
A3
B3
A2
B2
A1
B1
A6
B6
A6
B6
H+48V
11
3 3
4
2
4
2
J0055
4
2
3
4
3
2
55
J0043 J0044
6 6
1 1
GND+48V
+48V
GND+24V
+24V
A1
B1
A2
B2
A3
B3 B3
A3
B2
A2
B1
A1
CN1POW/EMG
I/O HEAD BOARD ASSY P041
CN43
+24VC1
+24VF3
2
1
4
3
2
1
4
3
2
1
2
1
H+24V J0042
I/O CONVEYOR BOARD ASSY P025
J0047
+24A CONV+24V
(45℃3.5Amax)
QF25 4A
1
2 2
1
DCN1
CONVEYOR
DRIVER
P011
+24A
(45℃10.5Amax)
QF23 12A
+24V
J0046
J0047
U11A
V10
FG
J0023
-
-
L
N
FG
0V24A
0V24A
+24B FDR+24V
QF24 10A
(45℃8.25Amax)
+24V2
+24V
CN1
4
3
2
1
4
3
2
1
J0046
J0092
+24A
0V24A
+24A
0V24A
TF+24V QF26
See sATS,dYTF
INTERCONNECTION DIAGRAM
U10B
V10B
100V
100V
0V
0V
240V
0V
190V
200V
208V
220V
0V
100V
V10B
U10B
J0021
QF61 15A
V10A
U10A
J0070
J0069
R2
S2
J0018
J0019
240V
0V
190V
200V
208V
220V
J0027
J0752
J0751 CONTROL BOX (EXT POWER)
XT21
V10
QF21
U10
J0753
TC11
At the UPS specification
UPS IN
UPS OUT
GB1
SIGNAL
UPS
1.5KVA
600W 27A
See Page7
See Page4-6
See Page 3
See Page3
QF21 10A
See Page 18
See Page 15
See Page 15
J0080
QF31 (4-6.3A)
set 5A
MONITOR POWER
CC.V5
16
POWER CIRCUIT for FRONT FEEDER Only
YS12F(H15)

Confidential & Proprietary
PAGE
J0003
L1
L2
L3
J0009
J0097
BRACKET MAIN SWITCH
J0001
L1
L2
L3
PE
MAX750V/40A
XB11
T2
S2
R2L1
L2
L3 T3
T2
T1R1
S1
T1T3
T2
T1
L2
L3
T2
T1
T3
L1L1
L2
L3
J0001
Icu≧6KA(AC440V)
NOTE:
MAX690V
QF11 20A(x20)
V50
U50
W50
J0010
J0011
J0012
J0013
J0014
J0015
J0020
J0016
J0017
J0077
J0076
J0075
W
V
U
240V
220V
208V
200V
190V
0V
240V
220V
208V
200V
190V
0V
240V
220V
208V
200V
190V
0V
240V
220V
208V
200V
190V
0V
240V
220V
208V
200V
190V
0V
240V
220V
208V
200V
190V
0V
N
230V
230V
230V
1.7KVA
S2
R2
T2
TM11
J0018
R2
S2
J0070
J0069
J0019
0V
0V
100V
100V
240V
0V
190V
200V
208V
220V
0V
100V
240V
0V
190V
200V
208V
220V
TC11
J0027
+
+
GS21
KM11
J0004
W50
V50
U50
W51
V51
U51
J0005
J0078
W51
V51
U51
W52
V52
U52
NF11
MAX250V/10A
6
5
4
E E
1
2
3
J0006
W54
V54
U54
6/T35/L3
3/L2
2/T11/L1
4/T2
W52
V52
U52
MAX660V/13A
73 74 CONV+24ECONV+24V
KM11A
+
-
V51
FG J0091
U51
L
N
FG
+48A
0V48
J0052
4/T2
5/L3
3/L2
1/L1 2/T1
6/T3
MAX690V/6A
KM12
+48A +48V
0V48
MAX660V/22A
0V480V48
XT31
J0007
Peak 15.5A 10sec
GS31 600W 7A
EMERGENCY CIRCUIT
MAX690V/25A
QS11
!
*
Residual risk
when MAIN SW QS11 is OFF.
*The charge mark is put on the place
that might be gotten an electric shock.
・Secondary side of UPS.
・Chemical capacity for motor power in
CONTROL BOX A1.
・On the front cover at CONTROL BOX A1.
・On the cover at the front right side.
・On the cover at the rear right side.
・On the cover at the rear center side.
・On the cover at the rear left side.
・On the left side of the base frame.
・On the right side of the base frame.
・Near the MAIN SW QS11.
・Between INCOMING SUPPLY TERMINAL BLOCKS XB11
and MAIN SW QS11.
・Lower of INCOMING SUPPLY TERMINAL BLOCKS XB11.
・Around J0001 harness.
High Voltage
≧AWG12
(3.3sq)
220V
220V
220V
CONTROL BOX A1
3
2
1
AC230V: DRIVE
MOTOR
POWER
AC230V
EXT.PWR
+24V
+5V
+12V
A1
B1
A2
B2
A3
B3
A4
B4
A5
B5
A6
B6
A7
B7
A8
B8
A9
B9
A10
B10
BUZZER
HA1
J0028
2
1
2
1
BUZZER J0119
J0891
FRONT
REAR
A43
J0235
2
1
2
1
A43
J0235
2
1
2
1
BARCODE READER(OPTION)
ACIN
3
2
1
AC100V:CONTROL
AC100V
J0253
J0252
LCD2
LCD1
LCD2
LCD1
2 2
1 1
2 2
1 1
J0235
J0234
CN27
+24VF5
A5
B5
A4
B4
A3
B3
A2
B2
A1
B1
A5
B5
A4
B4
A3
B3
A2
B2
A1
B1
A6
B6
A6
B6
H+48V
11
3 3
4
2
4
2
J0055
4
2
3
4
3
2
55
J0043 J0044
6 6
1 1
GND+48V
+48V
GND+24V
+24V
A1
B1
A2
B2
A3
B3 B3
A3
B2
A2
B1
A1
CN1POW/EMG
I/O HEAD BOARD ASSY P041
CN43
+24VC1
+24VF3
2
1
4
3
2
1
4
3
2
1
2
1
H+24V J0042
I/O CONVEYOR BOARD ASSY P025
J0047
+24A CONV+24V
(45℃3.5Amax)
QF25 4A
1
2 2
1
DCN1
CONVEYOR
DRIVER
P011
J0047
U11A
V10
FG
J0023
-
-
L
N
FG
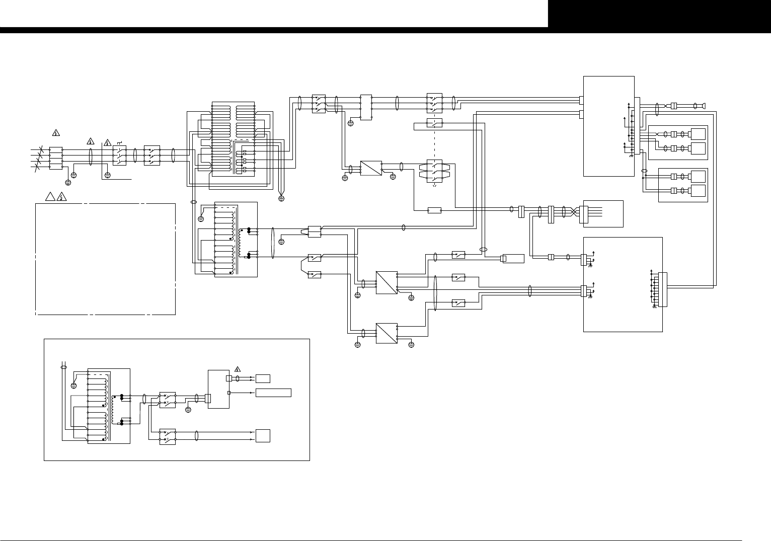
See Page7
See Page4-6
See Page3
U11C
V10C
J0022
U10
V10
U10B
V10B
100V
100V
0V
0V
240V
0V
190V
200V
208V
220V
0V
100V
1.75kVA
V10B
U10B
J0021
QF61 15A
V10A
U10A
J0070
J0069
R2
S2
J0018
J0019
240V
0V
190V
200V
208V
220V
J0027
J0026
U10
V10
QF62 7A
J0031
J0752
J0751
GS22 N
GS22 L
U11C
V10
CONTROL BOX (EXT POWER)
XT21
V10
QF21
U10
J0753
TC11
At the UPS specification
UPS IN
UPS OUT
GB1
SIGNAL
UPS
J0026
J0022
QF41 7A
QF21 7A
J0021
V10B
U10B
V10B
U10B
V10
V10
MAX660V/22A
XT21
1.5KVA
V10
V10
U11A
U11A
+24A +24A
(45℃10.5Amax)
QF23 12A
+24V
J0046
0V24A
+24B FDR+24V
+24V2
+24V
CN1
4
3
2
1
4
3
2
1
J0046
+24A
0V24A
J0092
+
-
-
+
FG
U11C
V10
FG
N
L
J0031
GS22
600W 27A
V10
U11C
0V24B
+24B
J0093
QF24 20A
300W 14A
(45℃17.5Amax)
See Page 3
See Page 15
See Page 15
See Page 18
J0080
QF31 (4-6.3A)
set 5A
MONITOR POWER
CC.V5
17
POWER CIRCUIT for FRONT & REAR FEEDER
YS12F(H15)

Confidential & Proprietary
PAGE
A1
B1
A2
B2
A3
B3
A4
B4
A5
B5
A6
B6
A7
B7
A8
B8
A9
B9
A10
B10
A11
B11
A12
B12
A13
B13
A14
B14
A15
B15
A16
B16
A17
B17
A18
B18
A19
B19
A20
B20
A21
B21
A22
B22
A23
B23
A24
B24
A25
B25
A26
B26
A27
B27
A28
B28
A29
B29
A30
B30
A1
B1
A2
B2
A3
B3
A4
B4
A5
B5
A6
B6
A7
B7
A8
B8
A9
B9
A10
B10
A11
B11
A12
B12
A13
B13
A14
B14
A15
B15
A16
B16
A17
B17
A18
B18
A19
B19
A20
B20
A21
B21
A22
B22
A23
B23
A24
B24
A25
B25
A26
B26
A27
B27
A28
B28
A29
B29
A30
B30
EMG3
EMG4
EMG5
EMG6
EMG7
EMG8
EMG9
EMG10
EMG11
EMG12
+24VS3
0V
+24VS3
0V
EMG5
EMG6
E12A
EMG11
EMG6
E11A
E13A
EMG16
E12A
E13A
E11A
E12A
+24E
+24VB2
0V
EMG12
EMG13
EMG14
EMG15
EMG16
EMG17
EMG18
EMG19
EMG20
EMG21
EMG22
+24VS3
+24E
N0100995
N0100994
N0100993
N0100992
N0100991
N0100990
N0100987
N0100986
N0100985
N0100984
CONTROLLER
FRONT EMG SW
REAR EMG SW
ENABLING SW
FRONT COVER SW
DYTF MAINTENANCE COVER
SPARE
F1 FEEDER EMG
F2 FEEDER EMG
REAR COVER SW
CN11
EMG1
EMG1
+24VB2
+24VA7
CN12
N0100982
N0100983
XOT
Y1OT
1
2
3
1
2
3
GOOD
1
2
3
1
2
3
GOOD
1
2
3
1
2
3
1
2
3
1
2
3
Y1OTY1OTY1OT
SQ005
1
2
1
2
A1
B1
A2
B2
A3
B3
A1
B1
A2
B2
A3
B3
CN1
1
2
3
1
2
3
CN16
+24VA
X1OT
SQ302
1
22
33
4
5
6
4
5
6
1
POW/EMG
HEAD EMG
EMG3
EMG2
EMG1
EMG0
RL1
GOOD LED
ALARM
+5V
DI
RL2
RL1
+24VA
2
3
4
5
6
7
8
9
10
1
2
3
4
5
6
7
8
9
10
1
SERVO1
GOOD
SERVO2
1
2
3
1
2
3
GOOD
GOOD
GOOD
CONTROL BOX ASSY A1
T32
T31
T22 EMG22
T12 EMG22
T11 EMG0
A2 0V24
T32
T31
T22
T12
T11
A2
A1 +24VA1
13 +24V
23 +24V
33 +24V
14
24 +24E
34 +24B
14
24
34 33
23
13
42 41
CH1CH2
K1K2
LOGIC
DC
AC
+24V
+24V
+24V
+24V
+24E
0V
0V
DI
EMG22
T31
T32B
EMG0
EMG22
EMG22
2
3
4
5
6
7
8
9
10
11
12
13
14
15
16
CN13
1
2
3
4
5
6
7
8
9
10
11
12
13
14
15
16
1
+24VB3
READY OUT
SERVO ON
RL2
S10
SPARE
SPARE
R1 FEEDER EMG
R2 FEEDER EMG
SPARE
SPARE
SPARE
SPARE
SPARE
SPARE
+24VB2
+24VB4
+24E
T0100037
N01009B6
N01009A7
N01009A6
N01009A5
N01009A4
N01009A3
N01009A2
N01009A1
N01009A0
N0100997
N0100996
+24VB2
1
2
1
2
F COVER COVER
1
2
1
2
1
2
1
2
F EMG
R EMG EMG
EMG
FRONT EMG SW
SB31
REAR EMG SW
SB32
FRONT COVER SW
SQ101
1
2
1
2
F1 FDR EMG
F2 FDR EMG
1
2
R1 FDR EMG
1
2
R2 FDR EMG
INTERFACE
I/O CONVEYOR BOARD ASSY P025
I/O HEAD BOARD ASSY P041
KM10
A2 0V24A1
U52
V52
W52
1121 T32B
1153 +24B
CONV+24V
U54
V54
W54
1122 T32A
1154+24C
CONV+24E
A1
13
1/L1
3/L2
5/L3
21
53
63
73
83
A2
14
2/T1
4/T2
6/T3
22
54
64
74
84
KM11/KM11A
A2A1
1/L1
3/L2
5/L3
21
2/T1
4/T2
6/T3
22
A1 A2 0V24
+48A
1221 T32A 1222 T32
+48V
+48V
+48V
+48A
+48A
KM12/KM12A
1
2
FDR EMG
1
2
FDR EMG
1
2
TF EMG
1
2
1
2
INTERCONNECTION DIAGRAM
TRAY CHANGER(OPTION)
1
2
R COVER
1
2
COVER
REAR COVER SW
SQ102
1
2
R COVER
REAR COVER
REAR FIXED COVER
ATS15
See ATS15
EMG
1
・
8
9
1
・
8
9
1010
FET
1
2
FDR CTRL BOARD ASSY F1
CN33
P103
EMG
1
・
8
9
1
・
8
9
1010
FET
1
2
CN33
1
2
FDR EMG
1
2
FDR EMG
9
8
・
1
9
8
・
1
9
8
・
1
9
8
・
1
P104
FDR CTRL BOARD ASSY F2
FES24 FRONT-1 FEEDER
FES24 FRONT-2 FEEDER
FIX FRONT FEEDER
FIX FRONT FEEDER
1234 SRV ON1233 +24C 33 34
4241
CC.V5
18
EMERGENCY CIRCUIT
YS12F(H15)