N7201A426C - 第87页
MFTU-EJM1DE- BP-01W-00 Page 3 2. How to issue order. Adopt the following step in issuing order in accordan ce with article No. of parts for issued order. 1. Search for the required wiring diagram from the drawing No. on …

Page 2 MFTU-EJM1DE-BP-01W-00
1.
Sequential System of Wiring Diagram and How to Issue Order.
1.
Sequential system
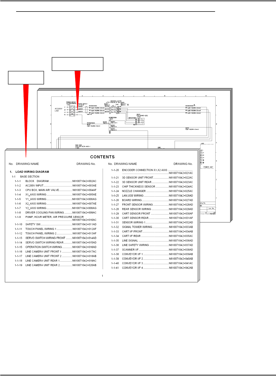
Diagram is constructed to cover items in order of contents and wiring diagram.
IDIAGRAM01-A00
IDIAGRAM02-A00
Wiring diagram
Contents

MFTU-EJM1DE-BP-01W-00 Page 3
2.
How to issue order.
Adopt the following step in issuing order in accordance with article No. of parts for issued order.
1. Search for the required wiring diagram from the drawing No. on the contents.
( Contents)
(Wiring diagram)
See contents.
See wiring diagram.
Article No. of pertinent
parts for issued
IDIAGRAM04-A01
IDIAGRAM03-A00

Page 4 MFTU-EJM1DE-BP-01W-00
2. When ordering the cable, find its No. starting with “N” from the wiring diagram.
<Example of order>
Example of order No.
N610063517AB
(Alphanumeric) No.
starting with “N” shown in the
wiring diagram
IDIAGRAM01-A01