MSR服务手册.pdf - 第104页
MSR 服务手册 5.4 NT 与 MMI 的安装步骤 5.4-1 D14SCC-84-0 10-A0 5.4 NT 与 与 与 与 MMI 的安装步 骤 的安装步骤 的安装步骤 的安装步骤 Sentence N o. D14 SCC-84-010- A0 在本章,说明如何在新 的 MMI 控制器( P12 1 )上安 装 NT 及 MMI 应用程序以及如何取得 MMI 记录 。 安装对象为没有安装任 何东西包括 OS 的计算机。讲 述…

MSR
服务手册
5.3 控制机器
D14SCC-W0-600-A0 5.3-4
= 备忘录 =

MSR
服务手册
5.4 NT 与 MMI 的安装步骤
5.4-1 D14SCC-84-010-A0
5.4 NT 与
与与
与 MMI 的安装步骤
的安装步骤的安装步骤
的安装步骤
Sentence No. D14SCC-84-010-A0
在本章,说明如何在新的 MMI 控制器(P121)上安装 NT 及 MMI 应用程序以及如何取得 MMI 记录。
安装对象为没有安装任何东西包括 OS 的计算机。讲述必要的操作方法。另外,本方法基于对 97/1/25 当时
的标准配置—装载有 Pentium133 的新控制器。使用 NT3.51 和 MMI 应用程序 Ver0.52 的情况。当不同于上
述配置时,在显示信息等详细步骤将有部分差异,会对该部分尽量加以注释。但基本方法相同,请参考阅读。
=确认
确认确认
确认=
文章中下划线处表示来自键盘的输入。
=确认
确认确认
确认=
面向海外出口的 Panasert 的 OS 也采用了日语版 WindowsNT。
因此,对英文文档也用日语版 WindowsNT 的画面进行说明。

MSR
服务手册
5.4 NT 与 MMI 的安装步骤
D14SCC-84-010-A0 5.4-2
5.4.1 NT与
与与
与MMI的安装步骤概要
的安装步骤概要的安装步骤概要
的安装步骤概要
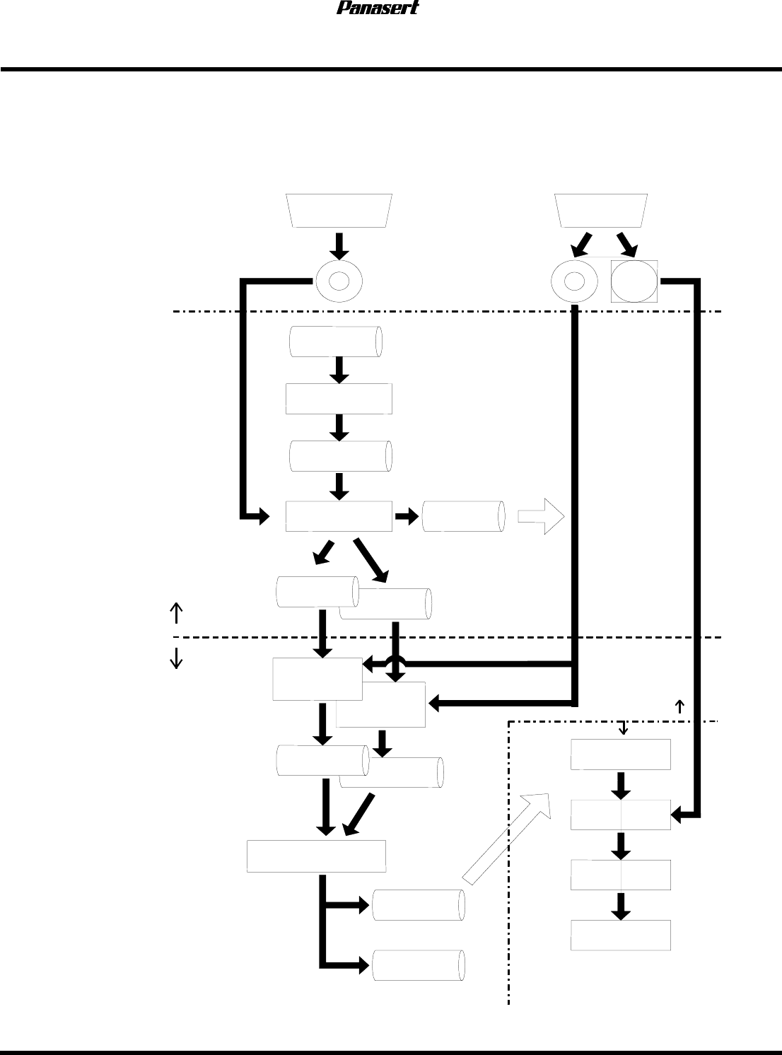
作业流程
作业流程作业流程
作业流程
控制机器制造
控制制造
[
主机磁盘制作
]
(技术部门担当)
[
设备用磁盘制作
]
(制造部门担当)
OS
主机共享
制作
MMI / MMC
主机制作
MMI
(
CD-ROM
)
MMC
(
FD
)
NT
(
CD-ROM
)
原始
HDD
(未格式化)
磁盘初始格式化
未安装
(格式化完毕)
NT
拷贝
(
Winnntp
)
NT
(
CS
部
门
构想
)
MMI
安装
安装安装
安装
应用切换
(
1
台
→
2
台)
NT MMI
(主体侧)
NT MMI
(MMI
(安装作业
)
(设备调整作业)
New MMI
启动
MMC
版本升级
设备参数调整
安装完毕
NT
NT
MMI
安装
安装安装
安装
NT MMI
NT MMI
(预备侧)
(主体
侧
)
(
预备侧
)