MSR服务手册.pdf - 第186页
MSR 服务手册 6.2 基板功能说明 6.2-25 D14SCC-85-450-A0 ► 规格 规格 规格 规格 HOST 用 1ch (240 0/4800/ 9600/1920 0bps) IPC 用 1ch (2400/48 00/960 0/19200bps ) 串联 I/O BCR 用 1c h ( 2400/48 00/960 0/19200bps ) 光 I/O 基局 1 回路 ( 边缘加入发生 ) 主操作盘用输出连接器…

MSR
服务手册
6.2 基板功能说明
D14SCC-85-450-A0 6.2-24
6.2.8 智能
智能智能
智能I/O基板功能说明
基板功能说明基板功能说明
基板功能说明
►型号
型号型号
型号
N1F8M11A (FS8000-M11-A)
►动作说明
动作说明动作说明
动作说明
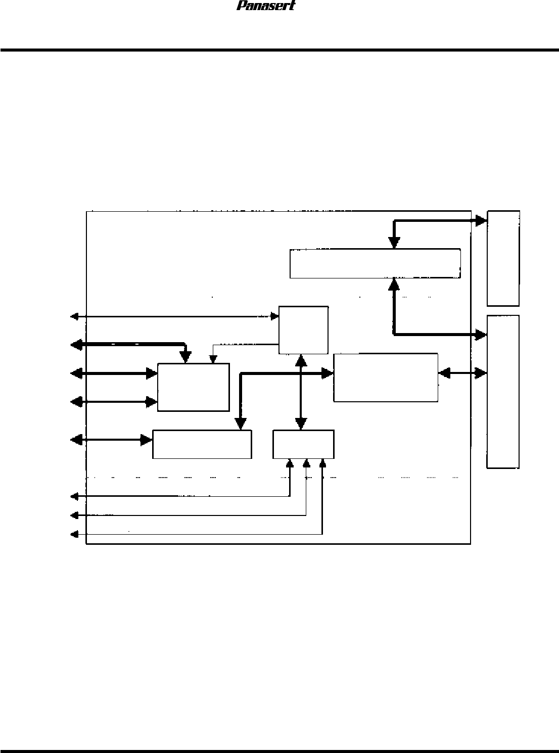
智能I/O板控制MMI、CPU外围的I/O(1回路的光I/O、3ch的RS232C)。
并且,通过内置的2端口板,把2根C-PCI总线连接到2端口存储器。
把从前面输入的KB/鼠标信号分配输出到2系统。
►块图
块图块图
块图
2
端口存
储
器
2kB
CPU
SIO
2
端口存
储
器
256kB
KB/TB
分配回路
光
I/O
·
IF
FAN.ALM/BAT.ERR/BAT.CHECK
KR/TR IN
KR/TR
KB/TB
RS232C
RS232C
RS232C
光回路
C
·
P
C
I
总
线
C
·
P
C
I
总
线

MSR
服务手册
6.2 基板功能说明
6.2-25 D14SCC-85-450-A0
►规格
规格规格
规格
HOST用 1ch (2400/4800/9600/19200bps)
IPC用 1ch (2400/4800/9600/19200bps)
串联I/O
BCR用 1ch (2400/4800/9600/19200bps)
光 I/O 基局1回路 (边缘加入发生)
主操作盘用输出连接器 1ch 键盘/跟踪球
后部操作盘用输出连接器 1ch
I/O
错误检测 电池出错/风扇·警告检测
电池·检查输出信号
存储器 256kB (64kB × 32bit)
中断 MMI 侧CPU方向1根
2端口
电源供给 MMI 侧提供 (仅为MMC侧供给时不可操作。)
=确认
确认确认
确认=
本基板对双列直插式开关以及跳接开关没有任何设定。

MSR
服务手册
6.2 基板功能说明
D14SCC-85-450-A0 6.2-26
6.2.9 VGA基板功能说明
基板功能说明基板功能说明
基板功能说明
►型号
型号型号
型号
N1F8711B (FA8000-711-B)
►动作说明
动作说明动作说明
动作说明
FDD/VGA板将来自CPU (PENT/CPCI-721/64-233-L512-0) 的FDD控制信号转换成RS422后,输出。
并且,通过来自CPU的信号来控制打印机。
把从前面输入的VGA用RGB信号分配输出到2系统。
►块图
块图块图
块图
打印机
RS422
RGB
RGB
RGB
RBG
分配回路
FDD/RS422
转换电
路
电
源
C
·
P
C
I
总
线
C
·
P
C
I
·
J
5
总
线
►规格
规格规格
规格
FDD
输出IF
电缆长度
RS422 interface
3m (Max.)
VGA
输入IF
输出IF
电缆长度
Analog RGB 1ch
Analog RGB 2ch
Output 5m (Max.)
打印机 输出IF 输出规格
=确认
确认确认
确认=
本基板对双列直插式开关以及跳接开关没有任何设定。