JM-10_EPU使用说明书 - 第135页
EPU 使用说明书 第 4 章 制作生产程序 4- 89 ・ 阈值、 边缘( M argin )的设置 阈值和容限的设 置将通过进行方向判 别 测定而输入最 佳值。 关于方向判别 测定, 请参阅 使用说明书第 4 章制作生 产程序 ( 4-5-4-2 章 测 量 )。 不能从 EPU 实施。 ・ 判别高度 即包装识别、倒 角识别时的元件高度 值。 元件最下面 为0, 元件上部 为 +值。 图 4-3-5-2-18 判别 高度示例 ・ 判…

EPU 使用说明书 第 4 章 制作生产程序
4-88
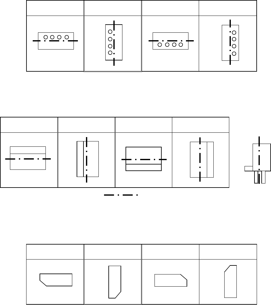
◆ 方向判别的正方向・反方向
以包装方式是 INS 散装的元件供应角度(参阅本书「4-1-5-2 章 (2)包装方式 7)的元件供
应角度」)作为基准,判别元件的供应方向。
・判别引脚时:
元件供应角度为 90°时,把引脚处于包装中心之左侧的元件作为正方向处理。
0°
90°
180°
270°
・判别包装时:
元件供应角度为 90°时,把包装凸出部处于中心之左侧的元件作为正方向处理。(与引
脚的位置无关)
0°
90°
180°
270°
侧面图
包装中心(含凸出部分) :
・判别倒角时:
元件供应角度为 90°时,以竖立长方形状中缺角部分位于下方的情况作为正方向。
0°
90°
180°
270°

EPU 使用说明书 第 4 章 制作生产程序
4-89
・阈值、边缘(Margin)的设置
阈值和容限的设置将通过进行方向判别测定而输入最佳值。
关于方向判别测定,请参阅使用说明书第 4 章制作生产程序(4-5-4-2 章 测量)。不能从
EPU 实施。
・判别高度
即包装识别、倒角识别时的元件高度值。元件最下面为0,元件上部为+值。
图 4-3-5-2-18 判别高度示例
・判别角度
即倒角识别时的元件角度值。
按输入的角度使 Head 旋转,进行方向判别。
判别角度是输入倒角的傾斜角度。
<判别角度输入示例>
在元件供应角度 90°的状态下缺角位于左边的元件,判别角度以-值输入斜度。
在元件供应角度 90°的状态下缺角位于右边的元件,判别角度以+值输入斜度。
由于缺角在右侧,判
别角度输入应+45 度
45 度
45 度
由于缺角在左侧,判
别角度输入应-45 度
判别高度 5.00
判别高度 0.00

EPU 使用说明书 第 4 章 制作生产程序
4-90
・吸取补正高度
仅能对吸取吸嘴设置的项目。
使用吸取吸嘴时,由于不知道吸取的是元件的哪个位置,所以进行方向判别时需要正确的
吸取位置信息。为此,要在以吸取补正高度进行的识别中求算元件与吸嘴的偏移量。
吸取补正高度的默认值是元件高度-0.3mm 的位置。
<吸取补正高度的输入示例>
◆不能判别元件方向的元件举例
1) 以包装部中心为基准,包装或引脚的宽度左右相同的元件不能判别。
判别高度
吸取补正高度
对吸取补正高度的元件中心和
吸嘴中心进行补正,以此作为
吸取了元件的中心
补正后的位置与判别高度的元
件中心作比较,进行方向判别
夹持吸嘴、吸取吸嘴均不能
×