00191025-01 - 第135页
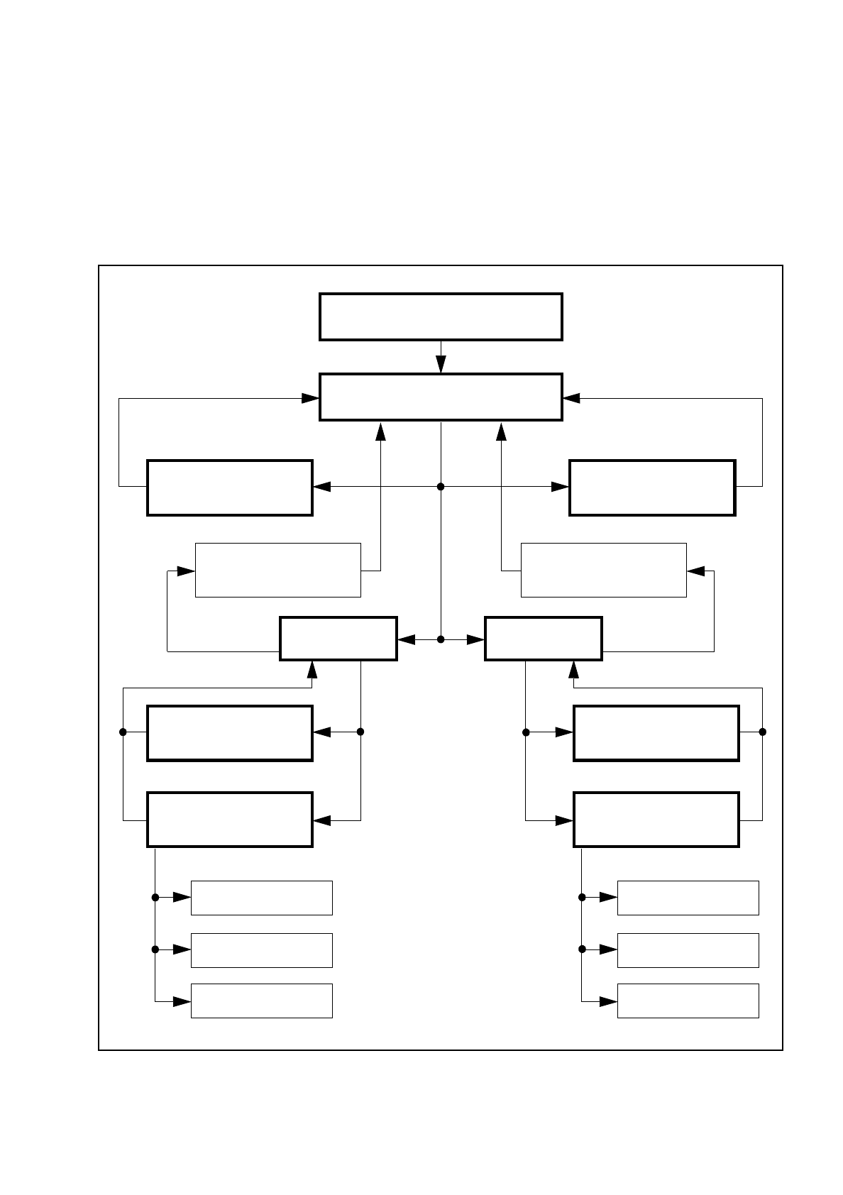
SIPLACE 80S/F/G User’s Manual 6 Single Functi ons Edition 07/97 from S oftware Version SR.010.xx 6.1 Introduction: Single Functions 6 - 3 6.1 Introduction: Single Functions 6.1.1 Flow diagram 80S Fig. 6. 1.1 Flow diagram…

6 Single Functions SIPLACE 80S/F/G User’s Manual
Edition 07/97 from Software Version SR.010.xx
6 - 2

SIPLACE 80S/F/G User’s Manual 6 Single Functions
Edition 07/97 from Software Version SR.010.xx 6.1 Introduction: Single Functions
6 - 3
6.1 Introduction: Single Functions
6.1.1 Flow diagram 80S
Fig. 6.1.1 Flow diagram: Single functions 80 S
Load
table program
Single functions menu
SIPLACE main menu
Transport functions
80S
Gantry 1 Gantry 2
Head reference run:
gantry 1
Head reference run:
gantry 2
Gantry functions
80S
Gantry functions
80S
Star head functions
80S
Star head functions
80S
Nozzle changer
Head functions
CRDL
Nozzle changer
Head functions
CRDL

6 Single Functions SIPLACE 80S/F/G User’s Manual
6.1 Introduction: Single Functions Edition 07/97 from Software Version SR.010.xx
6 - 4
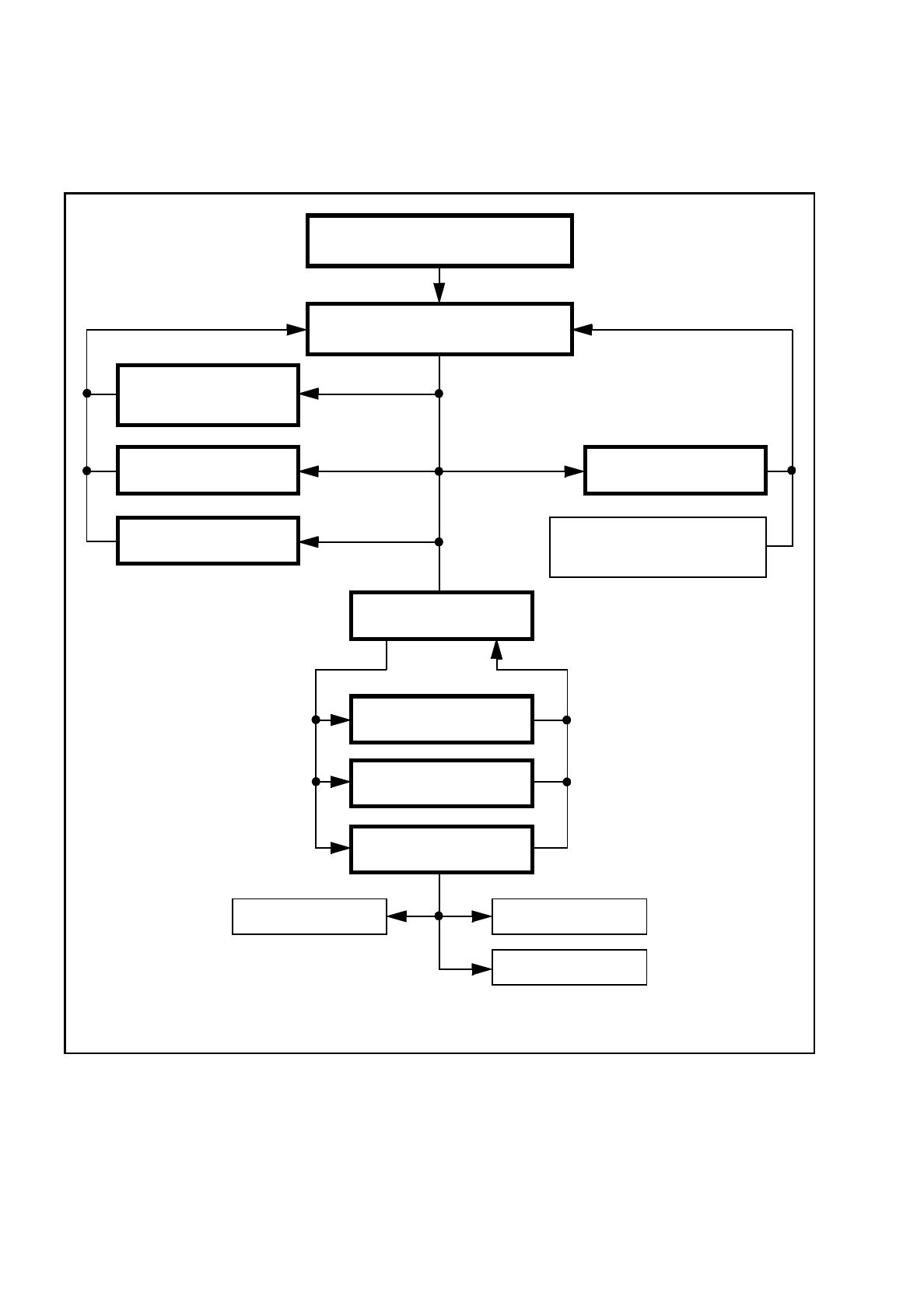
6.1.2 Flow diagram 80F
Fig. 6.1.2 Flow diagram: Single functions 80 F
Single functions menu
SIPLACE main menu
Transport functions
80F
Gantry 1
Head reference run: Gantry 1
(IC head and star head)
Nozzle changer
Head functions
Select WPC
WPC functions
Load table program
Gantry functions
IC head functions
Star head functions
CRDL tester