00191158-01 - 第60页
1 Käyttöturvallisuus Käyttöohje SIPLACE 80S-20/F4/F4-6/F5 Painos 03/98 CE FIN ohjelmaversiosta SR.404.xx 1.2 Turvallisuusvarusteet 1 - 20 1.2.5 Kosketussuoja komponenttipöytien asetuspaikoil la VAARA Edellyt yksenä käytt…

Käyttöohje SIPLACE 80S-20/F4/F4-6/F5 1 Käyttöturvallisuus
Painos 03/98 CE FIN ohjelmaversiosta SR.404.xx
1.2 Turvallisuusvarusteet
1 - 19
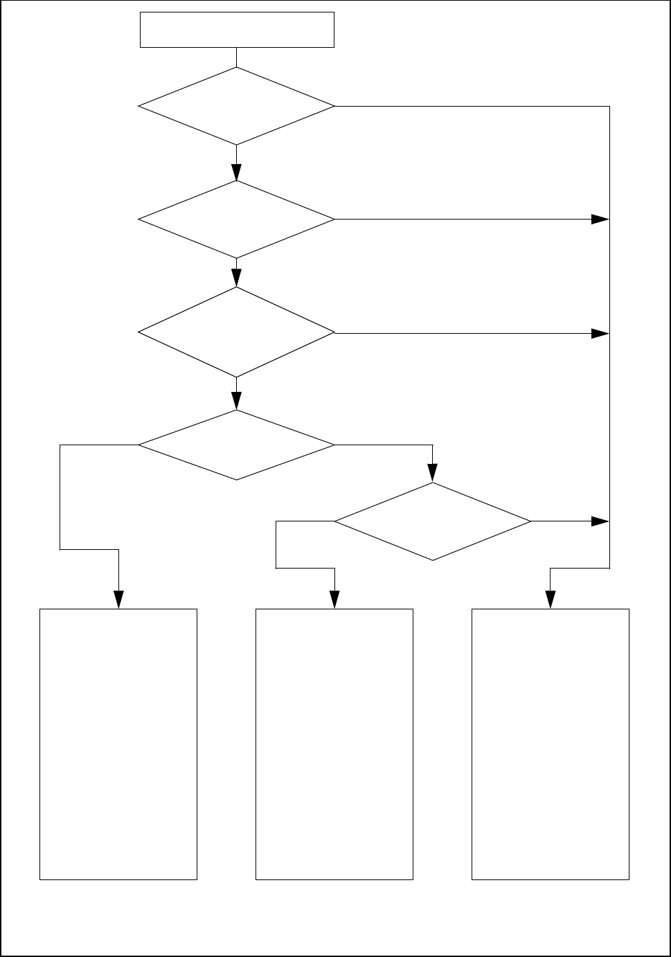
Kuva 1.2.5 SIPLACE 80S-20/F
4
/F
4
-6/’F
5
Turvallisuushionta
Käynnistys-kytkintä painettu
HÄTÄ-SEIS-kytkintä
painettu?
Suojakansi avattu ?
Varmistuslukko
suljettu (asentoI)?
Ei
Komponenttipöydän turval-
lisuushionta keskeytetty?
Kyllä
Ei
Ei
Kyllä
Kyllä
Ei
Aktiivinen
K1 *) Kyllä
K2 *) Kyllä
Jännite
y-akseli 100 V
x-akseli 100 V
Tähtiakseli 100 V
dp-akseli 30 V
z-akseli 30 V
Aktiivinen
Pl-kuljetus Kyllä
Pl-kiinnitys Kyllä
Leveydenasetus Kyllä
Pl-pysäyttäjä Kyllä
Nauhaleik.lait. Kyllä
Kyllä
Aktiivinen
K1 *) Ei
K2 *) Kyllä
Jännite
y-akseli 0 V
x-akseli 0 V
Tähtiakseli **) 10 V
dp-akseli 30 V
z-akseli 30 V
Aktiivinen
Pl-kuljetus Kyllä
Pl-kiinnitys Ei
Leveydenasetus Kyllä
Pl-pysäyttäjä Ei
Nauhaleik.lait. Ei
Aktiivinen
K1 *) Ei
K2 *) Ei
Jännite
y-akseli 0 V
x-akseli 0 V
Tähtiakseli **) 10 V
dp-akseli 30 V
z-akseli 30 V
Aktiivinen
Pl-kuljetus Ei
Pl-kiinnitys Ei
Leveydenasetus Ei
Pl-pysäyttäjä Ei
Nauhaleik.lait. Ei
*) K1, K2 Turvallisuusyhdistelmä
**) Maksimivirta rajoitetaan 4,7 Ohmin vastuksella.
Paineilma
min. 5,1 bar?
Kyllä
Ei

1 Käyttöturvallisuus Käyttöohje SIPLACE 80S-20/F4/F4-6/F5
Painos 03/98 CE FIN ohjelmaversiosta SR.404.xx
1.2 Turvallisuusvarusteet
1 - 20
1.2.5 Kosketussuoja komponenttipöytien asetuspaikoilla
VAARA
Edellytyksenä käyttöturvallisuudelle täytyy kaikki paikat olla varustettu kuljettimilla. Ellei aseteta käyttöön riit-
tävästi kuljettimia täytyy kuljettimen tilalle asettaa valekuljetin ("Dummy Feeder").
Tässä tapauksessa on käytettävissänne seuraavat muunnelmat:
Tuote nro 00116820-01 SIPLACE Kosketussuoja 1:lle paikalle
Tuote nro 00116821-01 SIPLACE Kosketussuoja 6-10:lle paikalle
Tuote nro 00116822-01 SIPLACE Kosketussuoja 11-20:lle paikalle
Kuva 1.2.6 Kosketussuoja
- Seloste kuvaan 1.2.6
1 Kosketussuoja 1:lle paikalle 2 Kosketussuoja 6-10:lle paikalle
3 Kosketussuoja 11-20:lle paikalle

Käyttöohje SIPLACE 80S-20/F4/F4-6/F5 1 Käyttöturvallisuus
Painos 03/98 CE FIN ohjelmaversiosta SR.404.xx
1.3 Jäännösjännitteet servosisääntyönnössä ja purkautumisajat automaatin päältäkytkennässä
1 - 21
1.3 Jäännösjännitteet servosisääntyönnössä ja
purkautumisajat automaatin päältäkytkennässä
HÄTÄ-SEIS-painiketta painettaessatai kytkettäessä automaatti pois päältä purkautuvat elektrolyyttikonden-
saattorit purkautumispiirilevyllä olevien kytkettävien vastusten ylitse (00308443-xx) lyhyessä ajassa vaaratto-
miin jäännösjännitteisiin.
Voit ottaa jännitteiden välioton jännitteenmittausyksikön mittausrasialla 001 - 009 servosisääntyönnössä.
VAARA
SIPLACE-perheen automaatteihin syötetään 3x400VAC ± 10%, 50/60Hz verkkojännite.
Tämän laitteiston osat johtavat hengenvaarallisia jännitteitä - myös pääkytkimen ollessa poiskytkettynä.
Asiaankuulumaton toiminta tämän automaatin kanssa voi siksi johtaa kuolemaan tai vakavaan loukkaantumi-
seen tai myös merkittäviin materiaalivaurioihin.
Noudata siksi voimassaolevia onnettomuudentorjunta- ja VDE-määräyksiä (erityisesti VDE 0113).
Ainoastaan vastaavan pätevyyden ja koulutuksen saanut henkilöstö saa avata jännitesyötön suojakannen.
Kuva 1.3.1 Jännitteenmittausyksikön mittausrasiat servosisäänsyötössä
kytkemättä kytketty
Servo-
sisäänsyöttö