00194614-08 Trainingsdoku. SG X-Serie_X4i SW70x (AL2)_EN - 第195页
Gantry Settings Anticrash Function for the A364 Axis Card 195 Student Guide SIPLACE X-Serie and X4I SW70x (AL2) Anticras h Function for the A364 Axis Card 6.3.3 Anticrash Function for the A364 Axis Card Anticras h Functi…

Gantry
PCB Boards on the Gantry Settings
Student Guide SIPLACE X-Serie and X4I SW70x (AL2) 194
Checking the DIP Switches
6.3.2.4 Checking the DIP Switches
DIP Switches on the Head Interfa ce
DIP Switches on the Head Interface
* Not all gantries may be available, depending on the machine type.
DIP Swit ch on th e Vision B oard (Digital Vers ion 02)
DIP Switch on the Vision Board (Digital Version 02)
* Not all gantries may be available, depending on the machine type.
S Gantry* Comments
1 2 3 4
1 OF
F
ON OF
F
ON P0 - Address switch 1 --> Gantry
2 OF
F
OF
F
ON ON P1 - Address switch 2 --> Gantry
3 ON ON ON ON CAN R - CAN terminator (always OFF for
TwinHead)
4 OF
F
OF
F
OF
F
OF
F
Boot - CAN processor 16 bit
5 OF
F
OF
F
OF
F
OF
F
Reset - CAN processor 16 bit
6 OF
F
OF
F
OF
F
OF
F
C0 - CAN Address switch
7 OF
F
OF
F
OF
F
OF
F
C1 - CAN Address switch
8 OF
F
OF
F
OF
F
OF
F
WPE - Write protect enable at the moment
OFF
CAUTION
Switch 3 (does not apply to X4I machines)
When using Head Modularity make sure that the terminating CAN resistor is set correctly. This
means, Switch 3 is set to ON for C&P and to OFF for the TwinHead.
S Gantry* Comments
1 2 3 4
1 OF
F
OF
F
OF
F
OF
F
Reset - CAN processor
2 OF
F
ON OF
F
ON PID0 address switch 1 -> gantry
3 OF
F
OF
F
ON ON PID1 address switch 2 -> gantry
4 OF
F
OF
F
OF
F
OF
F
CAN R - switch for the terminal resistor on
the CAN bus
5 ON ON ON ON Speed: ON = 1 Mbit/s, OFF = 500 Kbit/s
6 ON ON ON ON CAN ID - for X machine ON
Gantry
Settings Anticrash Function for the A364 Axis Card
195 Student Guide SIPLACE X-Serie and X4I SW70x (AL2)
Anticras h Function for the A364 Axis Card
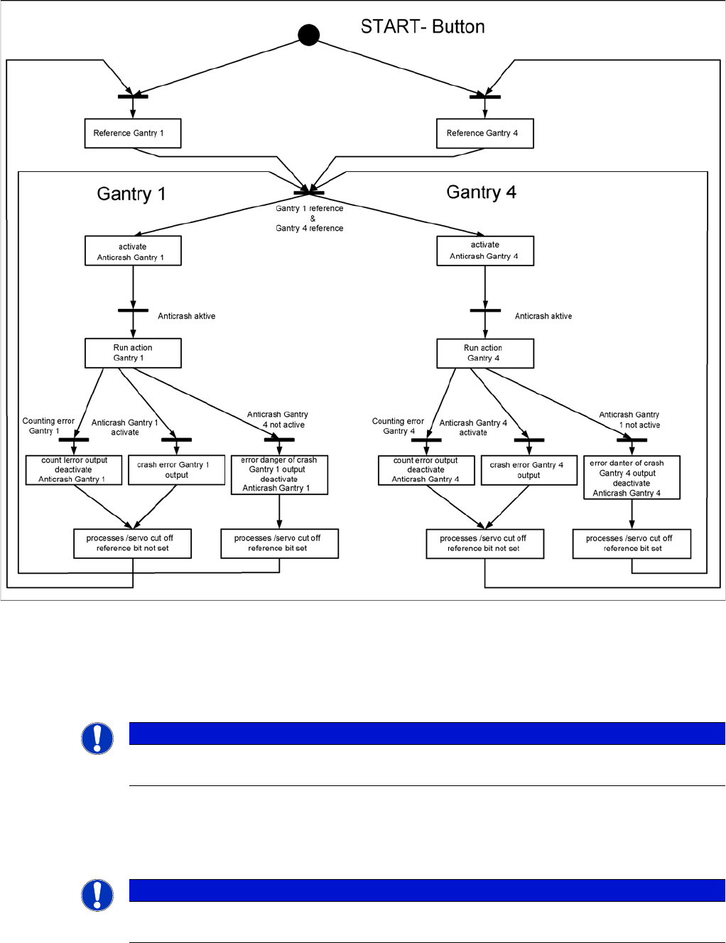
6.3.3 Anticrash Function for the A364 Axis Card
Anticras h Function for the A364
6.3.3.1 Anticrash Function for the A364
▪ The anticrash function is no longer provided by the anticrash board but instead by the A364 software
(application 1). This means that the proximity switches used to monitor the travel range and the
sensor for monitoring the gantry spacing are no longer required.
▪ Tasks:
– Monitoring the X and Y axis travel ranges
Evaluation of the actual position of the respective axis in the direction of the bumper, based on
the speed.
– Monitoring the distance of both Y axes in a placement area
Evaluation of the actual position of the own gantry and the partner gantry at gantry crash
monitoring.
– Count error monitoring of the gantry axis
Monitoring incoming count pulses (edge control) over time.
Anticras h Monitoring for t he A364
6.3.3.2 Anticrash Monitoring for the A364
The anticrash function is activated after the X/Y axes have been referenced. When the gantry axes are
referenced for the first time, anticrash monitoring is not active, which does not matter, due to the low
reference speed.
After this, the bit is set for the anticrash monitoring function and the actual position for the relevant
partner gantry is continuously communicated via the SPI Bus.
The following information is exchanged between the Y axes:
▪ Actual position and speed of the own gantry
▪ Status information (reference state, anticrash monitoring state ).
Error "Gantry Crash"
6.3.3.3 Error "Gantry Crash"
A “gantry crash” error is established by calculating the position difference and speed difference for both
axes. A gantry crash error is signaled via the axis card and the CAN Bus. The servo is released for both
axes and both need to be referenced again.
Count Error:
6.3.3.4 Count Error:
If the axis board detects a "fatal count error", the axis concerned will be released and the anticrash
function disabled. The other axis is informed of this in the status information and will also disable the
anticrash function. The released axis now needs to be referenced again.
after which the anticrash function will be re-enabled for both axes.

Gantry
Mechanical Adjustment of the Incremental Encoder Track Signals and Zero Pulse
Student Guide SIPLACE X-Serie and X4I SW70x (AL2) 196
Anticras h Function
6.3.3.5 Anticrash Function
Example of the anticrash function sequence in placement area 1
Mechanical Ad justment of th e Incremental Encoder
6.3.4 Mechanical Adjustment of the Incremental Encoder
The incremental encoders (read units) on the X and Y axis are adjusted mechanically to a distance of
0.4 mm +/- 0.1 mm to the incremental scale.
After this adjustment of the incremental encoder you have to check the zero pulse and track signals.
Track Signals and Zero Pulse
6.4 Track Signals and Zero Pulse
NOTICE
To set this distance, use one or more feeler gauges (small plastic disks) with a total thickness
of 0.4 mm.
NOTICE
Since 2007 a new read head is fitted. A larger measuring window allows you to reliably
compensate contaminants on the incremental scale (up to approx. 2.5 mm).