00194614-08 Trainingsdoku. SG X-Serie_X4i SW70x (AL2)_EN - 第93页
Communication and Control CAN Bus CAN Bus Structure 93 Student Guide SIPLACE X-Serie and X4I SW70x (AL2) CAN Bus Concept SiplaceX3 4.3.3.2 CAN Bus Concept SiplaceX3 CAN Bus overview SIPLACE X3 The place ment machi ne SIP…

Communication and Control
CAN Bus Structure CAN Bus
Student Guide SIPLACE X-Serie and X4I SW70x (AL2) 92
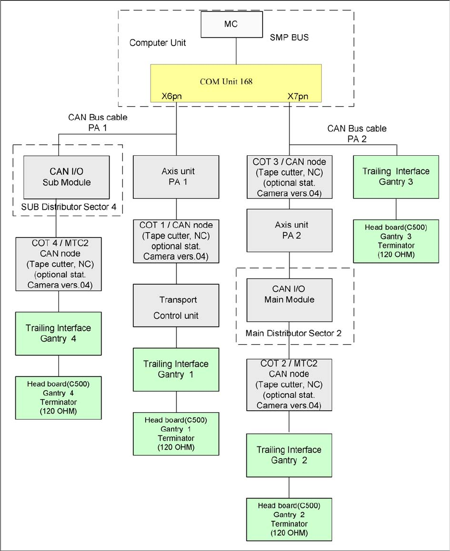
CAN Bus Concept Siplace X2
4.3.3.1 CAN Bus Concept Siplace X2
CAN Bus overall overview X2
The placement machine SIPLACE X2 uses a bus system with 1 Mbit/s transmission rate.The CAN: Bus
system begin at the Communication board and is split in 2 path. Every path is terminated by a 120 ohm
terminator on the head board at the individual placement head.
NOTICE
When the Twin head is mounted, the switch for the terminator on the head board (C500) must
be OFF.

Communication and Control
CAN Bus CAN Bus Structure
93 Student Guide SIPLACE X-Serie and X4I SW70x (AL2)
CAN Bus Concept SiplaceX3
4.3.3.2 CAN Bus Concept SiplaceX3
CAN Bus overview SIPLACE X3
The placement machine SIPLACE X3 uses a bus system with 1 Mbit/s transmission rate. The bus
system begins at the communication board and is split in 2 paths. Every path is terminated by a 120 ohm
terminator on the head board at the individual placement head.
NOTICE
When the Twin head is mounted, the switch for the terminator on the head board (C500) must
be OFF.

Communication and Control
CAN Bus Structure CAN Bus
Student Guide SIPLACE X-Serie and X4I SW70x (AL2) 94
CAN Bus Concept SiplaceX4
4.3.3.3 CAN Bus Concept SiplaceX4
CAN Bus overview SIPLACE X4
SMP = Small Micro Prozessor
The placement machine SIPLACE X4 uses a bus system with 1 Mbit/s transmission rate.The CAN: The
bus system begins at the communication board and is split in 2 paths. Every path is terminated by a 120
ohm terminator on the head board at the individual placement head.