00194614-08 Trainingsdoku. SG X-Serie_X4i SW70x (AL2)_EN - 第97页
Communication and Control CAN Bus CAN Bus Processor Board C&P Head 97 Student Guide SIPLACE X-Serie and X4I SW70x (AL2) ▪ Temperature sensors ▪ Gantry recognition (CFK02, CFK0 4, CFK06) One wire o verview a t an X3 –…

Communication and Control
CAN Bus Structure CAN Bus
Student Guide SIPLACE X-Serie and X4I SW70x (AL2) 96
subdistributor to the trailing interface. The master device for the one wire bus is installed on the main
and subdistributors. A kind of switch is located on the other units which require the one wire system (see
figure below). This switch opens and closes the communication path.
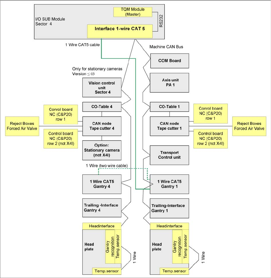
Components controlled with the one wire bus system:
▪ Temperature sensors
▪ Gantry recognition (CFK02, CFK04, CFK06)
Machine CAN Bus overview - SIPLACE X4I
CAT5 (category) - a twisted pair cable for signal transfer.
CAN-Bus Concept with One Wire Bus e.g. SiplaceX3
4.3.3.6 CAN-Bus Concept with One Wire Bus e.g. SiplaceX3
The SIPLACE HF/HF3 placement machine uses an additional bus system with the SW 505, which is
integrated into the CAN Bus cable --> One Wire Bus. In the SIPLACE X machine, the one wire bus is
integrated into a separate CAT5 cable, which leads through the machine, from the main or subdistributor
to the trailing interface. The master device for the one wire bus is installed on the main and
subdistributors. A kind of switch is located on the other units which require the one wire system (see
figure below). This switch opens and closes the communication path.
Components controlled with the one wire bus system:

Communication and Control
CAN Bus CAN Bus Processor Board C&P Head
97 Student Guide SIPLACE X-Serie and X4I SW70x (AL2)
▪ Temperature sensors
▪ Gantry recognition (CFK02, CFK04, CFK06)
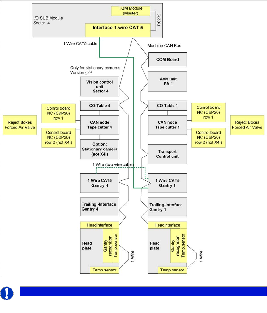
One wire overview at an X3 – PA1 with CAN node module
One wire overview at an X3 – PA1 with CAN node module
CAN Bus Processor Bo ard C&P Head
4.3.4 CAN Bus Processor Board C&P Head
Can bus processor board TQM 167 LC is mounted on the head board C500. The processor board is
used at different places in the machine. If the processor board is on the head board, the firmware on the
processor board will control the head-specific actuators and sensors.
NOTICE
After introduction of the CAN node module, the one wire bus is now only needed to check the
temperatures sensors.

Communication and Control
CAN Bus Processor Board C&P Head CAN Bus
Student Guide SIPLACE X-Serie and X4I SW70x (AL2) 98
CAN Bus-Controlled Functions on the C&P20A Head
4.3.4.1 CAN Bus-Controlled Functions on the C&P20A Head
Communication TQM module
The following overview shows various head functions, controlled by the CAN system. Thus, the CAN bus
controls the actuators and sensors of the C&P or CPP head.
NOTICE
The status of the 16 bit processor board is indicated on the 7-segment display.
Normal status on the display is: The dot "." in the display is flashing. (for description see Section
C&P or CPP head).