P-310-004(2_2)e - 第116页
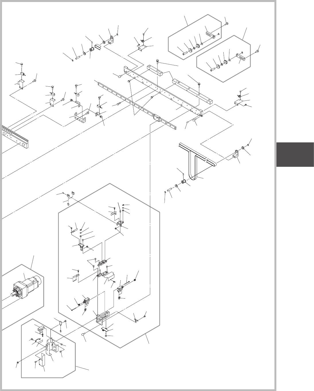
Fig. L1-A3 全体図3 P ARTS LA YOUT -3 1 104-004 228 227 226 225 222 224 230 229 341 348 340 356 368 361 377 381 343 361 380 376 359 217 215 212 217 215 212 344 208 361 310 352 31 1 380 376 359 380 376 359 380 376 359 348 347…

1104-004
Fig. L1
Fig. L1-A2
420
402
405
415
0921000R
0921000S
0921004R
0921000U
0921000Q
307
331
381
377
360
381
377
361
381
377
361
381
377
361
370
381
377
362
309
339
383
382
379
379
375
369
308
380
376
369
379
375
369
380
376
358
314
314
338
323
322
327
326
337
333
337
355
332
337
337
358
336
336
373
355
355
355
373
420
423
415
422
423
417
422
423
417
406
404
409
461
465
462
465
463
451
455
452
455
453
464
454
410
4 1 1
4 1 1
399
401
410
401
414
414
422
422
425
425
412
412
403
407
426
427
413
415
419
419
419
415
420
415
421
424
418
408
416
381
377
362
381
377
362
532
303
367
374
378
334
439
364
374
378
440
441
442
442
441
440
435
431
432
433
437
434
371
304
354
391
329
381
377
360
370
394
392
370
306
381
377
360
379
375
395
370
305
392
379
375
395
UNIT-11
Fig. L1
TRAVERSE J

Fig. L1-A3
全体図3
PARTS LAYOUT-3
1104-004
228
227
226
225
222
224
230
229
341
348
340
356
368
361
377
381
343
361
380
376
359
217
215
212
217
215
212
344
208
361
310
352
311
380
376
359
380
376
359
380
376
359
348
347
346
510
514
511
514
511
514
509
514
512
206
205
217
215
213
217
215
210
210
209
209
0921001N
0921004Z
0921004Y
542
528
524
519
541
543
544
545
546
547
216
214
211
253
258
255
257
256
239
238
234
231
233
237
237
236
235
251
254
216
214
211
246
246
246
246
246
233
253
260
246
259
265
266
264
263
266
257
257
261
262
261
266
260
266
266
262
266
266
266
241
242
241
240
240
246
246
245
244
243
09210005
221
223
19
225
19
232
252
272
651
276
276
384
380
376
357
Fig. L1
トラバースカート部
(JEDEC)
TRAVERSE CART SECTION(JEDEC)
UNIT-11
Fig. L1
TRAVERSE J

1104-004
Fig. L1
Fig. L1-A3
0921004Z
0921004Y
216
214
211
253
258
255
257
256
239
238
234
231
233
237
237
236
235
251
254
216
214
211
246
246
246
246
246
233
253
260
246
259
265
266
264
263
266
257
257
261
262
261
266
260
266
266
262
266
266
266
241
242
241
240
240
246
246
245
244
243
232
252
272
651
276
276
UNIT-11
Fig. L1
TRAVERSE J