P-310-004(2_2)e - 第25页
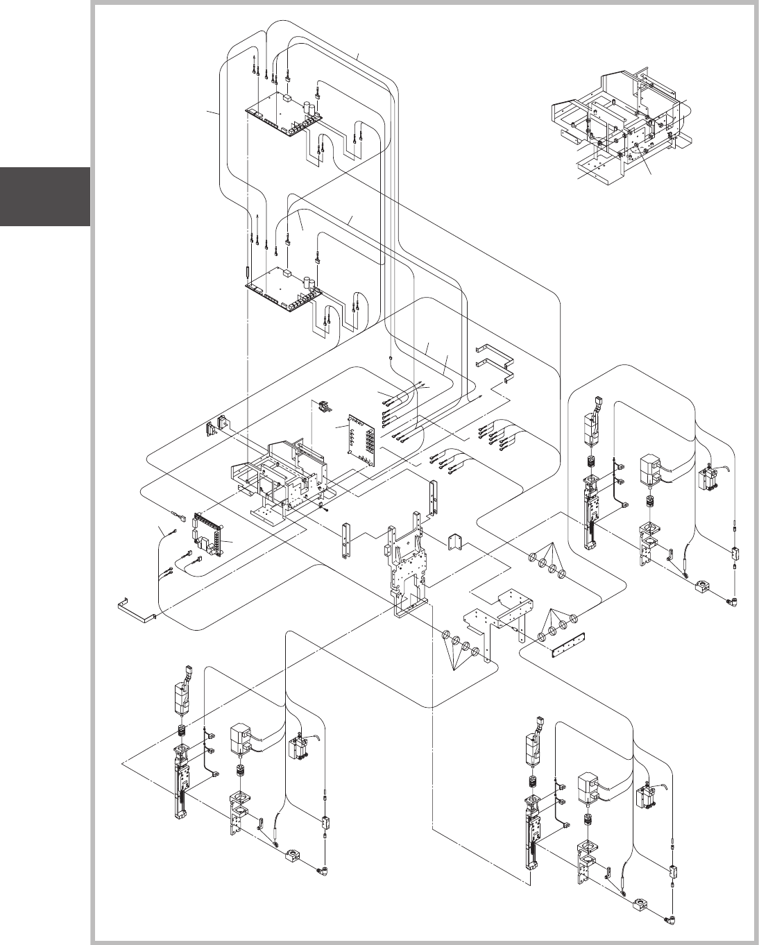
1 104-004 Fig. J1 09163900 HEAD UNIT 09163A03 HEAD ASSY BASE ASSY HEAD 1L ASSY 09163B00 09163C06 HEAD 2L ASSY 09163C07 HEAD 3L ASSY 09163C08 ELEC BOX ASSY 09163E00 P MANU ASSY 09163G01 P AR TS AIR PIPING 09163G00 P AR TS…

09163900
HEAD UNIT
09163A03
HEAD ASSY
BASE ASSY
HEAD 1L ASSY
09163B00
09163C06
HEAD 2L ASSY
09163C07
HEAD 3L ASSY
09163C08
ELEC BOX ASSY
09163E00
P
MANU ASSY
09163G01
PARTS
AIR PIPING
09163G00
PARTS
HEAD 1Z ASSY
09163D00
HEAD 2Z ASSY
09163D01
HEAD 3Z ASSY
09163D02
(Fig. J1-7 Key No.601-606)
(Fig. J1-7 Key No.611-615)
PARTS
(Fig. J1-1 Key No.1-47)
BLOCK ASSY
09163D0B
PARTS
NOZZLE ASSY
09163D09
PARTS
(Fig. J1-4 Key No.381-389)
(Fig. J1-5 Key No.461-472)
PARTS
(Fig. J1-2 Key No.101-165)
PARTS
(Fig. J1-3 Key No.201-216)
PARTS
(Fig. J1-3 Key No.201-216)
PARTS
(Fig. J1-3 Key No.201-216)
PARTS
(Fig. J1-4 Key No.301-376
Fig. J1-5 Key No.461-472
Fig. J1-6 Key No.531-575)
PARTS
(Fig. J1-2 Key No.1A1-1B4)
X1725
X1714
X1713
X1701
X1703
X1704
U17
CN1
CN2
CN3
CN4
CN10
CN17
CN18
CN25
X2808
X2805
X28X1
X2807
X2806
X2803
X2802
X2804
X28X2
U28
B01
B02
B04
B05
B07
X01
X02
CN8
CN4
CN1
CN2
CN3
CN5
CN6
CN7
X1411B
X141P3
X141P1
X1414D
X1414C
X14103
A141
CN1A
CN4A
CN4B
CN1B
CN4C
CN4D
CN3
CN5
CN3P
CN2A
CN2B
CN2C
CN2D
CNP2A
CNP2B
CNP2C
CNP2D
CNP1
41
X1451A
X145P3
X1454D
X145P1
X14503
A145
CN1A
CN4A
CN4B
CN1B
CN4C
CN4D
CN3
CN5
CN3P
CN2A
CN2B
CN2C
CN2D
CNP2A
CNP2B
CNP2C
CNP2D
CNP1
X1311B
X1311A
X131P1
X128X2
B309
X12501
B309
B308
X1250
X131P1
X1412A
X1412B
X141P2A
X141P2B
X2807A
X2805A
X2807B
X2805B
X2807C
X2805C
X2801A
X2802A
X2804A
X2801B
X2802B
X2804B
X2801C
X2802C
X2804C
42
43
43
X1452C
X1452D
X145P2C
X145P2D
160
154
157
156
151
152
155
153
158
163
162
Fig. J1-A2
全体図2
PARTS LAYOUT-2
Fig. J1
多機能ヘッド
MULTI-FUNCTIONAL HEAD
0912-002
UNIT-9
Fig. J1
HEAD 2

1104-004
Fig.
J1
09163900
HEAD UNIT
09163A03
HEAD ASSY
BASE ASSY
HEAD 1L ASSY
09163B00
09163C06
HEAD 2L ASSY
09163C07
HEAD 3L ASSY
09163C08
ELEC BOX ASSY
09163E00
P
MANU ASSY
09163G01
PARTS
AIR PIPING
09163G00
PARTS
HEAD 1Z ASSY
09163D00
HEAD 2Z ASSY
09163D01
HEAD 3Z ASSY
09163D02
(Fig. J1-7 Key No.601-606)
(Fig. J1-7 Key No.611-615)
PARTS
(Fig. J1-1 Key No.1-47)
BLOCK ASSY
09163D0B
PARTS
NOZZLE ASSY
09163D09
PARTS
(Fig. J1-4 Key No.381-389)
(Fig. J1-5 Key No.461-472)
PARTS
(Fig. J1-2 Key No.101-165)
PARTS
(Fig. J1-3 Key No.201-216)
PARTS
(Fig. J1-3 Key No.201-216)
PARTS
(Fig. J1-3 Key No.201-216)
PARTS
(Fig. J1-4 Key No.301-376
Fig. J1-5 Key No.461-472
Fig. J1-6 Key No.531-575)
PARTS
(Fig. J1-2 Key No.1A1-1B4)
Fig. J1-A2
UNIT-9
Fig. J1
HEAD 2

Fig. J1-1
カバー部
Cover Section
X1725
X1714
X1713
X1701
X1703
X1704
U17
M142(1L)
M141(1L)
B02
B04
B01
B05
B07
Y1718
Y1719
M142(2L)
M141(2L)
B02
B04
B01
B05
B07
Y1718
Y1719
M142(3L)
M141(3L)
B02
B04
B01
B05
B07
Y1718
Y1719
CN1
CN2
CN3
CN4
CN10
CN17
CN18
CN25
X2808
X2805
X28X1
X2807
X2806
X2803
X2802
X2804
X28X2
U28
B01
B02
B04
B05
B07
X01
X02
CN8
CN4
CN1
CN2
CN3
CN5
CN6
CN7
X1411B
X141P3
X141P1
X1414D
X1414C
X14103
A141
CN1A
CN4A
CN4B
CN1B
CN4C
CN4D
CN3
CN5
CN3P
CN2A
CN2B
CN2C
CN2D
CNP2A
CNP2B
CNP2C
CNP2D
CNP1
X1451A
X145P3
X1454D
X145P1
X14503
A145
CN1A
CN4A
CN4B
CN1B
CN4C
CN4D
CN3
CN5
CN3P
CN2A
CN2B
CN2C
CN2D
CNP2A
CNP2B
CNP2C
CNP2D
CNP1
X1311B
X1311A
X131P1
X128X2
B309
X12501
B309
B308
X1250
X131P1
X1412A
X1412B
X141P2A
X141P2B
X2807A
X2805A
X2807B
X2805B
X2807C
X2805C
X2801A
X2802A
X2804A
X2801B
X2802B
X2804B
X2801C
X2802C
X2804C
16
44
44
46
45
41
4
8
7
11
2
1
15
47
14
13
12
32
31
30
20
16
12
6
6
16
16
16
19
3
3
12
12
6
5
6
5
18
3
3
18
3
See Fig. J1-2
Key No.101
See Fig. J1-2
Key No.1A1
See Fig. J1-4
Key No.301
See Fig. J1-4
Key No.301
A141
A145
See Fig. J1-4
Key No.301
See Fig. J1-7
Key No.611
See Fig. J1-3
Key No.201
See Fig. J1-3
Key No.201
See Fig. J1-3
Key No.201
10
See Fig. J1-6
Key No.573
See Fig. J1-6
Key No.573
See Fig. J1-6
Key No.573
42
43
43
X1452C
X1452D
X145P2C
X145P2D
1104-004
Fig. J1
多機能ヘッド
MULTI-FUNCTIONAL HEAD
UNIT-9
Fig. J1
HEAD 2