P-310-004(2_2)e - 第27页
X1725 X1714 X1713 X1701 X1703 X1704 U17 M142(1L) M141(1L) B02 B04 B01 B05 B07 Y1718 Y1719 M142(2L) M141(2L) B02 B04 B01 B05 B07 Y1718 Y1719 M142(3L) M141(3L) B02 B04 B01 B05 B07 Y1718 Y1719 CN1 CN2 CN3 CN4 CN10 CN17 CN18…

Fig. J1-1
カバー部
Cover Section
X1725
X1714
X1713
X1701
X1703
X1704
U17
M142(1L)
M141(1L)
B02
B04
B01
B05
B07
Y1718
Y1719
M142(2L)
M141(2L)
B02
B04
B01
B05
B07
Y1718
Y1719
M142(3L)
M141(3L)
B02
B04
B01
B05
B07
Y1718
Y1719
CN1
CN2
CN3
CN4
CN10
CN17
CN18
CN25
X2808
X2805
X28X1
X2807
X2806
X2803
X2802
X2804
X28X2
U28
B01
B02
B04
B05
B07
X01
X02
CN8
CN4
CN1
CN2
CN3
CN5
CN6
CN7
X1411B
X141P3
X141P1
X1414D
X1414C
X14103
A141
CN1A
CN4A
CN4B
CN1B
CN4C
CN4D
CN3
CN5
CN3P
CN2A
CN2B
CN2C
CN2D
CNP2A
CNP2B
CNP2C
CNP2D
CNP1
X1451A
X145P3
X1454D
X145P1
X14503
A145
CN1A
CN4A
CN4B
CN1B
CN4C
CN4D
CN3
CN5
CN3P
CN2A
CN2B
CN2C
CN2D
CNP2A
CNP2B
CNP2C
CNP2D
CNP1
X1311B
X1311A
X131P1
X128X2
B309
X12501
B309
B308
X1250
X131P1
X1412A
X1412B
X141P2A
X141P2B
X2807A
X2805A
X2807B
X2805B
X2807C
X2805C
X2801A
X2802A
X2804A
X2801B
X2802B
X2804B
X2801C
X2802C
X2804C
16
44
44
46
45
41
4
8
7
11
2
1
15
47
14
13
12
32
31
30
20
16
12
6
6
16
16
16
19
3
3
12
12
6
5
6
5
18
3
3
18
3
See Fig. J1-2
Key No.101
See Fig. J1-2
Key No.1A1
See Fig. J1-4
Key No.301
See Fig. J1-4
Key No.301
A141
A145
See Fig. J1-4
Key No.301
See Fig. J1-7
Key No.611
See Fig. J1-3
Key No.201
See Fig. J1-3
Key No.201
See Fig. J1-3
Key No.201
10
See Fig. J1-6
Key No.573
See Fig. J1-6
Key No.573
See Fig. J1-6
Key No.573
42
43
43
X1452C
X1452D
X145P2C
X145P2D
1104-004
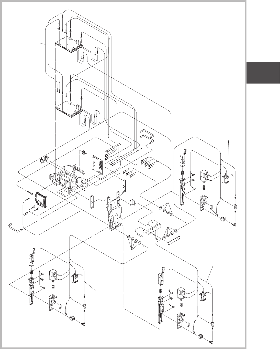
Fig. J1
多機能ヘッド
MULTI-FUNCTIONAL HEAD
UNIT-9
Fig. J1
HEAD 2

X1725
X1714
X1713
X1701
X1703
X1704
U17
M142(1L)
M141(1L)
B02
B04
B01
B05
B07
Y1718
Y1719
M142(2L)
M141(2L)
B02
B04
B01
B05
B07
Y1718
Y1719
M142(3L)
M141(3L)
B02
B04
B01
B05
B07
Y1718
Y1719
CN1
CN2
CN3
CN4
CN10
CN17
CN18
CN25
X2808
X2805
X28X1
X2807
X2806
X2803
X2802
X2804
X28X2
U28
B01
B02
B04
B05
B07
X01
X02
CN8
CN4
CN1
CN2
CN3
CN5
CN6
CN7
X1411B
X141P3
X141P1
X1414D
X1414C
X14103
A141
CN1A
CN4A
CN4B
CN1B
CN4C
CN4D
CN3
CN5
CN3P
CN2A
CN2B
CN2C
CN2D
CNP2A
CNP2B
CNP2C
CNP2D
CNP1
X1451A
X145P3
X1454D
X145P1
X14503
A145
CN1A
CN4A
CN4B
CN1B
CN4C
CN4D
CN3
CN5
CN3P
CN2A
CN2B
CN2C
CN2D
CNP2A
CNP2B
CNP2C
CNP2D
CNP1
X1311B
X1311A
X131P1
X128X2
B309
X12501
B309
B308
X1250
X131P1
X1412A
X1412B
X141P2A
X141P2B
X2807A
X2805A
X2807B
X2805B
X2807C
X2805C
X2801A
X2802A
X2804A
X2801B
X2802B
X2804B
X2801C
X2802C
X2804C
41
See Fig. J1-6
Key No.573
See Fig. J1-6
Key No.573
See Fig. J1-6
Key No.573
42
43
43
X1452C
X1452D
X145P2C
X145P2D
Fig. J1
1104-003
Fig. J1-1
UNIT-9
Fig. J1
HEAD 2

Key No. PART No. PART NAME Q’ty
REMARKS
NOTE
1 0916D707 BRACKET 1 1 1091603A03-001
2 0916D708 BRACKET 1 1 1091603A03-002
3 221AA103 ROHS_HEX-SCT 18 18 M4L14 SW+FW 1091603A03-003
4 0916D70L COVER 1 1 1091603A03-004
5 221AA106 ROHS_HEX-SCT 10 10 M4L10 SW+FW 1091603A03-005
6 221AA100 ROHS_HEX-SCT 6 6 M4L8 SW+FW 1091603A03-006
7 0916D70W SPACER 8 8 1091603A03-007
8 0916D70K PLATE 1 1 1091603A03-008
10 0916D70V SHEET 6 6 1091603A03-009
11 0916D718 COVER 1 1 1091603A03-011
12 221AA102 ROHS_HEX-SCT 8 8 M4L12 SW+FW 1091603A03-012
13 211FE409 BRACKET 1 1 1091603A03-013
14 211FE410 BRACKET 1 1 1091603A03-014
15 0916D716 COVER 1 1 1091603A03-015
16 221DA051 SEMS_PANHEADSCR 17 17 M3L6 1091603A03-016
18 221EA131 BU_HEX-SCT 18 18 BUTTAN M3L6 1091603A03-018
19 221AA203 BOLT_HEX-SCT(BLACK) 2 2 M3L10 1091603A03-019
20 221AA092 ROHS_HEX-SCT 8 8 M3L8 1091603A03-020
30 221FA005 NUT_HEX 8 8 M3 1091603A03-030
31 221HA003 WASHER 8 8 SW3 1091603A03-031
32 221HA103 WASHER 8 8 FW3 1091603A03-032
41 4W204932 CORD 1 1 1091603A03-041
42 0916D209 ACCESS_WIRING 30 30 1091603A03-042
43 0916D60A ACCESSORY_WIRING 10 10 1091603A03-043
44 4U240493 UNIT_DRIVER 2 2 1091603A03-044
45 211J1638 STAY 9 9 1091603A03-045
46 23N30632 WIRING 2 2 1091603A03-046
47 09163B01 NAME PLATE 1 1 1091603A03-047
Fig. J1-1
1104-004
Fig. J1
SIGMA-G5SA
SIGMA-G5SB
SIGMA-G5SC
SIGMA-G5SD
UNIT-9
Fig. J1
HEAD 2