00192476-03 - 第76页
2 Üzembiztonság Üzemeltetési útmutató S IPLACE HS-50 2.2 Biztonsági el ő írások Software-verzió: SR.50x.xx Kiadás: 01/2006 HU 76 2.2.4.2 A jelz ő kör k iépítése A burko lat hat jelz ő k ontaktu sa párhu zamos an ka pcso …

Üzemeltetési útmutató SIPLACE HS-50 2 Üzembiztonság
Software-verzió: SR.50x.xx Kiadás: 01/2006 HU 2.2 Biztonsági előírások
75
(2. poz. 2.2 - 6 ábra) 2
A nyomógombbal emelheti a cserélhető alkatrészadagoló asztallapját illetve süllyesztheti le. A
nyomógombot csak akkor működtesse, ha a beültetőfej az alkatrészasztal területét elhagyta, és
a gomb borítólapkája nyitva van. Az AR-asztalváltás után a gomb feletti borítólapkát ismét le kell
zárni. 2
– Ha a lapka zárva van, a biztonsági áramkörök kontaktusai zárnak, és a jelzőkontaktus kinyit.
A berendezés üzemkész.
– Nyitott lapkánál a biztonsági áramkör megszakad, és a jelzőkontaktus zár. A képernyőn egy
hibaüzenet jelentkezik, amely a borítólapka lezárását írja elő. Ezután lehet a berendezést az
indítógombbal elindítani.
Szünetmentes áramellátás (USV), Állomás-számítógép (3. poz. 2.2 - 6 ábra) 2
Az USV és az állomás-számítógép a bemeneti szállítószalag alatt található. 2
FIGYELEM! Tartsa be az életveszélyes feszültségekre vonatkozó biztonsági
utasításokat, amikor is az automata be van kapcsolva. 2
2.2.4 Biztonsági- és jelzőkör
2.2.4.1 A biztonsági áramkör kiépítése
A következő kontaktusok vannak sorban zárva, és alkotnak : 2
– A négy védőburkolat-kapcsoló zárókontaktusa
– Az összes NYÁK szállítószalag burkolatának zárókontaktusa
– Az összes VÉSZ-LEÁLLÍTÓ nyomógomb zárókontaktusa
– A négy cserélhető alkatrészadagoló asztal zárókontaktusa
– A cserélhető alkatrészadagoló asztal emelésére illetve süllyesztésére szolgáló
nyomógombokat borító négy borítólapka zárókontaktusa
– A kombinált védő-biztonsági rendszer, az BK 2-es és 3-as csatornája
A biztonsági hurok zárva, a 24 V DC található az BK 2-es és 3-as csatornáján. Egyidejüleg a
hálózatellenőrző zöld LED és a 2-es és 3-as csatorna zöld LED-je világít. 2
2 Üzembiztonság Üzemeltetési útmutató SIPLACE HS-50
2.2 Biztonsági előírások Software-verzió: SR.50x.xx Kiadás: 01/2006 HU
76
2.2.4.2 A jelzőkör kiépítése
A burkolat hat jelzőkontaktusa párhuzamosan kapcsol, egy jelzőkört "M-Burkolat"-alkot. Ha egy
vagy több burkolat nyitva van, a kontaktus zár - a 24 V-os-jel kerül a CAN-Bus-ra és jelzi, hogy a
burkolatok egyike nyitva van. 2
A VÉSZ-LEÁLLÍTÓ nyomógomb két jelzőkontaktusa párhuzamosan kapcsol és egy jelzőkört
"M-VÉSZ-KI-nyomógomb" alkot. Működtetett VÉSZ-LEÁLLÍTÓ nyomógomb a 24 V-os-jelet ad a
CAN-Bus-ra és jelzi, hogy a VÉSZ-LEÁLLÍTÓ nyomógombok egyike nyitva van. 2
A négy nyomógomb fedő lapka jelzőkontaktusa párhuzamosan kapcsol. Az "M-lapka" jelzőkört
alkotva. Ha egy vagy több lapka felnyílik, egy 24 V-os-jel kerül a CAN-Bus-ra és jelzi, hogy a
lapkák egyike nincs zárva. 2
A cserélhető alkatrészadagoló asztal négy jelzőkontaktusa sorba van kötve, és az"M-
alkatrészasztal" jelzőkört alkot. Ha egy cserélhető alkatrészadagoló asztal hiányzik, egy 0 V-jel
kerül a CAN-Bus-ra. Ha az összes asztal csatlakoztatva van, egy kb. 16 V-os jel keletkezik. 2
2.2.4.3 A biztonsági áramkör funkció leírása
Hogy az automata elindulhasson, vagy működhessen, a következő műveleteket kell elvégezni: 2
– mind a négy cserélhető alkatrészadagoló asztalt csatlakoztatni kell, és be kell kötni.
– az összes burkolatnak - négy darab a portáloknál és egy a NYÁK-behordó-szalagnál illetve a
kihordó-szalagnál zártnak kell lennie.
– mindegyik VÉSZ-LEÁLLÍTÓ nyomógombnak kireteszeltnek kell lennie
– A cserélhető alkatrészadagoló asztal emelésére illetve süllyesztésére szolgáló
nyomógombokat borító négy borítólapkának zárva kell lennie
– a minimális üzemi nyomásnak meg kell lennie.
– a program beadásnak eredményesnek kell lennie. Ezáltal a biztonsági áramkör aktivált lesz.
– Az áramellátástól 24 V lesz az indítógombon és a kombinált védő-biztonsági rendszeren
továbbítva.
– Ha most egyszer az indítógombot megnyomjuk, a kombinált védő-biztonsági rendszer, az BK
bekapcsol és aktiválja a következő komponenseket:
– A portáltengelyek szervo-erősítőjének közbülső körfeszültsége 200 V
– A csillag-tengelyek közbülső körfeszültsége 100 V
– 230 V A asztalemelő-motor üzemi feszültsége
– A szervo-fiók egy "Szervo engedélyező" - jelet kap a szervo-erősítőnek
– 34 V üzemi feszültség lesz a cserélhető alkatrészadagoló asztalnak továbbítva
– 24 V üzemi feszültség lesz a hulladékhevedervágó berendezésnek továbbítva.
Ezzel a berendezés üzemkész. 2

Üzemeltetési útmutató SIPLACE HS-50 2 Üzembiztonság
Software-verzió: SR.50x.xx Kiadás: 01/2006 HU 2.2 Biztonsági előírások
77
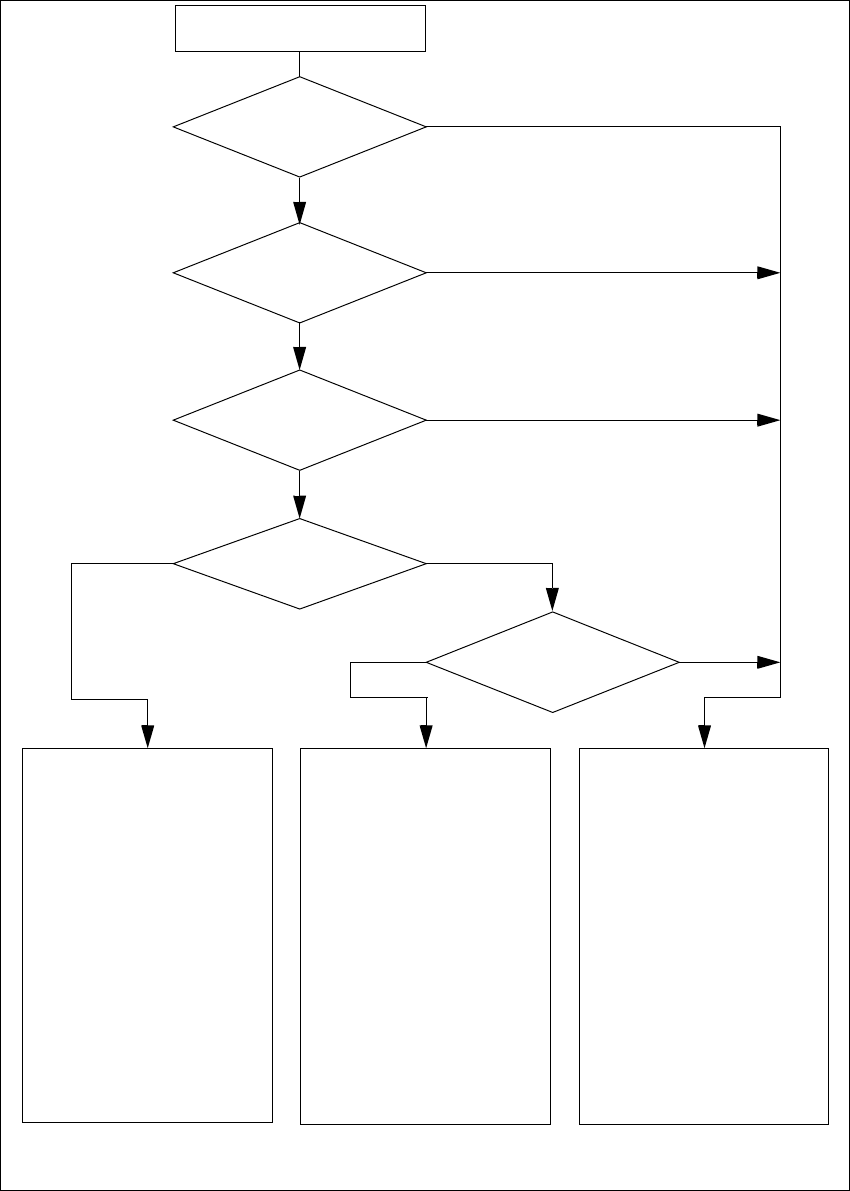
2
2.2 - 7 ábra Biztonsági hurkok HS-50
Nem
Az indító gomb le van nyomva.
A VÉSZ-LEÁLLÍTÓ-gomb le
van nyomva?
A védő fedél nyitva van?
A kulcsos kapcsoló
le van zárva (állás: I)?
Nem
A biztonsági hurok
meg van szakadva az AR-
asztalnál?
Igen
Nem
Nem
Igen
Igen
Nem
Aktív
BK*) igen
Feszültség
Y-tengely 200 V
X-tengely 200 V
Csillag-tengely 100 V
DP-tengely 30 V
Z-tengely 30 V
Aktív
NYÁK-továbbítás igen
NYÁK-befogás igen
Szélességbeállítás igen
NYÁK-stopper igen
Emelőasztal igen
Hevedervágó ber. igen
Igen
Aktív
BK*) nem
Feszültség
Y-tengely 0 V
X-tengely 0 V
Csillag-tengely 6 V
DP-tengely 30 V
Z-tengely 30 V
Aktív
NYÁK-továbbítás igen
NYÁK-befogás nem
Szélességbeállítás igen
NYÁK stopper nem
Emelőasztal nem
Hevedervágó ber. nem
Aktív
BK*) nem
Feszültség
Y-tengely 0 V
X-tengely 0 V
Csillag-tengely 10 V
DP-tengely 30 V
Z-tengely 30 V
Aktív
NYÁK-továbbítás nem
NYÁK-befogás nem
Szélességbeállítás nem
NYÁK stopper nem
Emelőasztal nem
Hevedervágó ber. nem
*) BK biztonsági kombináció
A sűrített levegő
min. 5,0 bar?
Igen