SM411 Service Manual(CHI) - 第366页
Samsung Component Placer SM41 1 Service Manual 6-34 6.4.2. Sensor 代表替换事例 传感器工作不良 6.4.2.1. 必要工具 T W rench ( 其他提供工具 ) or Hex W ren ch 6.4.2.2. Sensor 替换次序 1. 请按异常停止开关确保安全后进 行作业。 2. 要检点正常工作与否的 Se nsor 感知或非感知状态下,在 Axis S…

X-Y Frame
6-33
Board上的LED状态转换(ON/OFF)检查
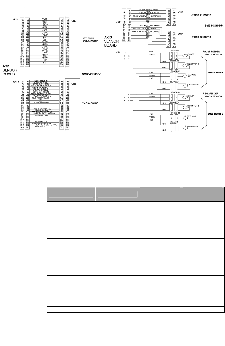
Table 6-1. The definition for the state of LED on the axis sensor board.
。
Mark Definition
Sensor 感知时
LED 状态
Sensor 非感知
时LED 状态
LED 1 Y11H Y11-HOME On Off
LED 2 Y11PL Y 11+LIMIT Off On
LED 3 Y1NL Y 11–LIMIT Off On
LED 4 Y21-H Y21-HOME On Off
LED 5 Y21-PL Y21 +LIMIT Off On
LED 6 Y21-RL Y21–LIMIT Off On
LED 7 WDH PCB IN # 1 On On
LED 8 WDP PCB IN # 2 On On
LED 9 WDM Board out # 1 On On
LED 10 Z1H Front Work # 1 On Off
LED 11 Z2H Rear Work # 1 On Off
LED 12 Z3H PCB out # 1 On Off
LED 13 Z4H PCB out #2 On Off
LED 14 Z5H Board out # 1 On Off
LED 15 Z6H Board out # 2 On Off
LED 16 SWH Rear Work # 2 On Off
LED 17 R12H Reserve # 1 On Off
LED 18 R34H Reserve # 2 On Off

Samsung Component Placer SM411 Service Manual
6-34
6.4.2. Sensor 代表替换事例
传感器工作不良
6.4.2.1. 必要工具
T Wrench (其他提供工具) or Hex Wrench
6.4.2.2. Sensor 替换次序
1. 请按异常停止开关确保安全后进行作业。
2. 要检点正常工作与否的Sensor感知或非感知状态下,在Axis Sensor Board上确
认与此相应的LED的开/关与否。 (“Table 6-2. The definition for the state of LED
on the axis sensor board.” 参考)
3. Sensor 工作不良时替换。
4. 同样地执行 “6.2.1.3 Motor & Ball Screw
替换次序
” 的 X轴电动机替换次序
No.8。
5. 基准点示教完毕后,为了确认是否正常贴装部件,请执行测试。

X-Y Frame
6-35
6.5. X-Y Frame Flat Cable
6.5.1. X-Y Frame Flat Cable 代表替换事例
电动机异常工作及工作不能
轴传感器工作不能
6.5.2. 必要工具
(+), (-) Driver (其他提供工具)
6.5.3. X-Y Frame Flat Cable 替换次序
1. 请正常关闭PC后,关闭设备前面的Main Switch。
2. 在Y2 frame上的Flat Cable Connector Panel分离所要替换的Cable。
Main Switch 关闭方
向(逆时针方向)