00194313-03 - 第91页
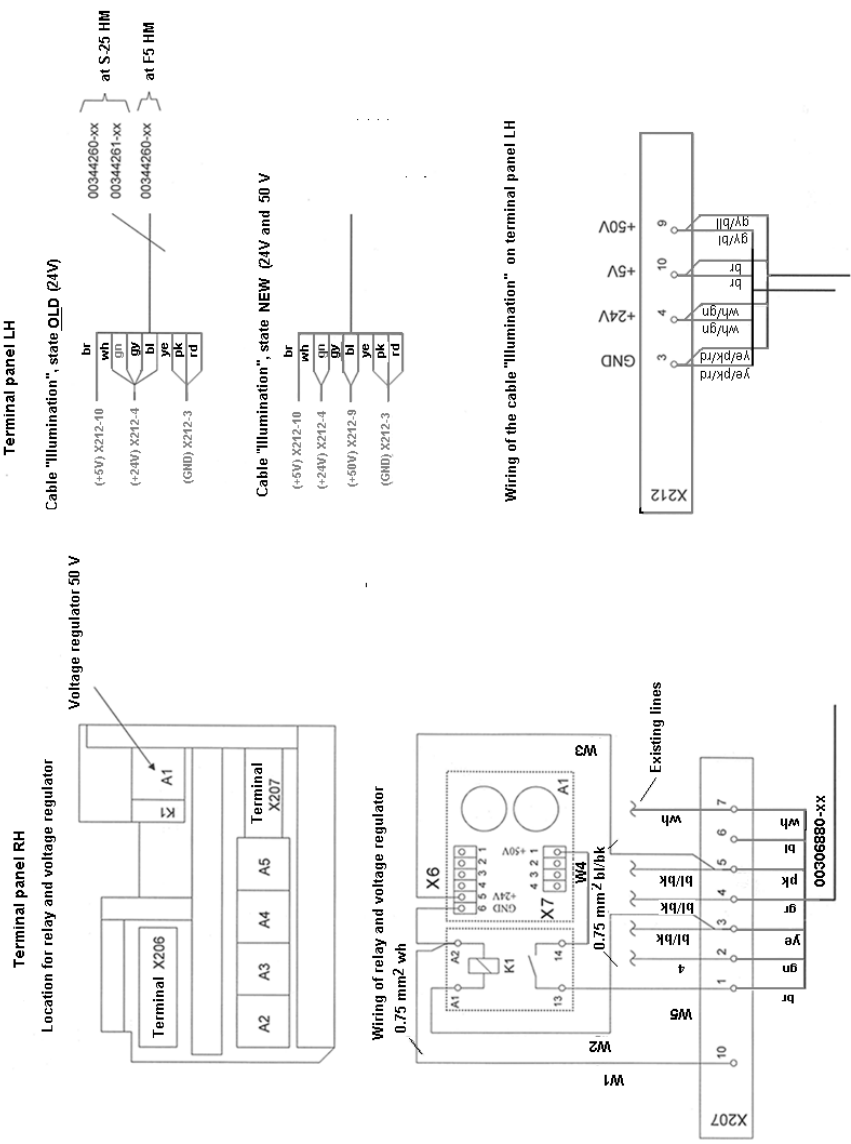
SIPLACE S-25 HM / S-27 HM 2 Assembly Inst ructions for PCB Camera, Multicolor 02/2007 Edition 2.13 Attachments: PCBs, Cables and Circuit Diagrams 91 2 Fig. 2.13.5 Circuit Diagr . Vision Board, Modular: Conn ect. PCB Came…

2 Assembly Instructions for PCB Camera, Multicolor SIPLACE S-25 HM / S-27 HM
2.13 Attachments: PCBs, Cables and Circuit Diagrams 02/2007 Edition
90
2
Fig. 2.13.4 Circuit Diagr. Vision Board, Modular: Connection of Old PCB Camera and Oblique Illuminat.

SIPLACE S-25 HM / S-27 HM 2 Assembly Instructions for PCB Camera, Multicolor
02/2007 Edition 2.13 Attachments: PCBs, Cables and Circuit Diagrams
91
2
Fig. 2.13.5 Circuit Diagr. Vision Board, Modular: Connect. PCB Camera (Normal Illuminat.) or Multicolor
PCB camera (normal illumination)
or of the PCB camera Multicolor
Cable "Illumination" of the subgantry

2 Assembly Instructions for PCB Camera, Multicolor SIPLACE S-25 HM / S-27 HM
2.13 Attachments: PCBs, Cables and Circuit Diagrams 02/2007 Edition
92
2.13.2 Circuit Diagrams for Assembly on S-25 HM
2
Fig. 2.13.6 S-25 HM: Assembly the Voltage Module, 50 V, Circuit Diagram 00357863-010101LD3