KE-2070_KE-2080_KE-2080R-Rev18 - 第165页
- 158 - NOTE( 注記 ) #01....FOR OPTIONAL PARTS( 2070) オプション部品(2070) #02....FOR OPTIONAL PARTS(2080,2080R) オプション部品(2080,2080 R) REF.NO NOTE PART NO D E S C R I P T I O N 品 名 Qty 1 #01 400-61126 VACUUM CABLE ASM 70 バキュームケーブル…

- 157 -
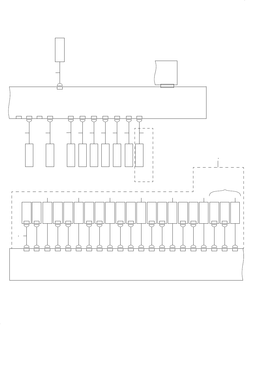
79. SYSTEM DIAGRAM (HEAD UNIT 2)
SYSTEM DIAGRAM(HEAD UNIT 2)
80P
7-3D
HEAD MAIN
PCB(2/2)
CN34 CN23
8-2D
8-4A
Z2 VAC SV
Z1 VAC
SENSOR
VACUUM CABLE ASM 70
VACUUM CABLE ASM 80
ONLY KE-2080
ONLY KE-2080
Z7 VAC
SENSOR
CN7
Z7 BLW SV
CN7
Z7 VAC SV
CN14CN14
CN33CN33
CN26
CN25
CN23
CN22
CN21
CN20
CN18
CN16
CN17
CN15
E2S-W23
E2S-W23
E2S-W23
E2S-W23
E2S-W23
E2S-W23
E2S-W23
D-M9NL
D-M9NL
HEAD RELAY
PCB(2/2)
CN19
NOZZLE UP SV
CN19
CN18
NOZZLE DOWN
SENSOR R
CN16
NOZZLE DOWN
SENSOR L
CN26
CN25
CN24
CN23
CN22
CN21
Z7 SLOW DOWN
SENSOR
Z6 SLOW DOWN
SENSOR
Z5 SLOW DOWN
SENSOR
Z4 SLOW DOWN
SENSOR
Z3 SLOW DOWN
SENSOR
Z2 SLOW DOWN
SENSOR
CN20
Z1 SLOW DOWN
SENSOR
Z6 VAC
SENSOR
CN6
Z6 BLW SV
CN6
Z6 VAC SV
CN13CN13
CN32CN32
Z5 VAC
SENSOR
CN5
Z5 BLW SV
CN5
Z5 VAC SV
CN12CN12
CN31CN31
Z4 VAC
SENSOR
CN4
Z4 BLW SV
CN4
Z4 VAC SV
CN11CN11
CN30
CN30
Z3 VAC
SENSOR
CN3
Z3 BLW SV
CN3
Z3 VAC SV
CN10CN10
CN29CN29
Z2 VAC
SENSOR
CN2
Z2 BLW SV
CN2
CN9CN9
CN28CN28
CN1
Z1 BLW SV
CN1
Z1 VAC SV
CN8CN8
CN27CN27
HEAD RELAY
PCB (1/2)
(VACUUM PUMP OPTION)
1 2
3
4
10 11 5 6 7 8 9
20 21
12
13 14 15 16 17 18
19

- 158 -
NOTE( 注記 ) #01....FOR OPTIONAL PARTS(2070) オプション部品(2070)
#02....FOR OPTIONAL PARTS(2080,2080R) オプション部品(2080,2080 R)
REF.NO NOTE PART NO D E S C R I P T I O N
品 名
Qty
1
#01
400-61126 VACUUM CABLE ASM 70
バキュームケーブル組70
1
2
#02
400-61127 VACUUM CABLE ASM 80
バキュームケーブル組80
1
3
#01
400-45481 VACUUM SV CAVLE 70 ASM
バキュームSVケーブル70組
(1)
4
#02
400-45483 VACUUM SV CAVLE 80 ASM
バキュームSVケーブル80組
(1)
5 400-45473 Z3 EJECTOR ASM
Z3エジェクタ組
(1)
6 400-45474 Z4 EJECTOR ASM
Z4エジェクタ組
(1)
7 400-45475 Z5 EJECTOR ASM
Z5エジェクタ組
(1)
8 400-45476 Z6 EJECTOR ASM
Z6エジェクタ組
(1)
9
#02
400-45477 Z7 EJECTOR ASM
Z7エジェクタ組
(1)
10 400-45471 Z1 EJECTOR ASM
Z1エジェクタ組
(1)
11 400-45472 Z2 EJECTOR ASM
Z2エジェクタ組
(1)
12 400-45462 Z1 SLOW DOWN SENSOR ASM
Z1スローダウンセンサ組
1
13 400-45464 Z2 SLOW DOWN SENSOR ASM
Z2スローダウンセンサ組
1
14 400-45465 Z3 SLOW DOWN SENSOR ASM
Z3スローダウンセンサ組
1
15 400-45466 Z4 SLOW DOWN SENSOR ASM
Z4スローダウンセンサ組
1
16 400-45468 Z5 SLOW DOWN SENSOR ASM
Z5スローダウンセンサ組
1
17 400-45469 Z6 SLOW DOWN SENSOR ASM
Z6スローダウンセンサ組
1
18
#02
400-45470 Z7 SLOW DOWN SENSOR ASM
Z7スローダウンセンサ組
1
19 400-45461 NOZZLE UP SV ASM
ノズルアップSV組
1
20 400-45458 NOZZLE DOWN SENSOR L ASM
ノズルダウンセンサL組
1
21 400-45460 NOZZLE DOWN SENSOR R ASM
ノズルダウンセンサR組
1

- 159 -
80. SYSTEM DIAGRAM (BASE FEEDER)
SYSTEM DIAGRAM(BASE FEEDER)
1-2C
CH2R
CN1F
1-5C
15-2D
15-2D
9-1C
15-1B
I/O CONTROL
PCB(4/5)
CN3LS4-3CN1 CN521R
(R3-2)
LED PCB
CN1CN541
(R3-1)
LED PCB
CN1CN551
CN2
(1/2)
CN502
(R2-2)
LED PCB
CN1
CN561
(R2-1)
LED PCB
CN1
CN571
CN3
(1/2)
CN503
I/O CONTROL
PCB(3/5)
CN2LS4-2
CN521F
CN1
7-1B
9-3D
(F1-1)
LED PCB
CN1CN541
(F1-2)
LED PCB
CN1CN551
CN2
(1/2)
CN502
(F2-1)
LED PCB
CN1CN561
(F2-2)
LED PCB
CN1CN571
CN3
(1/2)
CN503
RFID E
F11E
CN04SL
CN4SR
CN4SL
CN4SCH4 CH4 S
CN03ML
CN3MR
CN3ML
CN3MCH3 CH3 M
CONNECTOR BRACKET
(OVERALL REPLACEMENT
TABLE R)
CH2 CH2 R
CH1 CH1 F
CONNECTOR BRACKET
(OVERALL REPLACEMENT
TABLE F)
CN7
BANK/FPI-R
PCB.
BASE-FEEDER
PCB(2/4)
BANK/FPI-F
PCB.
FEEDER(FR)
KE-2080-ST(RFID)
RFID WIRING
MPC-4C(2/2)
CN11
(L)
COVER
MTC I/F
CN6
LS3-6
CN6
FEEDER(RR)
FEEDER(RL)
CN7
CN6
FEEDER(FR)
CN1
LS3-2
13-4B
CN11
COVER
MTC I/F(L)
CN6
CN2CN483
SIGNAL LIGHT
BASE-FEEDER
PCB(3/4)
LS3-4F CN4F
CN506F
CN507F
CN501F CN4R CN501R
CN506R
CN507R
BK-FL
BK-FR
BK-RL
BK-RR
LS3-4RCN5
9-4A
LS3-6
9-2B
45
1
6
7
2
3
89
32
31
30
34
33 35
36
10
11
12
13
15
18
29
16
19 20 21 22
24 27 1725
23 26
28