KE-2070_KE-2080_KE-2080R-Rev18 - 第172页
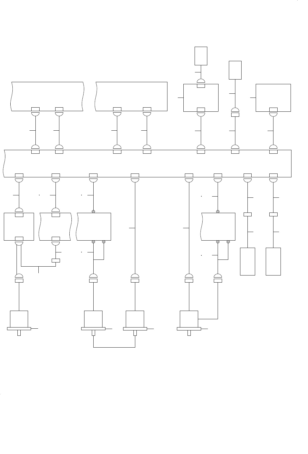
- 165 - 83. SYSTEM DIAGRAM (CARRY MOTOR) SYSTEM DIAGRAM (CARRY MOTOR) FG CN492 16-2B 11-2A 7-1B 9-4B CN656 12-3D POWER U NIT(9/13) CN655 CN028 CN004 CN601 CN 1 1-2D CN660 5PHASE D RIVER(2/2) CN659 AUTO W IDTH ADJUSTMENT …

- 164 -
NOTE( 注記 ) #01....FOR 2080,2080R 2080,2080 R 用
#02....FOR EN(2080,2080R) EN(2080,2080 R)用
REF.NO NOTE PART NO D E S C R I P T I O N
品 名
Qty
1 400-02315 BANK RLY CABLE ASM F
フロントバンク中継ケーブル組
1
2 400-45436 BANK CABLE ASM
バンクケーブル組
1
3 400-45437 BANK CABLE ADAPTER ASM
バンクケーブルアダプター組
1
4 E9388-725-0A0 FEEDER BANK RELAY CABLE 3 ASM.
フィーダバンク中継ケーブル3組
1
5 E9379-721-0A0 FEEDER BANK CABLE 6 ASM.
フィーダバンクケーブル6組
1
6 E9378-721-0A0 FEEDER BANK CABLE 5 ASM
フィーダバンクケーブル5組
1
7 E9385-721-0A0 FEEDER BANK DC CABLE 6 ASM.
フィーダバンクDCケーブル6組
1
8 E9395-725-0A0 IC FULL RELAY CABLE 3 ASM.
IC FULL 中継ケーブル3組
1
9 E9384-721-0A0 FEEDER BANK DC CABLE 5 ASM.
フィーダバンクDCケーブル5組
1
10 E9379-721-0A0 FEEDER BANK CABLE 6 ASM.
フィーダバンクケーブル6組
1
11 E9385-721-0A0 FEEDER BANK DC CABLE 6 ASM.
フィーバンクDCケーブル6組
1
12 E9530-729-0A0 BANK CABLE ASM.
バンクケーブル組
1
13 E9395-721-0A0 IC FULL RELAY CABLE 3 ASM.
IC FULL中継ケーブル3組
1
14 E9532-729-0A0 CUTTER POWER SOURCE CABLE ASM.
カッタ電源ケーブル組
1
15 400-02315 BANK RLY CABLE ASM F
フロントバンク中継ケーブル組
1
16
#01
400-73973 SPARE CHANGER TABLE UNIT (RFID)
スペアチェンジャーテーブルユニット(RFID)
1
17
#02
400-73976 SPARE CHANGER TABLE UNIT (EN_RFID)
スペアチェンジャーテーブルユニット(EN_RFID)
1
18
#01
400-73931 KE-2080-ST(RFID)
KE−2080−ST(RFID)
1
19 400-73665 ANTENNA ARRAY 8.5MM PITCH / 80 POSITION
アンテナアレイ8.5MM/80ピッチポジション
(1)
20 400-73741 RFID BANK CABLE ASM
RFID バンクケーブル組
(1)
21 400-73753 RFID BANK CABLE ASM
RFID バンクケーブル組
(1)
22 400-75356 BANK F/R JOINT PARTS CABLE ASM
バンク中継部品ケーブル組
(1)
23 400-75358 JOINT PARTS ANTENNA ARRAY F/R CABLE ASM
中継部品アンテナ接続ケーブル組
(1)
24 E9384-721-0A0 FEEDER BANK DC CABLE 5 ASM.
フィーダバンクDCケーブル5組
1
25 E9395-721-0A0 IC FULL RELAY CABLE 3 ASM.
IC FULL中継ケーブル3組
1
26 E9532-729-0A0 CUTTER POWER SOURCE CABLE ASM.
カッタ電源ケーブル組
1
27 E9378-721-0A0 FEEDER BANK CABLE 5 ASM
フィーダバンクケーブル5組
1

- 165 -
83. SYSTEM DIAGRAM (CARRY MOTOR)
SYSTEM DIAGRAM(CARRY MOTOR)
FG
CN492
16-2B
11-2A
7-1B
9-4B
CN656
12-3D
POWER UNIT(9/13)
CN655 CN028 CN004 CN601 CN1
1-2D
CN660
5PHASE DRIVER(2/2)
CN659
AUTO WIDTH
ADJUSTMENT
MOTOR
BU UP ENCODER(L)
CN632 CN32
CN658
BU UP MOTOR(L)
CN634 CN34CN657
CENTER MOTOR(L)
1-2D
5PHASE DRIVER(2/2)
FG
5PHASE DRIVER
CN2CN672
THERMAL
SENSOR
PCB(BASE
FRAME)
CN627CN27
CAL
VACUUM
SENSOR
CN669CN630CN30
CAL
PCB
CN2CN1
CAL S. V
CN491CN628CN28
BANK
UP
SENSOR(R)
CN436 CN643 CN43
BANK
UP
SENSOR(F)
CN435 CN642 CN42
LS3-1 CN1CN626CN26
LS3-3 CN3CN623CN23
BASE FEEDER
PCB(4/4)
14-2A
LS1-4 CN4CN611CN11
LS1-6 CN6CN635CN35
SAFETY PCB ASM(3/4)
CN36
CN671
CN636
CN633 CN33
CN631 CN31
CARRY
PCB(2/2)
CN1
1
510 12
2
13
6
7
11
14
15
16
17
26
27 29
28
433
34 8 9
18 19 20 32
21 23 30
22
25
3124
3

- 166 -
NOTE( 注記 ) #01....FOR EN EN 用
REF.NO NOTE PART NO D E S C R I P T I O N
品 名
Qty
1 E9431-729-0A0 CENT MOTOR ASM.
CENTモータ組
1
2 400-02173 CENT MOTOR CABLE ASM
CENTモータケーブル組
1
3 400-02100 CENT MOTOR PWR CABLE ASM
CENTモータPWRケーブル組
1
4 400-02093 CENT MOTOR PULSE CABLE ASM
CENTモータPULSEケーブル組
1
5 E9432-729-0A0 BU MOTOR ASM.
BUモータ組
1
6 400-02174 BU MOTOR CABLE ASM
BUモータケーブル組
1
7
#01
400-02175 BU MOTOR CABLE ASM(EN)
BUモータケーブル組EN
1
8 400-02098 BU MOTOR PULSE CABLE ASM
BUモータPULSEケーブル組
1
9
#01
400-02099 BU MOTOR PULSE CABLE ASM
BUモータPULSEケーブル組
1
10 E9433-729-0A0 BU ENC ASM.
BU ENC組
1
11 400-02095 BU ENC CABLE ASM
BU ENCケーブル組
1
12 E9434-729-0A0 WIDTH ADJUST MOTOR ASM.
自動幅調モータ組
1
13 400-02094 AWC ENC CABLE ASM
AWC ENCケーブル組
1
14 400-02176 AWC MOTOR CABLE ASM
AWCモータケーブル組
1
15
#01
400-02177 AWC MOTOR CABLE ASM(EN)
AWCモータケーブル組EN
1
16 400-02096 AWC MOTOR PULSE CABLE ASM
AWCモータPULSEケーブル組
1
17
#01
400-02097 AWC MOTOR PULSE CABLE ASM
AWCモータPULSEケーブル組
1
18 400-45438 CENT-PM CTRL CABLE ASM
CENT−PMコントロールケーブル組
1
19 400-02078 CRY SAFE CABLE ASM
キャリーセーフティ接続ケーブル組
1
20 400-02075 CRY BASE CABLE ASM
キャリーベース接続ケーブル組
1
21 400-02179 CAL BLOCK CABLE ASM
キャルブロック基板ケーブル組
1
22 400-02125 CAL VCUM SV ASM
CAL VCUM SV組
1
23 400-02180 CAL VCUM CABLE ASM
キャルバキュームセンサケーブル組
1
24 E8609-721-0A0 CAL BLOCK CIRCUIT BOARD ASM.
キャルブロック基板組
1
25 400-02126 CAL VCUM SENSOR ASM
CALバキュームセンサ組
1
26 400-02167 BANK UP(F)SENS ASM
バンクアップ(F)センサ組
1
27 400-02168 BANK UP(F)CABLE ASM
バンクアップ(F)ケーブル組
1
28 400-02169 BANK UP(R)SENS ASM
バンクアップ(R)センサ組
1
29 400-02170 BANK UP(R)CABLE ASM
バンクアップ(R)ケーブル組
1
30 400-02119 BASE TEMP CABLE ASM
ベース温度ケーブル組
1
31 E8621-729-0A0 TEMPERATURE SENSOR PWB ASM.
温度センサ基板組
1
32 400-02081 TEMP VAC CABLE ASM
温度圧力センサケーブル組
1
33 400-02085 CARRY MOTOR AC CABLE ASM
キャリーモータACケーブル組
1
34
#01
400-02276 CARRY M PWR CABLE ASM(EN)
キャリーMパワーケーブル組(EN)
1